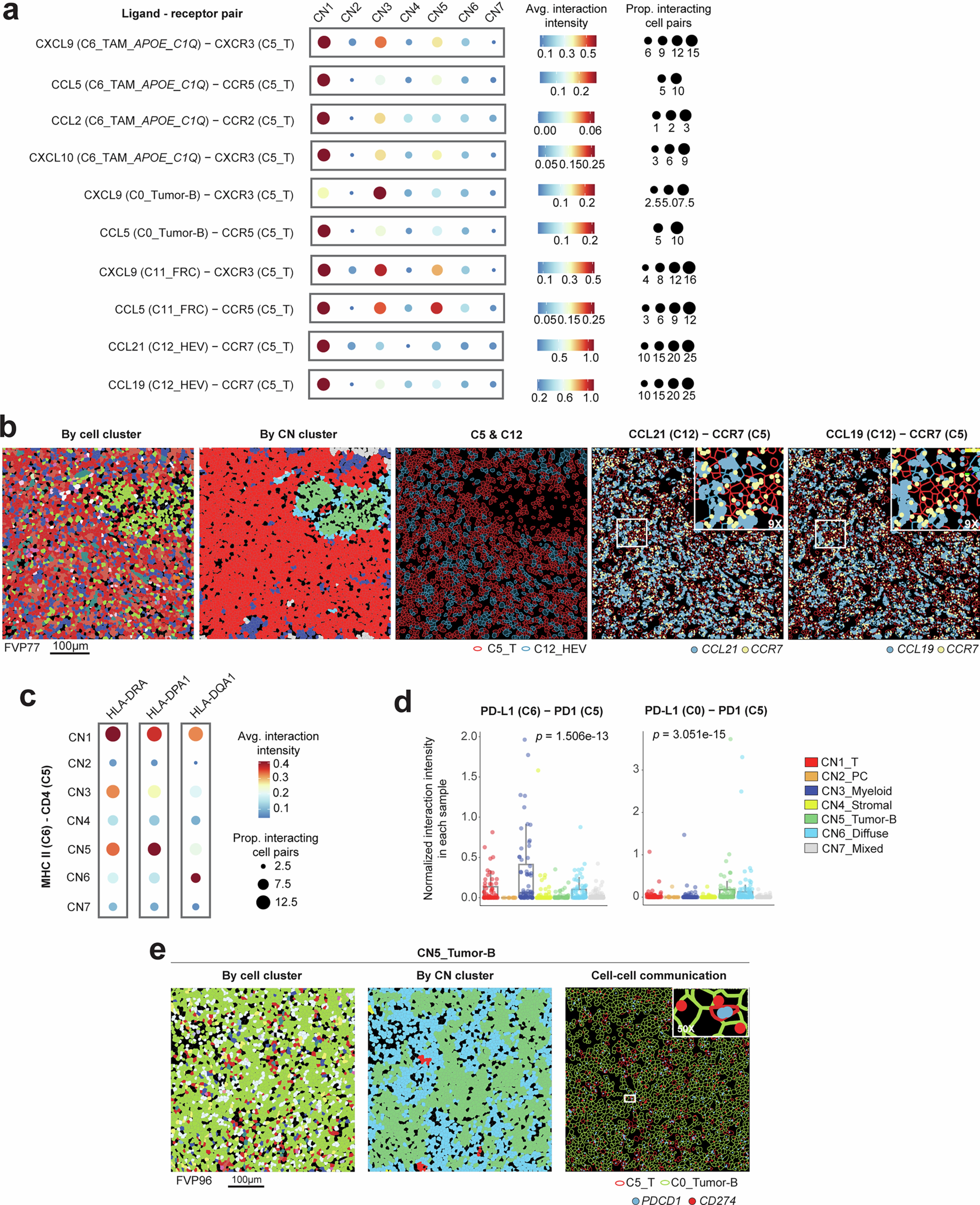
Extended Data Fig. 6: Niche-specific cell-cell communications effecting T cell chemotaxis and functionality.

a, The activity of T cell chemotaxis signaling axis in different spatial niches, with ligands coming from APOE+ C1Q+ TAM, tumor-B cells, FRC or HEV. b, A representative FOV image from CosMx SMI showing abundant CCL21/19 : CCR7 chemotaxis signaling between HEV and T cells in CN1. c, The activity of MHC II : CD4 signaling axis between APOE+ C1Q+ TAM and T cells in different spatial niches, with overall strongest signals in CN1. d, Normalized interaction intensity in each sample for PD-L1 : PD-1 interaction between APOE+ C1Q+ TAM (C6) and T cells (C5) [left] and between tumor-B cells (C0) and T cells (C5) [right] in each spatial niche, the former strongest in CN3 and the latter strongest in CN5. P-values were calculated with a Kruskal-Wallis test. e, A representative CN5 dominated FOV showing the PD-L1 : PD-1 interaction between tumor-B cells and T cells.