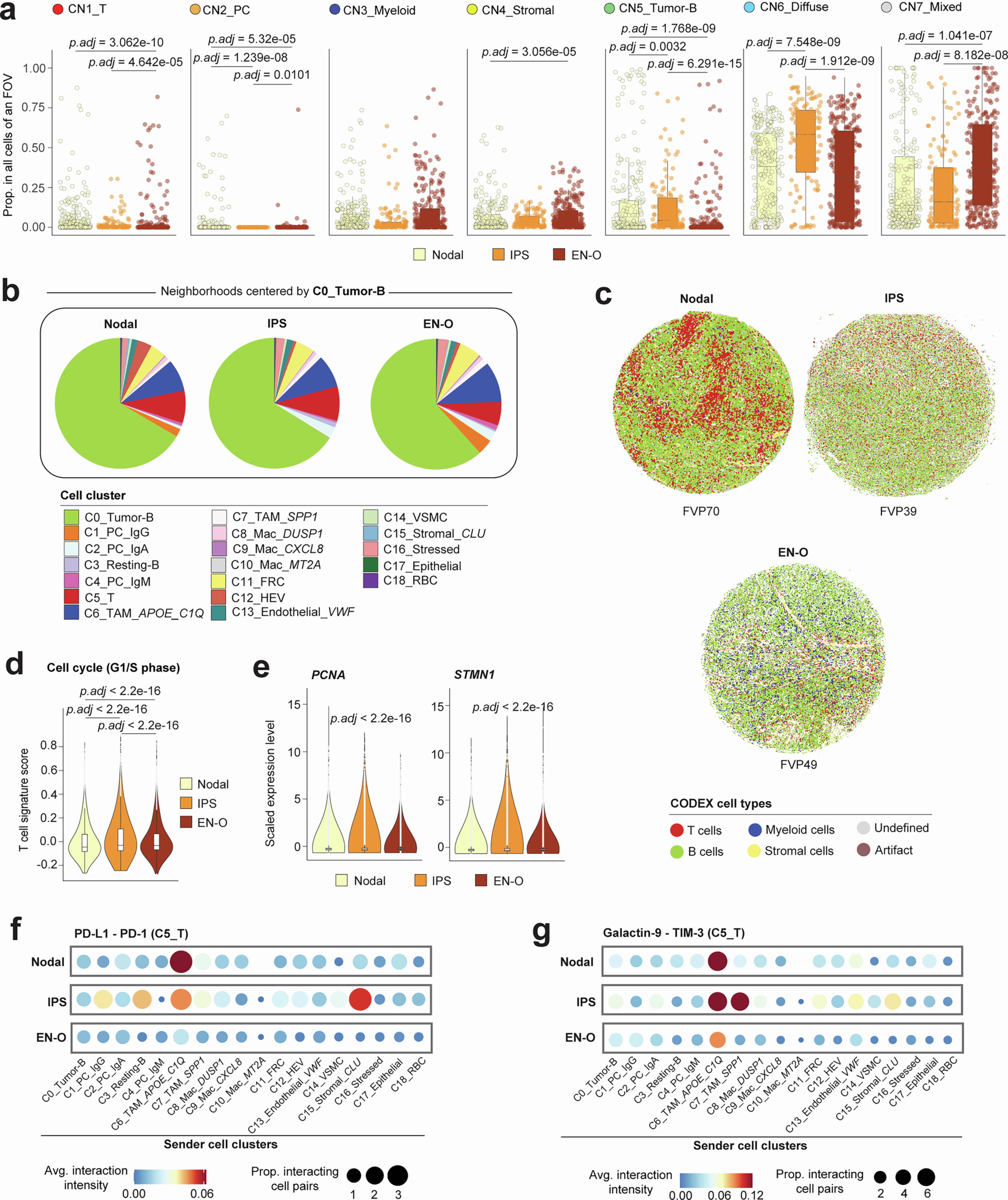
Extended Data Fig. 9: Spatially resolved cellular landscape of B cell lymphoma developed in different anatomical sites.

a, Boxplot representation of the proportion of spatial niches in tumors from different anatomical sites. Center line shows the median, boxes represent quartiles 1 – 3 and the whiskers represent 1.5 times the interquartile range. P-values were calculated using a Kruskal-Wallis test with Dunn’s post-hoc test for pairwise comparisons. b, The neighborhood structures of tumor-B cells from different anatomical sites. c, The corresponding CODEX images of samples shown in Fig. 6f, indicating the distinct cellular compositions in nodal, IPS, and EN-O lesions. d, The expression of G1/S cell cycle signature score from nodal, IPS, and EN-O lesions. P-values were calculated using a pairwise Student’s T test. e, Representative proliferation markers in T cells from nodal, IPS, and EN-O lesions. P-values were calculated comparing IPS to all other tumors using the FindAllMarkers function of Seurat, based upon a Wilcoxon rank sum test with Bonferroni correction. f, Decomposition of Fig. 7j, showing the PD-L1 : PD-1 interaction between each individual cell state and T cells in nodal, IPS, and EN-O lesions. g, Decomposition of Fig. 7k, showing the Galactin-9 : TIM-3 interaction between each individual cell state and T cells in nodal, IPS, and EN-O lesions.