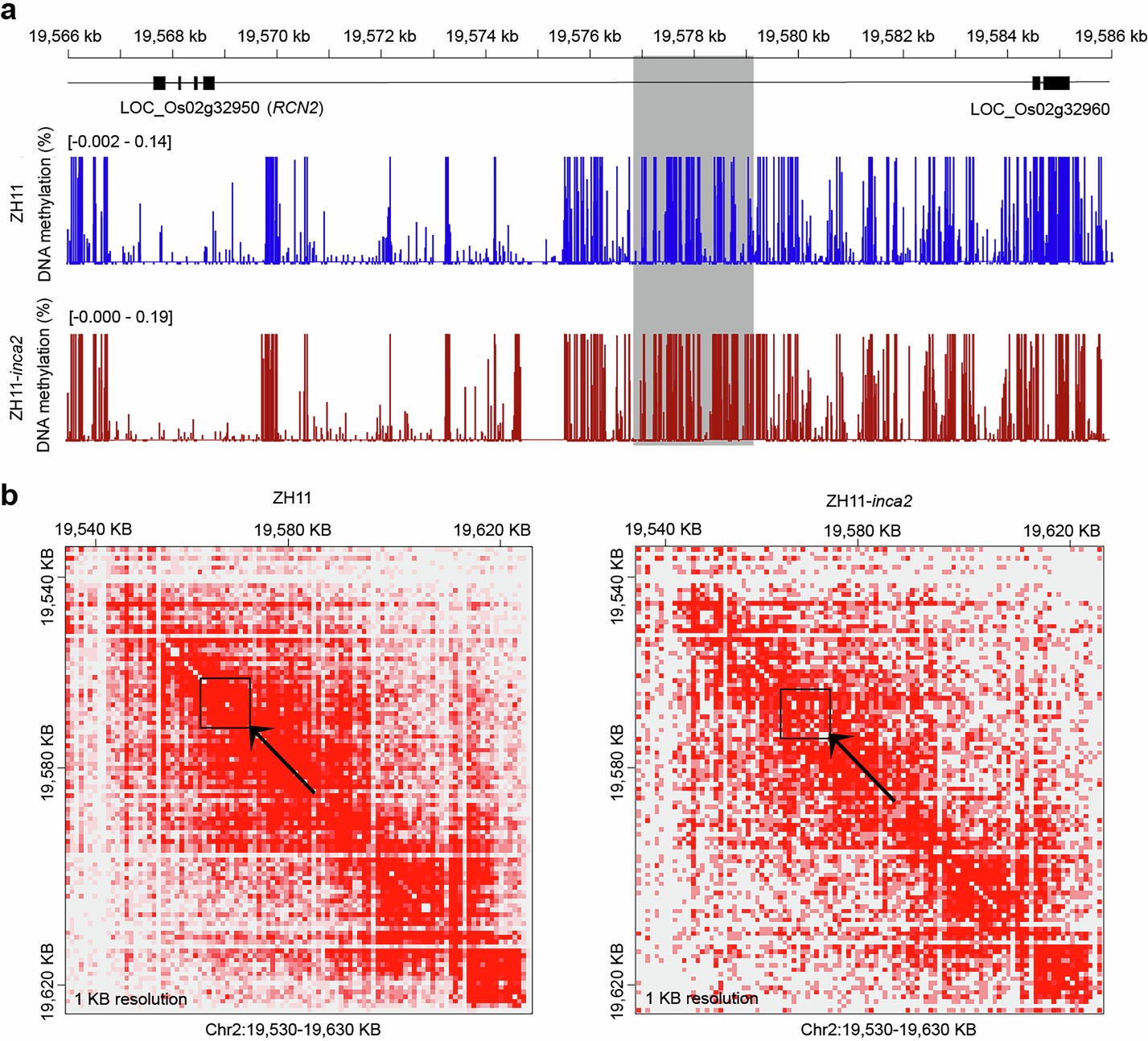
Extended Data Fig. 5: The effects of the inca2 allele on DNA methylation and long-range chromatin interactions.
From: Precise control of chromatin loop extrusion enhances sustainable green revolution yield in rice

a, Comparison of DNA methylation in the region containing the RCN2 locus between ZH11 and ZH11-inca2. The grey shaded box indicates the candidate 2.53-Kb region narrowed by map-based cloning of qINCA2. b, Comparison of long-range chromatin interactions at the RCN2 locus from Hi-C data between ZH11 and ZH11-inca2. The arrow indicates the position of the SNP variant (c.-8765G﹥A). The black squares indicate the differences in local chromatin interaction between ZH11 (left) and ZH11-inca2 (right).