Abstract
Continuous and excessive use of inorganic fertilizers underlies current global crop production; therefore, reducing fertilizer use while increasing crop productivity is critical for ensuring agricultural sustainability and food security. Here we show that the natural variant of RCN2, a rice TERMINAL FLOWER 1/CENTRORADIALIS homolog, enhances photosynthesis, nitrogen assimilation and grain yield by restricting chromatin loop extrusion. RCN2 competitively inhibits the interaction between growth-repressing DELLA proteins and SQUAMOSA PROMOTER BINDING PROTEIN-LIKE transcription factors, breaking the green revolution trade-off between plant growth and metabolism of carbon and nitrogen. We demonstrate that targeting CCCTC-containing insulator elements at the RCN2 locus confers not only decoupling tillering and panicle branching without affecting beneficial semi-dwarfism, but also improves source-to-sink carbon allocation and nitrogen-use efficiency, consequently increasing harvest index and rice yield at low nitrogen fertilization levels. Precise modulation of loop extrusion thus enables new breeding strategies to reduce nitrogen fertilizer use in high-yield cereal crops.
This is a preview of subscription content, access via your institution
Access options
Access Nature and 54 other Nature Portfolio journals
Get Nature+, our best-value online-access subscription
$32.99 / 30 days
cancel any time
Subscribe to this journal
Receive 12 print issues and online access
$259.00 per year
only $21.58 per issue
Buy this article
- Purchase on SpringerLink
- Instant access to the full article PDF.
USD 39.95
Prices may be subject to local taxes which are calculated during checkout





Similar content being viewed by others
Data availability
All relevant data supporting the findings of this study are available in the main article and Supplementary Information, or from the corresponding author on request. The RCN2 chromosomal region and its corresponding accession number (LOC_Os02g32950) were retrieved from the Michigan State University Rice Genome Annotation Project database (http://rice.plantbiology.msu.edu). The original gel blot data are presented in Supplementary Information Fig. 1 and the source data file. The whole-genome bisulfite sequencing data generated in this study have been deposited in the National Center for Biotechnology Information under accession number PRJNA1294743. The Hi-C sequencing data have also been deposited in the same database under accession number PRJNA1294757. Source data are provided with this paper.
Code availability
All software used in the study is publicly available from the Internet as described in Methods and Reporting Summary.
References
Khush, G. S. Green revolution, preparing for the 21st century. Genome 42, 646–655 (1999).
Pingali,P. L. Green revolution: impacts, limits, and the path ahead. Proc. Natl Acad. Sci. USA 109, 12302–12308 (2012).
Evenson, R. E. & Gollin, D. Assessing the impact of the green revolution, 1960 to 2000. Science 300, 758–762 (2003).
Hedden, P. The genes of the green revolution. Trends Genet. 19, 5–9 (2003).
Peng, J. et al. Green revolution genes encode mutant gibberellin response modulators. Nature 400, 256–261 (1999).
Sasaki, A. et al. Green revolution, a mutant gibberellin-synthesis gene in rice. Nature 416, 701–702 (2002).
Speilmeyer, W., Ellis, M. H. & Chandler, P. M. Semidwarf (sd-1), green revolution rice, contains a defective gibberellin 20-oxidase gene. Proc. Natl Acad. Sci. USA 99, 9043–9048 (2002).
Ueguchi-Tanaka, M. et al. GIBBERELLIN INSENSITIVE DWARF1 encodes a soluble receptor for gibberellin. Nature 437, 693–698 (2005).
Fu, X. et al. The Arabidopsis mutant sleepy1gar2-1 protein promotes plant growth by increasing the affinity of the SCFSLY1 E3 ubiquitin ligase for DELLA protein substrates. Plant Cell 16, 1406–1418 (2004).
Wu, K., Xu, H., Gao, X. & Fu, X. New insights into gibberellin signaling in regulating plant growth–metabolic coordination. Curr. Opin. Plant Biol. 63, 102074 (2021).
Itoh, H., Ueguchi-Tanaka, M., Sato, Y., Ashikari, M. & Matsuoka, M. The gibberellin signaling pathway is regulated by the appearance and disappearance of SLENDER RICE1 in nuclei. Plant Cell 14, 57–70 (2002).
Li, S. et al. Modulating plant growth–metabolism coordination for sustainable agriculture. Nature 560, 595–600 (2018).
Gooding, M. J., Addisu, M., Uppal, R. K., Snape, J. W. & Jones, H. E. Effect of wheat dwarfing genes on nitrogen-use efficiency. J. Agric. Sci. 150, 3–22 (2012).
Wu, K. et al. Enhanced sustainable green revolution yield via nitrogen-responsive chromatin modulation in rice. Science 367, eaaz2046 (2020).
Liu, Q. et al. Improving crop nitrogen use efficiency toward sustainable green revolution. Annu. Rev. Plant Biol. 73, 523–551 (2022).
Bradley, D., Ratcliffe, O., Vincent, C., Carpenter, R. & Coen, E. Inflorescence commitment and architecture in Arabidopsis. Science 275, 80–83 (1997).
Nakagawa, M., Shimamoto, K. & Kyozuk, J. Overexpression of RCN1 and RCN2, rice TERMINAL FLOWER 1/CENTRORADIALIS homologs, confers delay of phase transition and altered panicle morphology in rice. Plant J. 29, 743–750 (2002).
Jiao, Y. et al. Regulation of OsSPL14 by OsmiR156 defines ideal plant architecture in rice. Nat. Genet. 42, 541–544 (2010).
Miura, K. et al. OsSPL14 promotes panicle branching and higher grain productivity in rice. Nat. Genet. 42, 545–549 (2010).
Wang, S. et al. Non-canonical regulation of SPL transcription factors by a human OTUB1-like deubiquitinase defines a new plant type rice associated with higher grain yield. Cell Res. 27, 1142–1156 (2017).
Lafitte, H. R. & Travis, R. L. Photosynthesis assimilate partitioning in closely related lines of rice exhibiting different sink:source relationships. Crop Sci. 24, 447–452 (1984).
Heger, P. & Wiehe, T. New tools in the box, an evolutionary synopsis of chromatin insulators. Trends Genet. 30, 161–171 (2014).
Schmitz, R. J., Grotewold, E. & Stam, M. Cis-regulatory sequences in plants: their importance, discovery, and future challenges. Plant Cell 34, 718–741 (2022).
Ratcliffe, O. J. et al. A common mechanism controls the life cycle and architecture of plants. Development 125, 1609–1615 (1998).
Kim, T. H. et al. Analysis of the vertebrate insulator protein CTCF-binding sites in the human genome. Cell 128, 1231–1245 (2007).
Tang, Z. et al. CTCF-mediated human 3D genome architecture reveals chromatin topology for transcription. Cell 163, 1611–1627 (2015).
Nora, E. P. et al. Targeted degradation of CTCF decouples local insulation of chromosome domains from genomic compartmentalization. Cell 169, 930–944 (2017).
Shi, Y., Seto, E., Chang, L. S. & Shenk, T. Transcriptional repression by YY1, a human GLI-Krüppel-related protein, and relief of repression by adenovirus E1A protein. Cell 67, 377–388 (1991).
Weintraub, A. S. et al. YY1 is a structural regulator of enhancer–promoter loops. Cell 171, 1573–1588 (2017).
Wu, X., Cheng, Y., Li, T., Wang, Z. & Liu, J. Y. In vitro identification of DNA-binding motif for the new zinc finger protein AtYY1. Acta Biochim. Biophys. Sin. 44, 483–489 (2012).
Van Bortle, K. et al. DrosophilaCTCF tandemly aligns with other insulator proteins at the borders of H3K27me3 domains. Genome Res. 22, 2176–2187 (2012).
Heurteau, A. et al. Insulator-based loops mediate the spreading of H3K27me3 over distant micro-domains repressing euchromatin genes. Genome Biol. 21, 193 (2020).
Sosso, D. et al. Seed filling in domesticated maize and rice depends on SWEET-mediated hexose transport. Nat. Genet. 47, 1489–1493 (2015).
Gao, Z. et al. The indica nitrate reductase gene OsNR2 allele enhances rice yield potential and nitrogen use efficiency. Nat. Commun. 10, 5207 (2019).
Sun, H. et al. Heterotrimeric G proteins regulate nitrogen-use efficiency in rice. Nat. Genet. 46, 652–656 (2014).
Huang, X. et al. Natural variation at the DEP1 locus enhances grain yield in rice. Nat. Genet. 41, 494–497 (2009).
Kurakawa, T. et al. Direct control of shoot meristem activity by a cytokinin-activating enzyme. Nature 445, 652–655 (2007).
Ookawa, T. et al. New approach for rice improvement using a pleiotropic QTL gene for lodging resistance and yield. Nat. Commun. 1, 132 (2010).
Liu, M. et al. Inducible overexpression of Ideal Plant Architecture1 improves both yield and disease resistance in rice. Nat. Plants 5, 389–400 (2019).
Liu, C., Cheng, Y. J., Wang, J. W. & Weigel, D. Prominent topologically associated domains differentiate global chromatin packing in rice from Arabidopsis. Nat. Plants 3, 742–748 (2017).
Xiao, J. et al. Cis and trans determinants of epigenetic silencing by Polycomb repressive complex 2 in Arabidopsis. Nat. Genet. 49, 1546–1552 (2017).
Eshed, Y. & Lippman, Z. B. Revolutions in agriculture chart a course for targeted breeding of old and new crops. Science 366, eaax0025 (2019).
Wang, S. et al. The OsSPL16-GW7 regulatory module determines grain shape and simultaneously improves rice yield and grain quality. Nat. Genet. 47, 949–954 (2015).
Liu, Q. et al. G-protein βγ subunits determine grain size through interaction with MADS-domain transcription factors in rice. Nat. Commun. 9, 852 (2018).
Ma, X. et al. A robust CRISPR/Cas9 system for convenient, high-efficiency multiplex genome editing in monocot and dicot plants. Mol. Plant 8, 1274–1284 (2015).
Li, H., Li, J., Chen, J., Yan, L. & Xia, L. Precise modifications of both exogenous and endogenous genes in rice by prime editing. Mol. Plant 13, 671–674 (2020).
Cokus, S. J. et al. Shotgun bisulphite sequencing of the Arabidopsis genome reveals DNA methylation patterning. Nature 452, 215–219 (2008).
Wang, M. et al. An atlas of wheat epigenetic regulatory elements reveals subgenome divergence in the regulation of development and stress responses. Plant Cell 33, 865–881 (2021).
Li, Z. et al. The bread wheat epigenomic map reveals distinct chromatin architectural and evolutionary features of functional genetic elements. Genome Biol. 20, 139 (2019).
Tian, T. et al. agriGO v2.0: a GO analysis toolkit for the agricultural community, 2017 update. Nucleic Acids Res. 45, W122–W129 (2017).
Bracha-Drori, K. et al. Detection of protein–protein interactions in plants using bimolecular fluorescence complementation. Plant J. 40, 419–427 (2004).
Acknowledgements
This work was supported by the National Key Research and Development Program of China (2022YFD1200102 to X.F. and 2022YFF1002901 to Q.L.), Biological Breeding-National Science and Technology Major Project (2023ZD04068 to X.F.), the National Natural Science Foundation of China (32020103004 to X.F., 31921005 to X.F., 31830082 to X.F., 31971916 to Q.L. and 32372160 to D.W.), the Strategic Priority Research Program of the Chinese Academy of Sciences (XDB27010000 to X.F. and XDA24010302 to Q.L.), the Youth Innovation Promotion Association Chinese Academy of Sciences (2019-100 to Q.L.) and the New Cornerstone Investigation Program (NCI202234 to X.F.).
Author information
Authors and Affiliations
Contributions
D.W., Y. Wang, Y.L. and K.W. conducted the QTL analysis. X.S., D.W. and Q.L. performed the map-based cloning. L.S., N.Z. and K.W. constructed the near-isogenic lines and mutant plants. Q.L., X.S., L.S., Y.Y. and X.W. characterized the phenotypes of transgenic plants. Q.L., C.W., S.W. and X.L. performed the measurements of net photosynthesis and carbon and nitrogen contents. K.W., L.S., X.S., Q.L., Y.Y. and Y. Wu performed the field experiments. Y. Wang and Q.L. performed the haplotype analysis. Q.L., M.W. and Y.Z. performed the RNA sequencing, bisulfite sequencing and ChIP–PCR experiments. L.S., H.L. and Q.L. performed the immunoprecipitation and mass spectrometry assays and characterized protein–protein interactions. H.L., M.D. and J.X. performed the Hi-C and 3C–qPCR assays. X.F. designed the experiments. Q.L. and X.F. wrote the paper; all authors discussed the results and contributed to the paper.
Corresponding author
Ethics declarations
Competing interests
The authors declare no competing interests.
Peer review
Peer review information
Nature Genetics thanks Makoto Matsuoka and Wenbin Zhou for their contribution to the peer review of this work. Peer reviewer reports are available.
Additional information
Publisher’s note Springer Nature remains neutral with regard to jurisdictional claims in published maps and institutional affiliations.
Extended data
Extended Data Fig. 1 Statistical comparison of correlation coefficient among C fixation, N assimilation and grain number.
NR activities and Pn values were illustrated with a high Pearson’s correlation coefficient (r = 0.95), the asterisks denote significant correlations (P < 0.001).
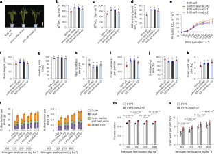
Extended Data Fig. 2 The inca2 allele promotes C fixation, N assimilation and grain number.
a, Morphology of mature plant (scale bar, 25 cm) and panicle size (scale bar, 5 cm). b, Content and distribution of C. c, Pn values. Data in b and c are mean ± s.e.m (n = 6). d, Leaf NR activities. e, Grain numbers per panicle. f, Positional cloning of qINCA2. g, qRT-PCR assays. mRNA abundances in 9311-sd1 were set to be one. Statistical analysis were performed by two-tailed Student’s t-test. h, Abundance of RCN2 mRNA relative to 9311-sd1 (set to 1). i, Pn values. j, NR activities. Data in d, i and j are mean ± s.e.m (n = 4). k, Grain numbers per panicle. Data in e and k are mean ± s.e.m (n = 10). Different letters denote significant differences (P < 0.05, Duncan’s multiple range test).
Extended Data Fig. 3 RCN2 regulates grain number, C-N assimilation, and N response.
a, Mature plants. Scale bar, 25 cm. b, Panicle morphology. Scale bar, 5 cm. c-g, Comparisons of 15NH4+ uptake rates (c), 15NO3− uptake rates (d), GS activities (e), NR activities (f) and Pn values (g). Data are mean ± s.e.m (n = 4). h, Contents and distributions of C and N in above-ground parts of rice plants. Data are mean ± s.e.m (n = 6). Different letters denote significant differences (P < 0.05, Duncan’s multiple range test). i, mRNA abundance of RCN2 in 3-week-old rice seedlings grown hydroponically under different N supply (0.15N, 0.1875 mM NH4NO3; 0.3 N, 0.375 mM NH4NO3; 0.6 N, 0.75 mM NH4NO3; 1 N, 1.25 mM NH4NO3). Transcription relative to that of 0.15 N (set to 1). Data are mean ± s.e.m (n = 3). j, Abundance of RCN2 protein in ZH11. HSP82 serves as loading control. The experiment was repeated independently three times with similar results. k-m, Comparisons of relative variation ratio of plant height (k), tiller numbers per plant (l) and grain numbers per panicle (m) under high N to that under low N availability among ZH11, rcn2 and Myc-RCN2 overexpression lines. The horizontal bars of the boxes represent 25th percentiles, medians, and 75th percentiles. n, 3C-qPCR assays. Data are as mean ± s.e.m (n = 3).
Extended Data Fig. 4 Allelic variations at the RCN2 locus confer improved grain yield potential.
a, Comparisons of DNA polymorphisms of the candidate region of qINCA2 among 9311 (also named as 9311-sd1), ZH11 and QLD. There is only one SNP mutation (red color) between ZH11 and QLD. b, mRNA RCN2 abundances relative to ZH11 (set to 1). Data are mean ± s.e.m (n = 3). c, Plant height. d, Tiller number. e, The grain setting rate. f, Grain yield per plant. The rice plants were grown at high N fertilization levels (210 kg/ha). Data are mean ± s.e.m (n = 10). Different letters denote significant differences (P < 0.05, Duncan’s multiple range test).
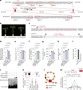
Extended Data Fig. 5 The effects of the inca2 allele on DNA methylation and long-range chromatin interactions.
a, Comparison of DNA methylation in the region containing the RCN2 locus between ZH11 and ZH11-inca2. The grey shaded box indicates the candidate 2.53-Kb region narrowed by map-based cloning of qINCA2. b, Comparison of long-range chromatin interactions at the RCN2 locus from Hi-C data between ZH11 and ZH11-inca2. The arrow indicates the position of the SNP variant (c.-8765G﹥A). The black squares indicate the differences in local chromatin interaction between ZH11 (left) and ZH11-inca2 (right).
Extended Data Fig. 6 The insulator core CCCTC sequences are present in crops and mediates TFL1 expression in Arabidopsis.
a, The illustration showed comparisons of the CCCTC-containing motifs surrounding the RCN2 homolog genes from wheat (Triticum aestivum), barley (Hordeum vulgare), maize (Zea mays), sorghum (Sorghum bicolor), and soybean (Glycine max). Destruction of CCCTC elements located in the upstream of TFL1 leads to increased abundance of TFL1 mRNA and delayed flowering. b, Schematic map of the Arabidopsis TFL1 gene and its two dominant mutants of CCCTC element generated by using CRISPR/Cas9 technology. CCCTC element located ~6450 bp upstream of TFL1. The tfl1-d1 mutant harbors a 228-bp deletion, and tfl1-d2 mutant carries a single nucleotide substitution. c, Phenotypes of 33-day-old plants grown under long-day (16-h light/8-h dark) conditions. Scale bar, 10 cm. d, RT-qPCR analysis. e, Rosette leaf number. f, Shoot dry biomass. g, Seed production per plant. The Arabidopsis plants were grown under long-day (16-h light/8-h dark) conditions. Data are mean ± s.e.m (n = 12). Different letters denote significant differences (P < 0.05, Duncan’s multiple range test).
Extended Data Fig. 7 The chromatin loop structure is associated with allelic-specific expression of RCN2.
a, Schematic diagram of chromatin loop extrusion at the RCN2 locus. b-d, Comparisons of H3K27me3 modification in the coding region (gene body) of RCN2 (b), sites surrounding loop anchors located at the upstream of LOC_O02g32940 (c) and LOC_O02g32960 (d) among ZH11, ZH11-inca2-c1 and ZH11-inca2-c2 mutants. (e) mRNA abundances relative to ZH11 (set to 1). Data in b to e are mean ± s.e.m (n = 3). Different letters denote significant differences (P < 0.05, Duncan’s multiple range test).
Extended Data Fig. 8 Antagonism between RCN2 and SLR1 regulates the expression of genes involved in plant growth and metabolism of C and N.
Comparisons of mRNA abundances of those genes associated with the regulation of photosynthesis, sucrose metabolism and transport (a), N uptake, transport and assimilation (b), cell cycle progression (c) and panicle branching and grain yield (d) among 9311-SD1, 9311-sd1 and 9311-sd1-inca2 plants. mRNA abundances in 9311-SD1 were set to be one. Data are mean ± s.e.m (n = 3). Different letters denote significant differences (P < 0.05, Duncan’s multiple range test).
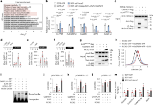
Extended Data Fig. 9 RCN2 interacts with rice SPL family proteins through the SBP domain.
a, BiFC assays. Constructs expressing N-terminus of YFP-tagged OsSPL family proteins and C-terminus of YFP-tagged RCN2 protein were co-transformed into rice protoplast. Scale bar, 10 µm. b, Schematic diagrams of OsSPL14 protein, SBP domain and mutant version of OsSPL14ΔSBP that lacks the SBP domain. c, BiFC assays. Construct expressing N-terminus of YFP-tagged SBP domain or deletion mutant version of OsSPL14ΔSBP, together with the construct expressing C-terminus of YFP-tagged RCN2, were co-transformed into rice protoplast. Scale bar, 10 µm. Panels in a and c (from left to right), YFP signals, differential interference contrast (DIC) images, merged channels. All these experiments were repeated independently three times with similar results.
Extended Data Fig. 10 RCN2 and OsSPL14 cross-activate each other’s expression.
a, qRT-PCR assays. mRNA abundances relative to WT (set to 1). b, ChIP-PCR assays. Myc-OsSPL14 mediated ChIP-PCR enrichment (relative to input) of GATC-containing promoter fragments from RCN2 and OsSPL14. c, EMSA assays. The experiment was repeated independently three times with similar results. d, Transactivation assays. The LUC/REN activity obtained from a co-transfection with an empty effector construct (EV) and indicated reporter constructs was set to be one. Data in a, b and d are mean ± s.e.m (n = 3). Different letters denote significant differences (P < 0.05, Duncan’s multiple range test).
Supplementary information
Supplementary Table 1 (download XLSX )
Supplementary Tables 1–11.
Source data
Source Data Fig. 2 (download PDF )
Unprocessed western blots of Fig. 2.
Source Data Fig. 3 (download PDF )
Unprocessed western blots of Figs. 3c,g,i.
Source Data Extended Data Fig. 3 (download PDF )
Unprocessed western blots of Extended Fig. 3j.
Source Data Extended Data Fig. 10 (download PDF )
Unprocessed western blots of Extended Figure 10c.
Source Data Table (download XLSX )
Statistical source data.
Rights and permissions
Springer Nature or its licensor (e.g. a society or other partner) holds exclusive rights to this article under a publishing agreement with the author(s) or other rightsholder(s); author self-archiving of the accepted manuscript version of this article is solely governed by the terms of such publishing agreement and applicable law.
About this article
Cite this article
Liu, Q., Liu, H., Sun, L. et al. Precise control of chromatin loop extrusion enhances sustainable green revolution yield in rice. Nat Genet 57, 2798–2807 (2025). https://doi.org/10.1038/s41588-025-02376-y
Received:
Accepted:
Published:
Version of record:
Issue date:
DOI: https://doi.org/10.1038/s41588-025-02376-y


