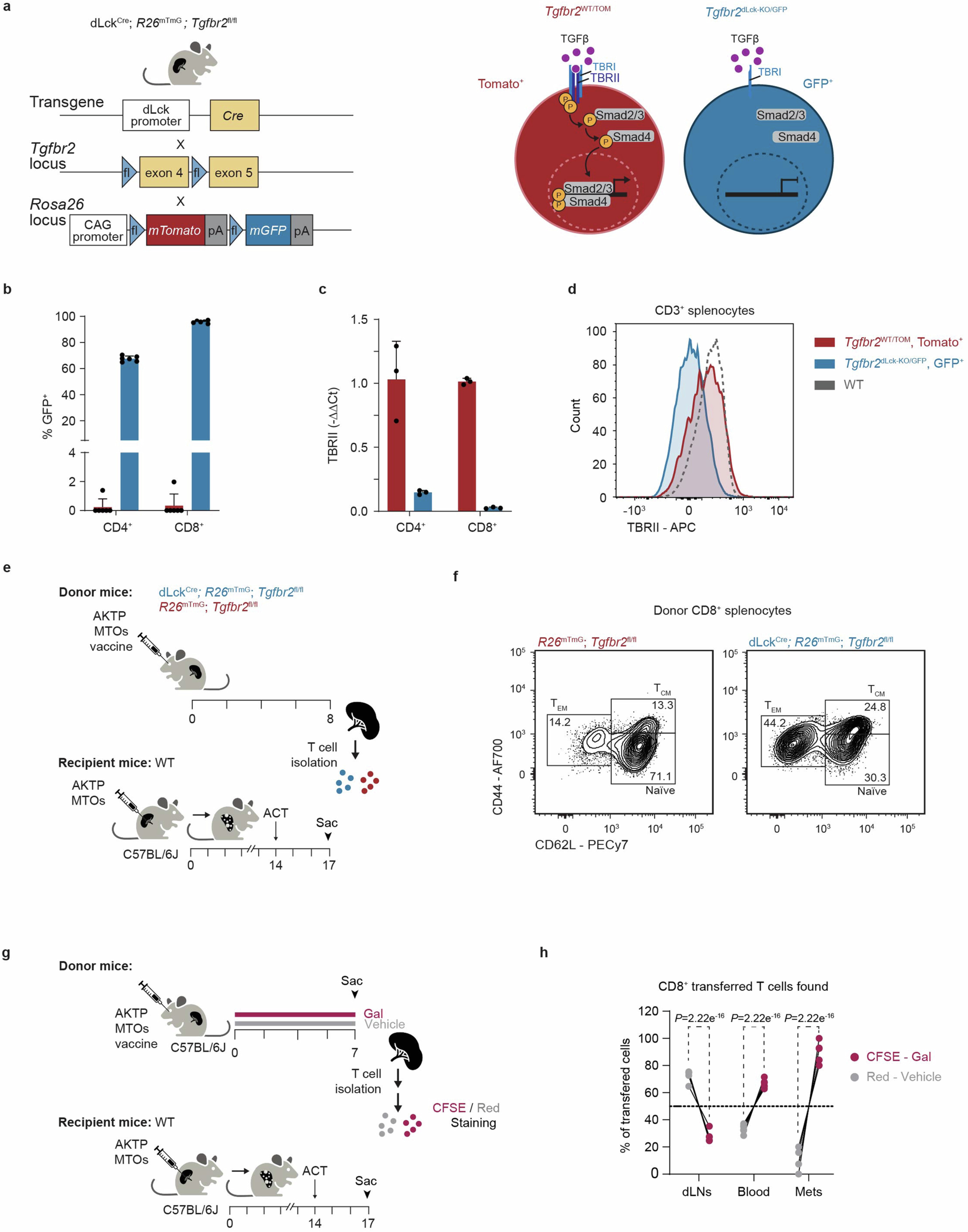
Extended Data Fig. 4: Genetically targeting TGF-β signaling in T cells.

a, Schematic of the dLckCre; Rosa26mTmG;Tgfbr2fl/fl mouse model. dLckCre mice were crossed with Tgfbr2fl/fl mice to generate T cell–specific Tgfbr2 knockout mice, then bred with Rosa26mTmG mice. Resulting T cells were either Tgfbr2WT/TOM (expressing TBRII and mTomato) or Tgfbr2dLck-KO/GFP (lacking TBRII and expressing mGFP). LoxP sites are indicated by triangles. b, Recombination efficiency in peripheral blood T cells from 12-week-old male mice, measured as % GFP+ cells by flow cytometry. n = 6 mice/genotype. Mean ± SD. c, Tgfbr2 mRNA levels in sorted splenocytes from 12-week-old males, assessed by qPCR. n = 3 and 4 (left to right). Mean ± SD. d, Representative flow cytometry plot of surface TBRII expression in CD3+ splenocytes from WT C57BL/6J or dLckCre; Rosa26mTmG;Tgfbr2fl/fl mice, gated as Tomato+ (Tgfbr2WT/TOM) or GFP+ (Tgfbr2dLck-KO/GFP). e, Schematic of adoptive cell transfer (ACT) of primed Tgfbr2WT/TOM or Tgfbr2dLck-KO/GFP T cells into WT recipients, two weeks post-metastasis inoculation. f, Representative flow cytometry plot of CD8+ blood populations in donor splenocytes prior to ACT. g, Schematic of ACT using primed WT T cells stained with Red Cell Tracker (vehicle-treated) or CFSE (galunisertib-treated), transferred into WT recipients two weeks after liver metastasis inoculation. h, Tissue distribution of transferred CD8+ T cells detected by flow cytometry. Each dot represents the percentage of CFSE+ (Gal) or Red+ (Vehicle) cells among all transferred cells (CFSE+ + Red+) in a given tissue. n = 4 mice. All statistical tests were two-sided and corrected for multiple comparisons where appropriate. Statistical analysis in (h) was performed using a linear model with mouse as a random effect. Schematics created with BioRender.