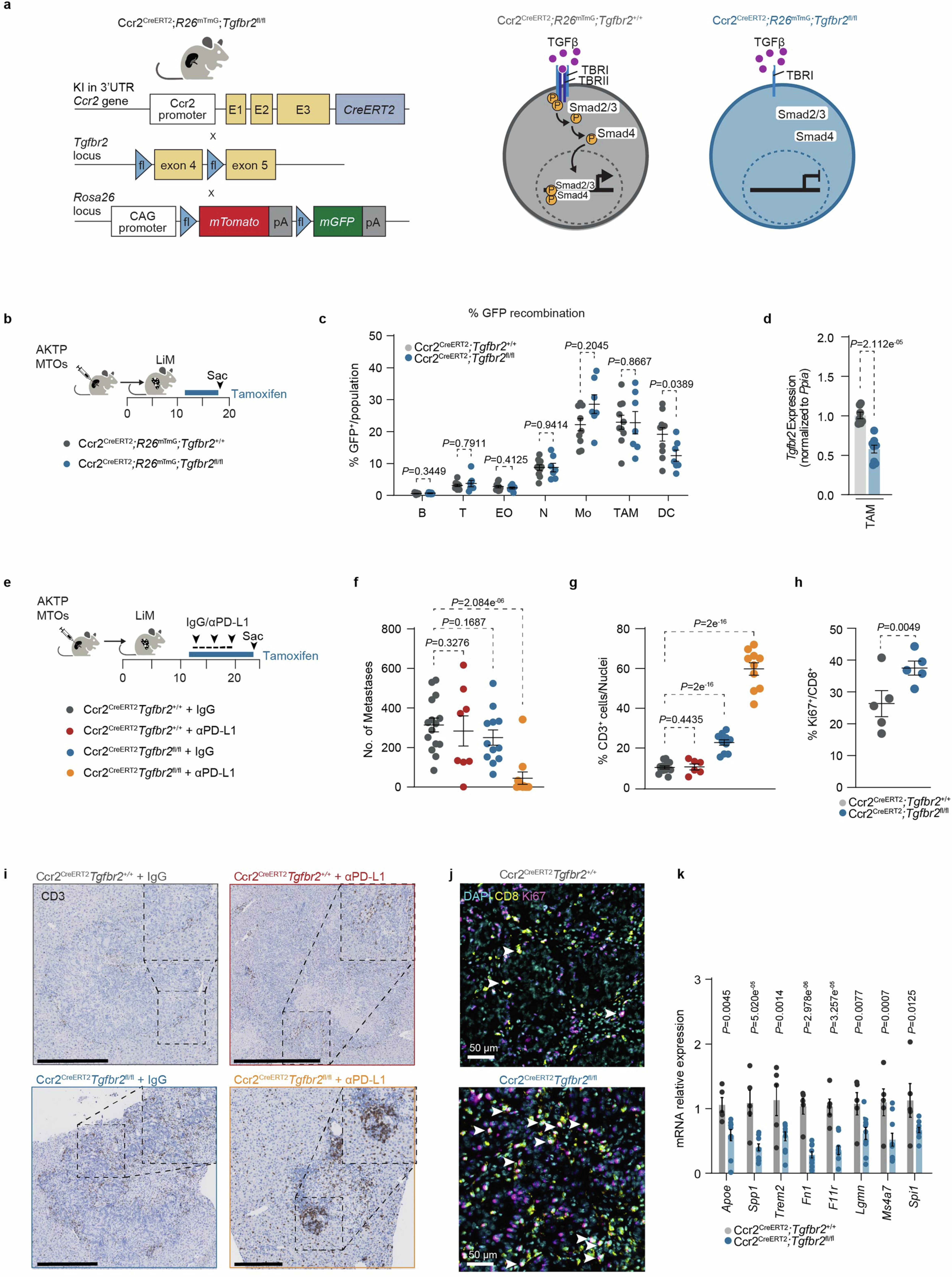
Extended Data Fig. 8: Dual targeting of Tgfbr2 in CCR2+ Myeloid Cells and ICB induces tumor regression via T cell expansion and downregulation of immunosuppressive TAM signatures.

a, Schematic of the Ccr2CreERT2; Rosa26mTmG; Tgfbr2fl/fl mouse model. Ccr2CreERT2 mice were crossed with Tgfbr2fl/fl mice for inducible myeloid-specific Tgfbr2 deletion, then bred with Rosa26mTmG mice. Tamoxifen-inducible Cre excises mTomato, enabling mGFP expression. Triangles indicate loxP sites. b, Schematic of liver metastasis generation via intrasplenic AKTP MTO implantation in Ccr2CreERT2; Tgfbr2fl/fl vs. Ccr2CreERT2; Tgfbr2+/+ mice. Tamoxifen was administered days 12–17. c, Flow cytometry of GFP recombination in macrodissected liver metastases. Ccr2CreERT2; Tgfbr2+/+, n = 9; Ccr2CreERT2; Tgfbr2fl/fl, n = 7. Mean ± SEM. d, Tgfbr2 mRNA levels in TAMs sorted from liver metastases at day 18, normalized to Ppia. Ccr2CreERT2; Tgfbr2+/+, n = 7; Ccr2CreERT2; Tgfbr2fl/fl, n = 8. Mean ± SEM. e, Schematic of treatment with tamoxifen (days 12–17) and antibodies (IgG/αPD-L1, every 3 days, days 12–24) in mice with established liver metastases. f, g, Number of liver nodules (f) and CD3+ T cell densities (cells/mm2) (g) at endpoint (day 24). Mice per group: n = 7, 5, 5, and 5 mice from left to right. Mean ± SEM. h, Percentage of Ki67+ proliferating cells within CD8+ T cells. Mice per group: Ccr2CreERT2; Tgfbr2+/+, n = 5; Ccr2CreERT2; Tgfbr2fl/fl, n = 5. Mean ± SEM. i, j, Representative images of CD3 IHC (i) and IF for CD8 and Ki67 (j) used for quantification. Scale bars: CD3, 500 µm; CD8/Ki67, 50 µm. Arrowheads denote Ki67+CD8+ cells. k, Relative expression of selected genes in TAMs sorted from liver metastases at day 18, normalized to Ppia. Ccr2CreERT2; Tgfbr2+/+, n = 8; Ccr2CreERT2; Tgfbr2fl/fl, n = 7. Mean ± SEM. All tests were two-sided and corrected for multiple comparisons. Statistical analyses used linear models after box-cox transformation (c, d, k), linear model with random effects after log transformation (g), and Poisson GLM with log link (f). Schematics created with BioRender. B, B cells; T, T cells; N, neutrophils; Mo, monocytes; TAM, tumor-associated macrophages; DC, dendritic cells.