Extended Data Fig. 5: Fractions of loop states estimated from an analytical model of coordinate difference distributions.
From: Uniform dynamics of cohesin-mediated loop extrusion in living human cells

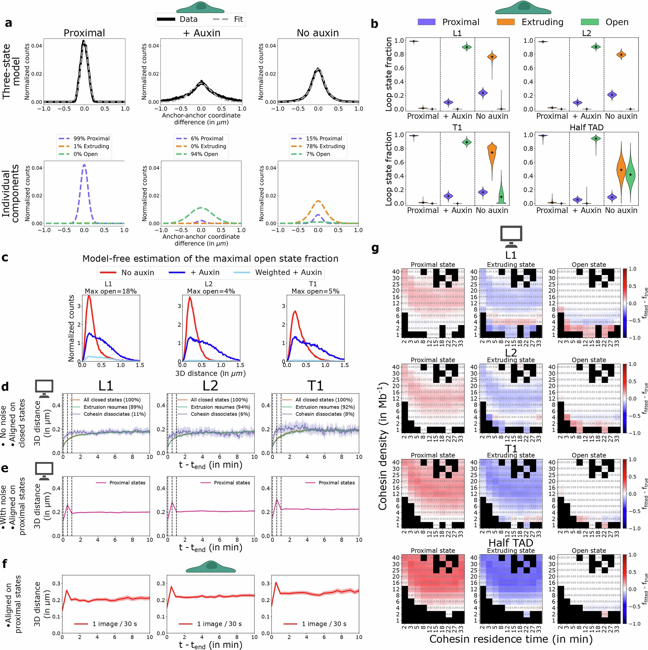
a, Top, experimental distribution of anchor-anchor coordinate differences (solid black lines) measured for the T1 TAD, for time points segmented as proximal states in untreated cells (left), and all time points in auxin-treated (middle) and untreated (right) cells, and the fitted three-state analytical model (dashed gray curves). Bottom, the three components (corresponding to the proximal, extruding, and open states) were estimated from the fitted three-state model for each of these three distributions. The weights of the three components (that is, loop state fractions) are indicated as percentages. b, Loop state fractions estimated from the anchor-anchor coordinate difference distributions, in untreated or auxin-treated cells and using only time points segmented as proximal states in untreated cells (‘proximal’). The black cross indicates the median, violin plots extend from minimum to maximum values. All distributions of loop state fractions are significantly different from each other within each condition (conditions are separated by vertical dashed lines), as assessed by a Kruskal–Wallis test followed by a Dunn’s post hoc test adjusted for multiple comparisons with the Bonferroni correction. N = 10,000 bootstrap samples. c, Model-free estimation of the upper limit of open state fractions from distributions of 3D distances. The cyan curve shows the auxin-treated distance distribution weighted by a multiplicative coefficient such that in 95% of distance bins the weighted curve fits below the untreated distance distribution (red). This coefficient provides an upper bound to the fraction of distances in the untreated cells corresponding to open states (indicated as ‘max open’). This analysis confirms that open states are rare. d–f, Polymer relaxation is rare and too transient to be captured at our live-cell imaging frequency. d,e, Simulated distance time series sampled at high frequency (1 snapshot per 3 s, d) or at the experimental imaging frequency (1 snapshot per 30 s, e) and aligned to the end \({t}_{\mathrm{end}}\) of closed (d) or proximal (e) states. In d, time series were aligned on closed states followed by cohesin dissociation (purple), resumption of extrusion (that is, without cohesin dissociation, green) or using all closed states regardless of the cohesin fate (orange, overlapping with green). The relative proportions of cohesin dissociation and extrusion resumption are indicated. Simulated time series in d and e are without and with experimental noise, respectively. Simulations assume a cohesin density of 12 Mb−1, a residence time of 22 min and a motor speed of 1 kb/s. Dotted lines indicate the first three time points corresponding to the experimental live-cell imaging frequency (1 image per 30 s). f, Same as e, but using experimental data. Shaded areas in d–f indicate the 95% confidence interval. In e and f, the first two time points are directly affected by the threshold-based segmentation of proximal states, whereby the distances for the first and second time points must be below and above the spatial threshold, respectively. g, Absolute errors in the estimated fractions of proximal, extruding and open states (Fig. 2e) assessed using polymer simulations, as function of cohesin residence time and density, assuming a motor speed of 1 kb/s. For each parameter pair N = 100 bootstrap samples were considered, and for each bootstrap we included the same number of time series as in the experimental dataset. Black squares correspond to pairs of parameters that were not explored or for which less than 50 distances were available to define the proximal state distribution. Panels a, b, d–g were created in part with BioRender.com.