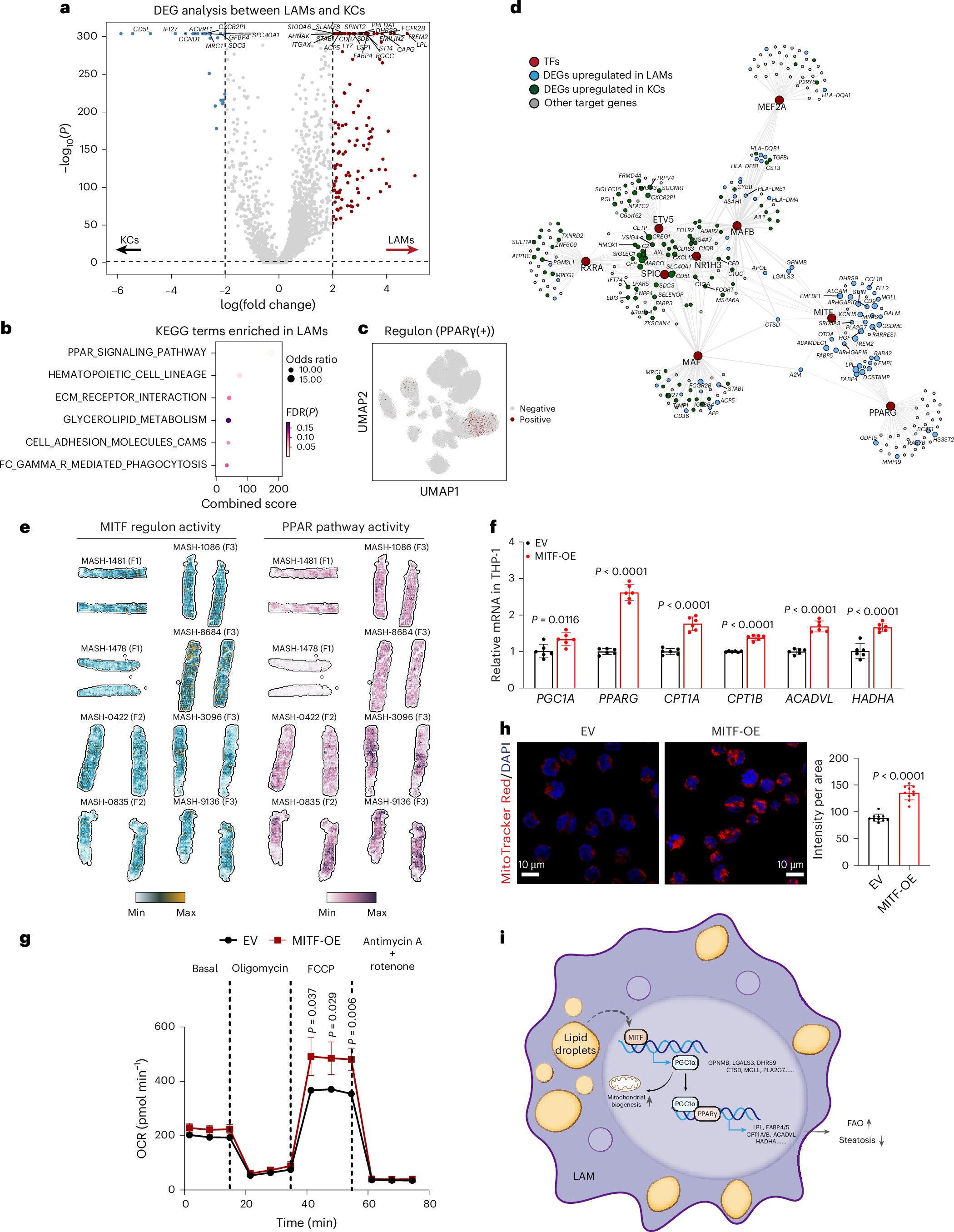
Fig. 4: MITF–PGC1α–PPARγ–FAO signaling axis in LAMs.
From: Spatially resolved multi-omics of human metabolic dysfunction-associated steatotic liver disease

a, Volcano plot displaying differently expressed genes (absolute log2(fold change) > 2.0, P < 0.01) between LAMs and KCs. The red and blue spots indicate genes overexpressed in LAMs and KCs, respectively. The top 30 significantly upregulated or downregulated gene names are marked. P values were calculated using a two-sided Wilcoxon rank-sum test and adjusted using the Benjamini–Hochberg procedure. −log10(FDR) was capped using computational precision limits. b, Top KEGG terms enriched by ORA for upregulated DEGs of LAMs, compared with KCs. P values were computed with a two-sided Fisher’s exact test and adjusted for multiple testing using the Benjamini–Hochberg procedure. c, Binarized activity of the PPARγ regulon for each cell generated from the SCENIC AUC distribution displayed in the UMAP space, with the red spots representing cells that are activated. d, GRNs showing the predicted candidate target genes for the following TFs: MITF, PPARγ, NR1H3, MAFB, MEF2A, SPIC, RXRA, ETV5 and MAF. The line width of the edges indicates the predicted weight between the corresponding TF and its target gene. e, Spatial distribution of the scores of MITF regulon and PPAR signaling activity in eight randomly selected MASH biopsy sections. f, Expression of PGC1A, PPARG, CPT1A, CPT1B, ACADVL and HADHA using RT–qPCR in THP-1 cells after MITF-OE compared to EV (n = 6 biological replicates). g, The mitochondrial OCR of THP-1-EV and THP-1 MITF-OE cells was measured using an extracellular flux analyzer (n = 3 biological replicates). Oligomycin, carbonyl cyanide-p-trifluoromethoxyphenylhydrazone (FCCP) and rotenone + antimycin A were injected at the indicated time points. h, Representative confocal micrographs of MitoTracker Red CMXRos-stained THP-1 cells after transfection with either EV or MITF-OE (left). Quantification of mitochondrial fluorescence intensity is shown (n = 3 biological replicates, multiple regions per sample). i, Schematic representation of the MITF-PGC1α–PPARγ–FAO signaling axis in LAMs. Data are presented as mean values ± s.d.; statistical significance was determined using an unpaired, two-sided Student’s t-test.