Fig. 5: LAMs exert hepatoprotective function via the HGF–MET axis.
From: Spatially resolved multi-omics of human metabolic dysfunction-associated steatotic liver disease

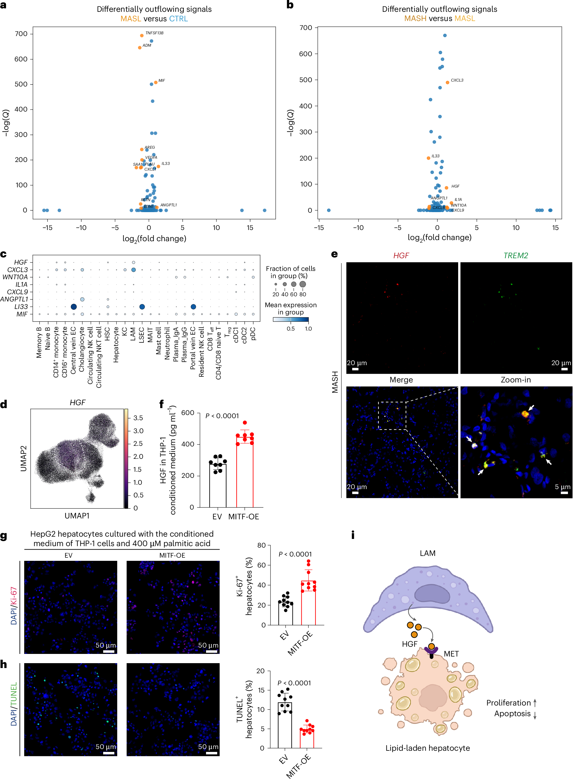
a, Differentially outflowing signals between MASL and CTRL groups. The yellow dots indicate statistically significant differential outflow (absolute log2(fold change) > 1.0, Padj < 0.01). b, Differentially outflowing signals between MASH and MASL groups. The yellow dots indicate statistically significant differential outflow (absolute log2(fold change) > 1.0, Padj < 0.01). c, Dot plot showing the expression patterns of differentially outflowing signals identified in both MASL versus CTRLs and MASH versus MASL. d, Expression of HGF in the myeloid compartment of the scRNA-seq dataset displayed in the UMAP space. e, Confocal microscopy representative images of RNAscope showing TREM2 and HGF for the tissue section from the MASH group (n = 3 independent experiments). The white arrows denote cells double-positive for TREM2 and HGF. f, Enzyme-linked immunosorbent assays of HGF in the conditioned medium of THP-1 EV and MITF-OE cells (n = 8 biological replicates). g, IF staining of Ki-67 (overlap with DAPI staining) and percentage of Ki-67+ cells in HepG2 cells cultured with the conditioned medium described in f and palmitic acid for 24 h (n = 3 biological replicates, multiple regions per sample). h, Terminal deoxynucleotidyl transferase dUTP nick end labeling (TUNEL) staining (green) and percentage of TUNEL+ cells in HepG2 cells cultured with the conditioned medium described in f and palmitic acid for 24 h (n = 3 biological replicates, multiple regions per sample). i, Schematic representation of the hepatoprotective function of LAMs via the HGF–MET axis. Data are presented as mean values ± s.d.; statistical significance was determined using an unpaired, two-sided Student’s t-test. i, The illustration was created with BioRender.com.