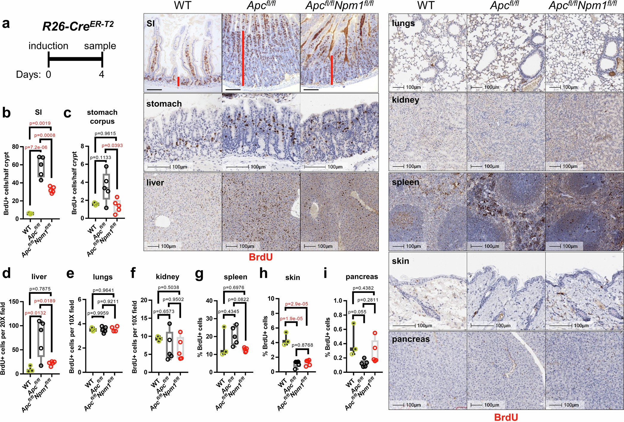
Extended Data Fig. 3: NPM1 is required for WNT-driven proliferation in WNT-permissive tissues.
From: Nucleophosmin supports WNT-driven hyperproliferation and tumor initiation

a, Representative micrographs of indicated tissues from R26-CreER-T2 (WT, n = 3), R26-CreER-T2Apcfl/fl (n = 5) and R26-CreER-T2Apcfl/flNpm1fl/fl mice collected four days post-induction and stained for BrdU. Red bars indicate the expanded crypt depth following APC loss in the small intestine (SI). Scale bars, 100 μm. b-i, Quantification of BrdU+ cells for the tissues and sample sizes shown in (a). Boxes in boxplots extend from the 25th to 75th percentiles, whiskers extend to the minimum and maximum values, and the line in every box is plotted at the median. Data statistically assessed by one-way ANOVA followed by Tukey’s multiple comparisons test. Statistically significant p-values are shown in red.