Extended Data Fig. 4: NPM1 is dispensable for adult intestinal tissue homeostasis.
From: Nucleophosmin supports WNT-driven hyperproliferation and tumor initiation

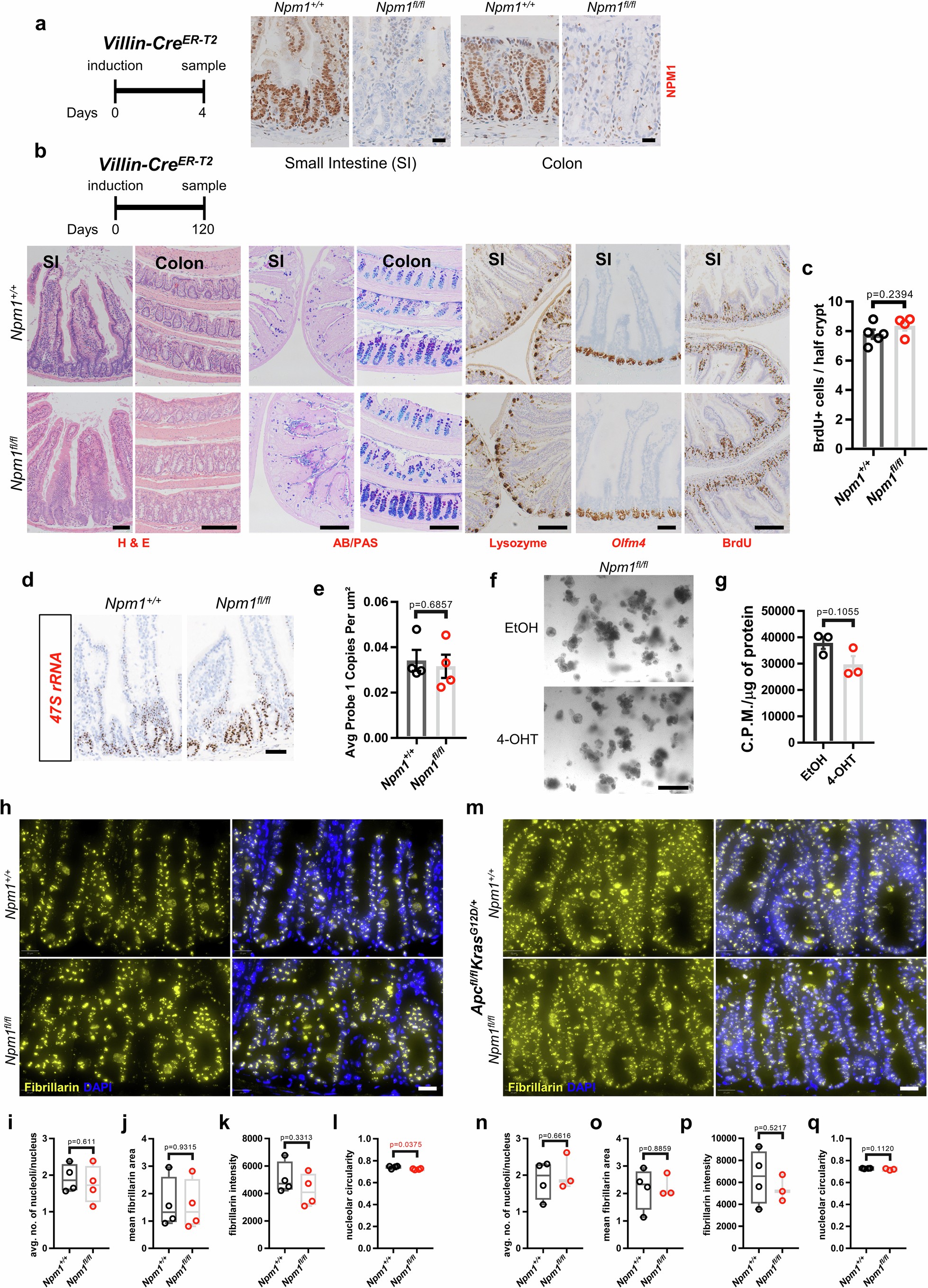
a, Representative images of NPM1-stained (SI) (left panels) and colon (right panels) sections from Npm1+/+ (n = 4) and Npm1fl/fl (n = 5) animals collected four days post-induction. Scale bars, 50 μm. b, Representative staining with H&E, AB/PAS, anti-lysozyme, anti-BrdU and in situ hybridisation (ISH) for Olfm4 of SI and colon of Npm1+/+ (n = 5) and Npm1fl/fl (n = 5) animals collected 120 days post-induction. Scale bars, 100 μm. c, Quantification of BrdU+ cells in the SI of Npm1+/+ (n = 5) and Npm1fl/fl (n = 4) animals collected four days post-induction. Data, mean ± SEM, statistically assessed by unpaired two-tailed t test. d, e, Representative micrographs of 47S rRNA ISH in sections from intestinal tissue of Npm1+/+ and Npm1fl/fl mice (n = 4 per group) sampled four days post-induction with HALO quantification in (e). Scale bar, 50 μm. Data, mean ± SEM, statistically assessed by unpaired two-tailed Mann Whitney test. f, Representative images of Npm1fl/fl SI organoids induced with ethanol (EtOH) or 4-OHT in culture, taken six days post-induction (n = 3 independent lines derived from individual mice). Scale bar, 100 μm. g, Protein synthesis rate quantification by 35S-methionine incorporation in the organoid lines presented in (f) (n = 3 per group). Data, mean ± SEM, statistically assessed by unpaired two-tailed t test. h-q, Representative fibrillarin (yellow) staining from SI tissue sections of Npm1+/+ and Npm1fl/fl (n = 4 per group) animals collected four days post-induction, and Apcfl/flKrasG12D/+ (n = 4) and Apcfl/flKrasG12D/+Npm1fl/fl (n = 3) animals collected three days post-induction. Nuclei (blue) visualised with DAPI. Scale bars, 20 μm. Quantification of average number of nucleoli per nucleus based on fibrillarin stain, mean fibrillarin area, mean fibrillarin intensity and mean nucleolar circularity based on fibrillarin stain is shown. Data in (i-l) and (n-q) statistically assessed by unpaired two-tailed t tests. Boxes in boxplots extend from the 25th to 75th percentiles, whiskers extend to the minimum and maximum values, and the line in every box is plotted at the median. Statistically significant p-values are shown in red.