Extended Data Fig. 6: Post-transcriptional activation of p53 mediates the survival benefit of NPM1 loss in WNT-driven CRC models.
From: Nucleophosmin supports WNT-driven hyperproliferation and tumor initiation

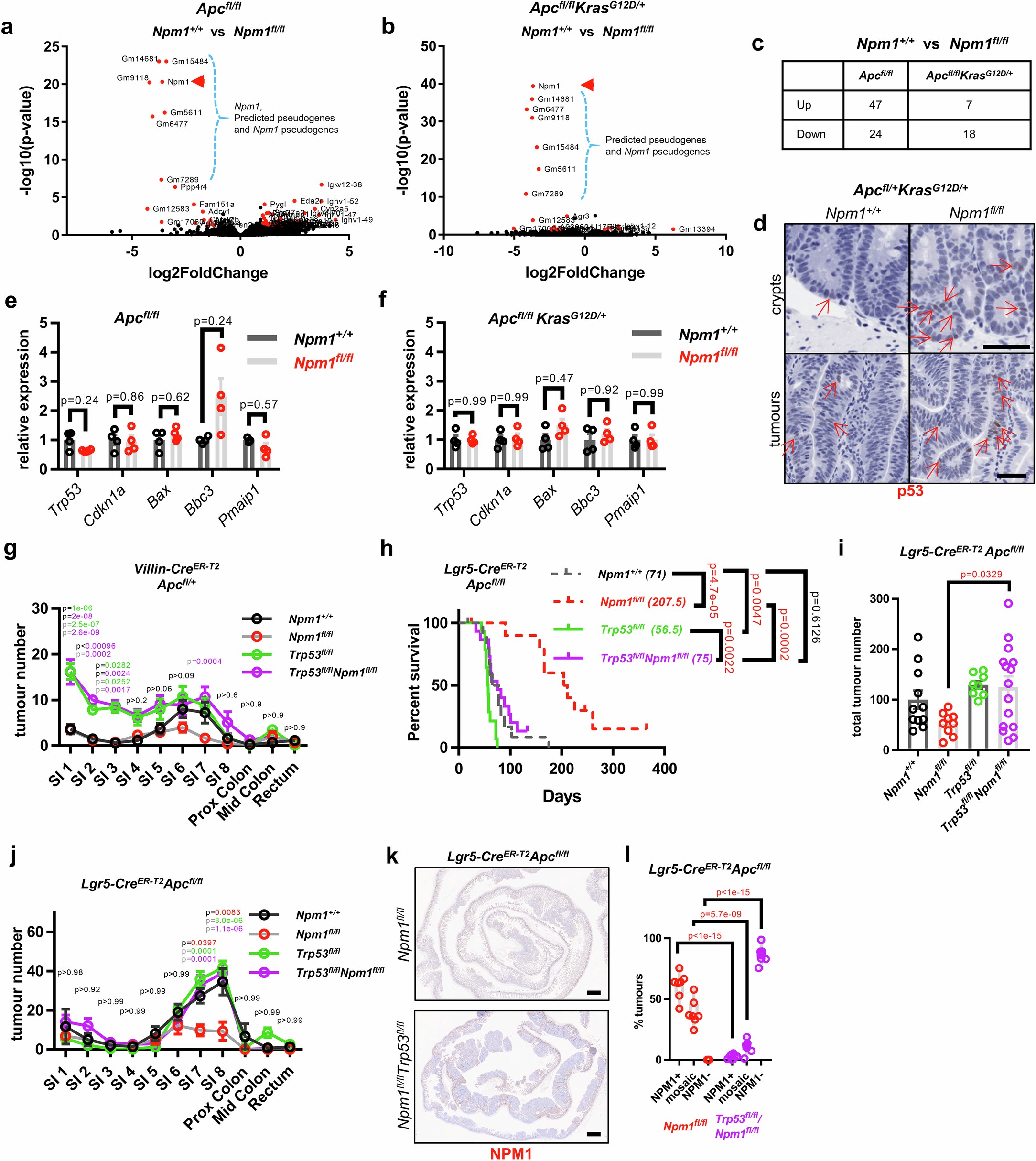
a-c, Volcano plots of SI total RNA differential expression comparing Apcfl/flNpm1fl/fl with Apcfl/fl (a) and Apcfl/flKrasG12D/+Npm1fl/fl with Apcfl/flKrasG12D/+ (b) (n = 4/group). Significantly deregulated transcripts (adj p < 0.05, log2FC < -1 or >1) shown in red. DESeq2 with two-sided Wald test and Benjamini–Hochberg correction used. Npm1 and Npm1 pseudogenes highlighted. c, Number of deregulated transcripts. d, p53 staining in Apcfl/+KrasG12D/+ and Apcfl/+KrasG12D/+Npm1fl/fl (n = 4/group) SI crypts and tumours. Arrows indicate p53+ cells. Scale bar, 50 μm. Quantification in Fig. 3j,k. e, f, qPCR analysis of p53 target gene expression in Apcfl/fl (e) and Apcfl/flKrasG12D/+ (f) mice ±Npm1fl/fl (n = 4/group; Pmaip1 in Apcfl/fl n = 3). Multiple two-sided t-tests with Holm–Sidak correction. g, Tumor distribution within equidistant proximal to distal SI and colon sections from Apcfl/+ (n = 8), Apcfl/+Npm1fl/fl (n = 9) (also shown in Extended Data Fig. 5k), Apcfl/+Trp53fl/fl (n = 8) and Apcfl/+Trp53fl/flNpm1fl/fl (n = 14) endpoint mice. Two-way ANOVA with Sidak’s test. Colour combinations denote groups compared. Black p-values indicate non-significance. h, Survival curves of Lgr5-CreER-T2Apcfl/fl (n = 13), Lgr5-CreER-T2Apcfl/flNpm1fl/fl (n = 11) (also shown in Fig. 2h and Extended Data Fig. 7a), Lgr5-CreER-T2Apcfl/flTrp53fl/fl (n = 14) and Lgr5-CreER-T2Apcfl/flTrp53fl/flNpm1fl/fl (n = 15) endpoint mice. Median survival (days) indicated in brackets. P-values obtained by Log-rank (Mantel-Cox) tests. Censored mice denoted as tick marks. i, Endpoint tumor numbers from Lgr5-CreER-T2Apcfl/fl (n = 11), Lgr5-CreER-T2Apcfl/flNpm1fl/fl (n = 9) (also shown in Fig. 2i and the Npm1fl/fl cohort in Extended Data Fig. 7b), Lgr5-CreER-T2Apcfl/flTrp53fl/fl (n = 8) and Lgr5-CreER-T2Apcfl/flTrp53fl/flNpm1fl/fl (n = 15) mice. One-way ANOVA with Tukey’s test. j, Tumor distribution within equidistant proximal to distal SI and colon sections from groups in (i). Two-way ANOVA with Sidak’s test. Colour combinations denote groups compared. Black p-values indicate non-significance. k, NPM1-stained SI from Lgr5-CreER-T2Apcfl/flNpm1fl/fl (n = 7) (also shown in Extended Data Fig. 7d) and Lgr5-CreER-T2Apcfl/flTrp53fl/flNpm1fl/fl (n = 8) endpoint animals. Scale bar, 1 mm. l, Quantification of NPM1 + /−/mosaic tumours in endpoint Lgr5-CreER-T2Apcfl/flTrp53fl/flNpm1fl/fl (n = 8) compared to Lgr5-CreER-T2Apcfl/flNpm1fl/fl (n = 7) (also presented in Fig. 2k. and Extended Data Fig. 7e) animals. Two-way ANOVA with Sidak’s test. Data mean ± SEM (bar charts); boxplots boxes extend from 25th-75th percentiles, whiskers from minimum to maximum values, and the line denotes the median. Significant p-values in red.