Extended Data Fig. 7: Cdkn1a deletion abrogates the survival benefit of NPM1 loss in WNT-driven CRC models.
From: Nucleophosmin supports WNT-driven hyperproliferation and tumor initiation

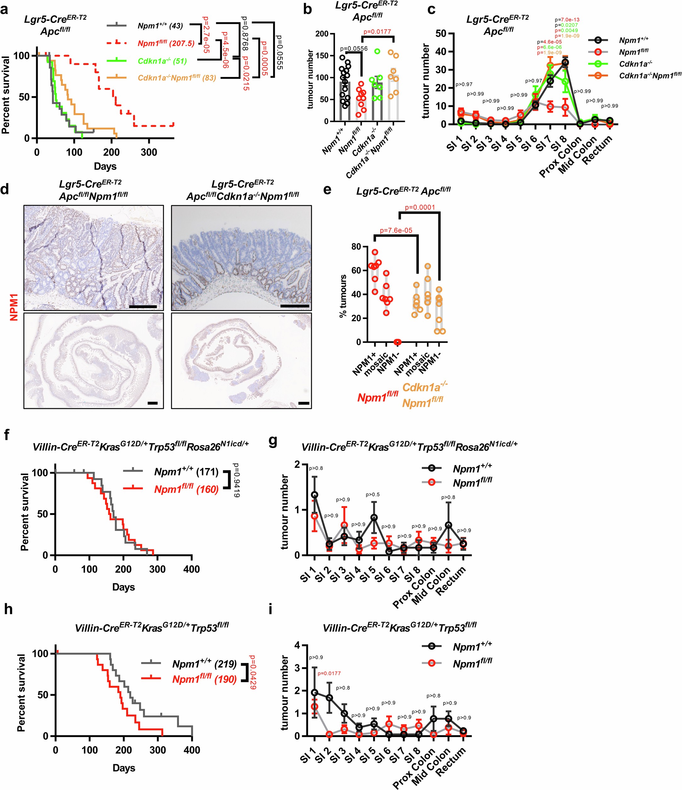
a, Survival curves of Lgr5-CreER-T2Apcfl/fl (n = 15), Lgr5-CreER-T2Apcfl/flNpm1fl/fl (n = 11, also shown in Fig. 2h and Extended Data Fig. 6h), Lgr5-CreER-T2Apcfl/flCdkn1a−/− (n = 13) and Lgr5-CreER-T2Apcfl/flCdkn1a−/−Npm1fl/fl (n = 18) mice. Median survival (days) indicated in brackets. b, Tumor numbers from Lgr5-CreER-T2Apcfl/fl (n = 15), Lgr5-CreER-T2Apcfl/flNpm1fl/fl (n = 9, also shown in Fig. 2i and Extended Data Fig. 6i), Lgr5-CreER-T2Apcfl/flCdkn1a−/− (n = 7) and Lgr5-CreER-T2Apcfl/flCdkn1a−/−Npm1fl/fl (n = 7) mice at clinical endpoint. Data, mean ± SEM. Data statistically assessed by one-way ANOVA followed by Tukey’s multiple comparisons test. c, Tumor distribution within equidistant proximal to distal SI and colon sections from the groups shown in (b). Data statistically assessed by two-way ANOVA followed by Sidak’s multiple comparisons test. Colour combinations denote groups compared. P-values in black indicate no statistical significance between groups. d, Representative staining for NPM1 on SI tissue sections from Lgr5-CreER-T2Apcfl/flNpm1fl/fl (n = 7 – also shown in Fig. 2j and Extended Data Fig. 6k) and Lgr5-CreER-T2Apcfl/flCdkn1a−/−Npm1fl/fl (n = 7) animals at clinical endpoint. Scale bars, 100 μm (top panels) and 1 mm (bottom panels). e, Quantification of percentage of tumours being positive, negative or mosaic for NPM1 expression in Lgr5-CreER-T2Apcfl/flCdkn1a−/−Npm1fl/fl animals at clinical endpoint (n = 7) compared to that of Lgr5-CreER-T2Apcfl/flNpm1fl/fl (n = 7) (also shown in Fig. 2k and Extended Data Fig. 6l). Data statistically assessed by two-way ANOVA followed by Sidak’s multiple comparisons test. Boxes in boxplots extend from the 25th to 75th percentiles, whiskers extend to the minimum and maximum values, and the line in every box is plotted at the median. f, Survival curves of villin-CreER-T2KrasG12D/+Trp53fl/flRosa26N1icd/+ and villin-CreER-T2KrasG12D/+Trp53fl/flRosa26N1icd/+Npm1fl/fl (n = 16 per group). g, tumor number distribution within equidistant proximal to distal SI and colon sections from cohorts shown in (f) (Npm1+/+, n = 12; Npm1fl/fl, n = 15). h, Survival curves of villin-CreER-T2KrasG12D/+Trp53fl/fl (n = 15) and villin-CreER-T2KrasG12D/+Trp53fl/flNpm1fl/fl (n = 16). i, tumor number distribution within equidistant proximal to distal SI and colon sections from cohorts shown in (h) (n = 13 in both groups). P-values in all survival data obtained by Log-rank (Mantel-Cox) tests. Censored mice in survival curves denoted as tick marks at indicated times post-induction. Statistically significant p-values are shown in red.