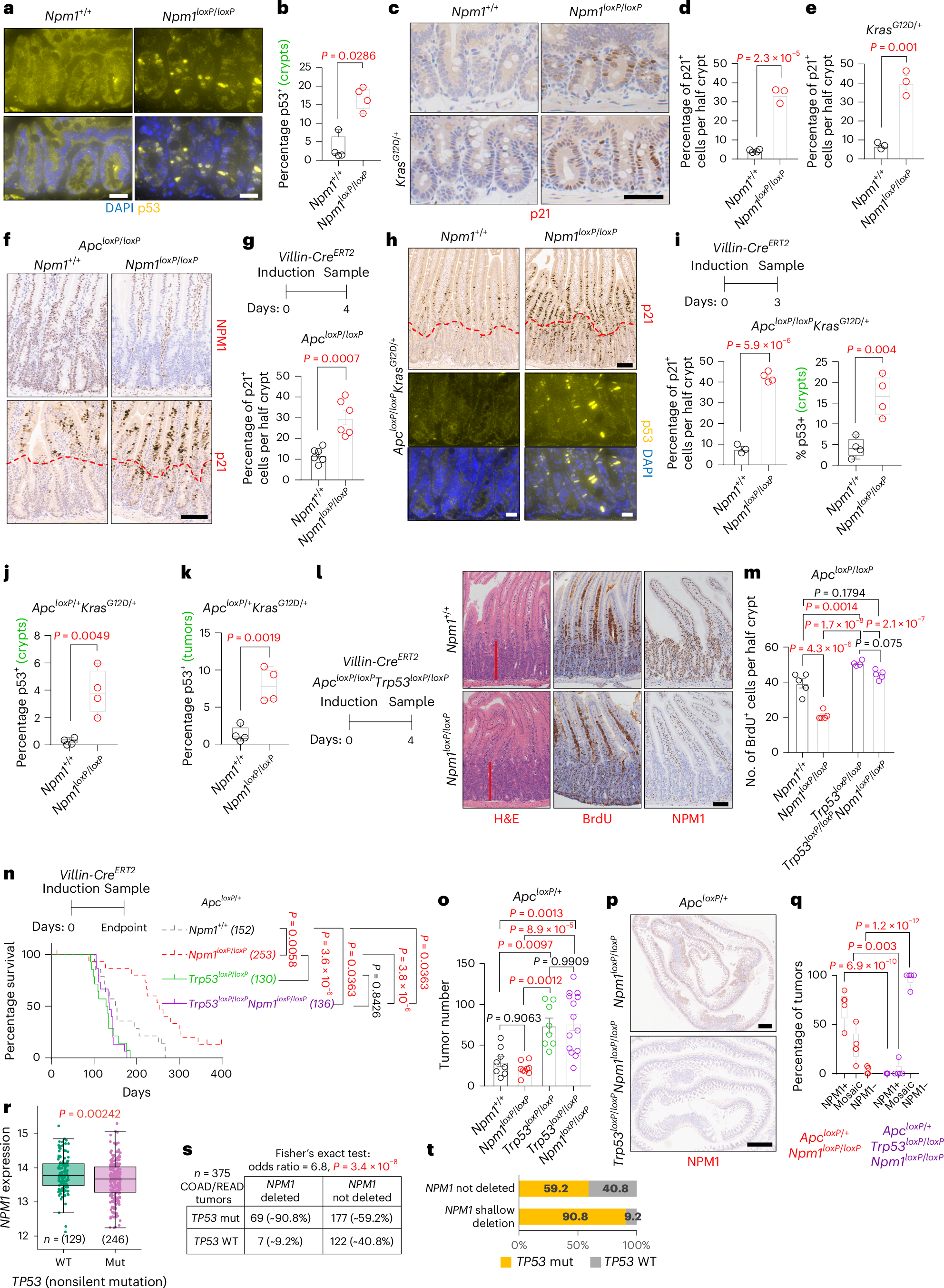
Fig. 3: p53 upregulation suppresses WNT-driven hyperproliferation and tumorigenesis in the Npm1-deficient intestine.
From: Nucleophosmin supports WNT-driven hyperproliferation and tumor initiation

a, Representative p53 (yellow) staining from SI tissue sections of Npm1+/+ and Npm1loxP/loxP (n = 4 per group) animals collected 4 days after induction. Nuclei (blue) are visualized with 4′,6-diamidino-2-phenylindole (DAPI). b, Quantification of p53+ cells in the crypts from the groups in a. Data were statistically assessed using an unpaired, two-tailed Mann–Whitney U-test. c, Representative p21 staining from SI tissue sections of Npm1+/+ (n = 4) and Npm1loxP/loxP (n = 3) animals collected 120 days after induction (top row) and after additional activation of KRASG12D (KrasG12D/+ n = 3; KrasG12D/+Npm1loxP/loxP n = 3) collected 30 days after induction (bottom row). d,e, Quantification of p21+ cells in SI half-crypts of Npm1+/+ and Npm1loxP/loxP animals without (d) and with (e) additional KRASG12D activation from the groups presented in c. Data were statistically assessed using an unpaired, two-tailed t-test. f, Representative staining for NPM1 and p21 on SI tissue sections from ApcloxP/loxP and ApcloxP/loxPNpm1loxP/loxP animals collected 4 days after induction (n = 6 per group). The red dotted line indicates the outer edges of the intestinal crypts. g, Quantification of p21+ cells in the SI half-crypts of animals from the groups in f. Data were statistically assessed using an unpaired, two-tailed t-test. h, Representative staining for p21 (top) and p53 (yellow, bottom) on SI tissue sections from ApcloxP/loxPKrasG12D/+ and ApcloxP/loxPKrasG12D/+Npm1loxP/loxP animals collected 3 days after induction. The red dotted line indicates the outer edges of the intestinal crypts. Nuclei (blue) were visualized with DAPI. i, Quantification of p21+ cells in SI half-crypts and p53+ cells in the crypts of animals from the groups in h (ApcloxP/loxPKrasG12D/+ (n = 3 for p21, n = 4 for p53); ApcloxP/loxPKrasG12D/+Npm1loxP/loxP (n = 4)). Data were statistically assessed using an unpaired, two-tailed t-test. j,k, Quantification of p53+ cells in SI crypts (j) and within tumors (k) of ApcloxP/+KrasG12D/+ and ApcloxP/+KrasG12D/+Npm1loxP/loxP animals at the clinical endpoint. Data were statistically assessed using an unpaired, two-tailed t-test. Related to Extended Data Fig. 6d (n = 4 per group). l, Representative images of SI tissue sections stained with H&E, anti-BrdU and anti-NPM1 from ApcloxP/loxPTrp53loxP/loxP (n = 4) and ApcloxP/loxPTrp53loxP/loxPNpm1loxP/loxP (n = 5) animals sampled 4 days after induction. The red bars indicate crypt depth. m, Quantification of BrdU+ cells in the SI half-crypts of animals from the groups shown in l and statistically compared to that of animals without Trp53 deletion presented in Fig. 2c. Data were statistically assessed using a one-way ANOVA followed by Tukey’s multiple comparisons test. n, Survival curves of ApcloxP/+ (n = 14) and ApcloxP/+Npm1loxP/loxP (n = 16) mice presented as dotted lines (also shown in Fig. 2d), compared to that of ApcloxP/+Trp53loxP/loxP (n = 14) and ApcloxP/+Trp53loxP/loxPNpm1loxP/loxP (n = 15) mice sampled at the clinical endpoint. Median survival in days is indicated in parentheses. P values were obtained using a log-rank (Mantel–Cox) test. o, Tumor number of ApcloxP/+ (n = 8) and ApcloxP/+Npm1loxP/loxP (n = 9) (also shown in Fig. 2e), plotted with that of ApcloxP/+Trp53loxP/loxP (n = 8) and ApcloxP/+Trp53loxP/loxPNpm1loxP/loxP (n = 14) mice sampled at the clinical endpoint. Data were statistically assessed using a one-way ANOVA followed by Tukey’s multiple comparisons test. p, Representative staining for NPM1 on SI tissue sections from ApcloxP/+Npm1loxP/loxP (n = 5) (also shown in Fig. 2f) and ApcloxP/+Trp53loxP/loxPNpm1loxP/loxP (n = 5) mice at the clinical endpoint. q, Quantification of the percentage of tumors being positive, negative or mosaic for NPM1 expression in ApcloxP/+Trp53loxP/loxPNpm1loxP/loxP mice at the clinical endpoint (n = 5) compared to that of ApcloxP/+Npm1loxP/loxP animals (n = 5) presented in Fig. 2g. Data were statistically assessed using a two-way ANOVA followed by Šidák’s multiple comparisons test. r, NPM1 expression in WT and mutant (Mut) TP53 COAD/READ tumors in the TCGA dataset (n = 375). Data were statistically assessed using a two-sided t-test. s,t, Table (s) and graphical representation (t) of COAD/READ tumors in the TCGA dataset (n = 375) with shallow NPM1 deletions and TP53 mutations. Data were analyzed using a two-sided Fisher’s exact test. All bar charts present data as the mean ± s.e.m.; the boxes in the box plots extend from the 25th to 75th percentile, the whiskers extend to the minimum and maximum values, the line in every box is plotted at the median and outliers as dots outside the whiskers. Statistically significant P values are shown in red. a, Scale bar, 20 μm. c,l, Scale bar, 50 μm. f, Scale bar, 100 μm. h, Scale bar, 100 μm (top), 20 μm (bottom). p, Scale bar, 1 mm.