Fig. 7: Npm1 deletion in hepatocytes attenuates WNT/MYC-driven proliferation and HCC tumor formation.
From: Nucleophosmin supports WNT-driven hyperproliferation and tumor initiation

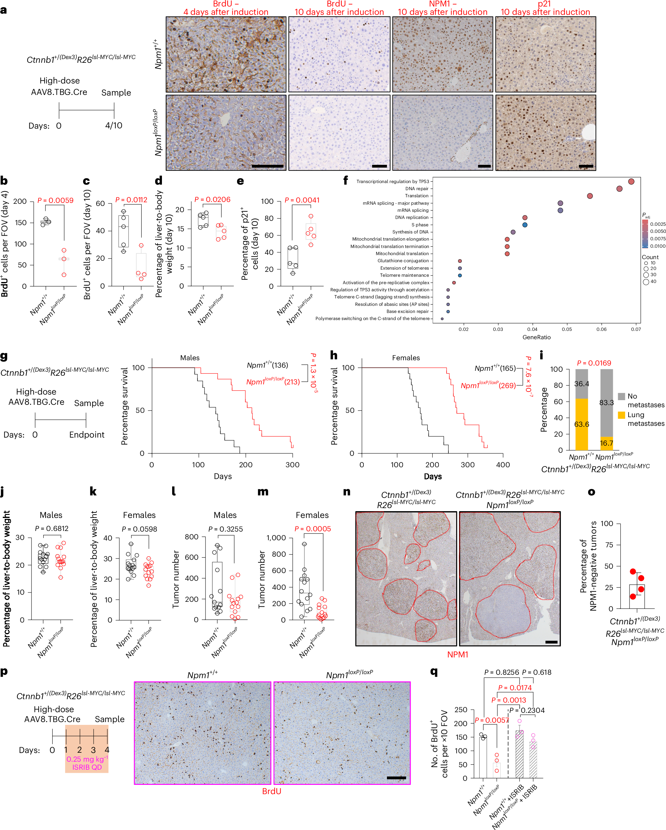
a, Representative staining for BrdU, NPM1 and p21 on liver tissue sections of Ctnnb1+/(Dex3)R26lsl-MYC/lsl-MYC animals with or without Npm1loxP/loxP collected at the indicated time points (four days, n = 3 per group, or ten days, n = 5 per group after high-dose AAV8.TBG.Cre viral induction). b, Quantification of BrdU+ cells in ten ×10 fields of view (FOVs) per biological replicate of Ctnnb1+/(Dex3)R26lsl-MYC/lsl-MYC animals with or without Npm1loxP/loxP sampled 4 days after induction (n = 3 per group). Data were statistically assessed using an unpaired, two-tailed t-test. c, Quantification of BrdU+ cells in ten ×10 FOVs per biological replicate, d, Percentage of liver-to-body weight ratios. e, HALO quantification of the percentage of p21+ hepatocytes from Ctnnb1+/(Dex3)R26lsl−MYC/lsl-MYC animals with or without Npm1loxP/loxP collected 10 days after induction (n = 5 per group except in c where n = 4 for the Npm1loxP/loxP group). f, Significantly positively enriched Reactome pathways in RNA-sequenced Ctnnb1+/(Dex3)R26lsl−MYC/lsl−MYCNpm1loxP/loxP mice compared to controls, sampled 10 days after induction (n = 4 per group). The fraction of regulated genes within each pathway is indicated by the gene ratio and the gene number (according to circle size); the circle color indicates the significance of enrichment. Overrepresentation analysis was conducted using a hypergeometric model implemented in the ReactomePA package, with significance assessed using a one-sided Fisher’s exact test. g,h, Survival curves of male (g) and female (h) Ctnnb1+/(Dex3)R26lsl-MYC/lsl-MYC animals induced with low-dose AAV8.TBG.Cre and sampled at the clinical endpoint. Median survival in days is indicated in parentheses. Censored mice are denoted as tick marks at the indicated times after induction. P values were obtained using a log-rank (Mantel–Cox) test (n = 13 Npm1+/+ and 15 Npm1loxP/loxP in g, and n = 15 per group in h). i, Percentage of Ctnnb1+/(Dex3)R26lsl-MYC/lsl-MYC (n = 11) and Ctnnb1+/(Dex3)R26lsl-MYC/lsl-MYCNpm1loxP/loxP (n = 18) animals with lung metastases at the endpoint. Data were compared using a two-sided Fisher’s exact test. j,k, Percentage of liver-to-body weight ratios at the endpoint for the male and female animals shown in g,h (n = 12 Npm1+/+ and 14 Npm1loxP/loxP in j, and n = 14 per group in k). l,m, Tumor number from male and female animals presented in g,h at the endpoint (n = 13 Npm1+/+ and 14 Npm1loxP/loxP in l, and n = 14 per group in m). n, Representative NPM1 staining on liver tissue sections of animals at the endpoint (n = 4 per group). The red dotted lines indicate individual tumors. o, Quantification of percentage of tumors negative for NPM1 expression in Npm1loxP/loxP animals at the endpoint (n = 4). p, Representative BrdU staining on liver tissue sections of Ctnnb1+/(Dex3)R26lsl-MYC/lsl-MYC animals with or without Npm1loxP/loxP treated with ISRIB and collected 4 days after induction (n = 3 per group). q, Quantification of BrdU+ cells in ten ×10 FOVs from liver sections of animals from the groups shown in p, separated by a dashed line from untreated animals of the same genotypes (n = 3 per group), used for comparison and also presented in b. b–e,j–k,m, Data were statistically assessed using an unpaired, two-tailed t-test. l, Data were statistically assessed using an unpaired, two-tailed Mann–Whitney U-test. q, Data were statistically assessed using a one-way ANOVA followed by Tukey’s multiple comparisons test. b–e, The bar charts present data as the mean ± s.e.m.; the boxes in the box plots extend from the 25th to 75th percentile, the whiskers extend to the minimum and maximum values, and the line in every box is plotted at the median. Statistically significant P values are shown in red. a,p, Scale bar, 100 μm. n, Scale bar, 500 μm.