Extended Data Fig. 1: NPM1 expression correlates with WNT and MYC activation in cancer patients.
From: Nucleophosmin supports WNT-driven hyperproliferation and tumor initiation

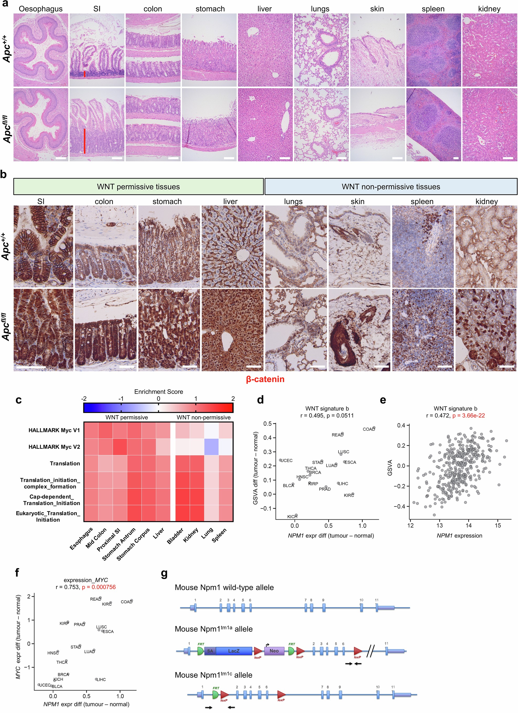
a, b, Representative micrographs of sections of the indicated tissues stained with H&E (a) and anti-BrdU (b) derived from R26-CreER-T2Apc+/+ and R26-CreER-T2Apcfl/fl (n = 3 per group) mice harvested four days post-induction. Red bars indicate the expanded crypt depth in the small intestine (SI) following APC loss. Scale bars, 100 μm in (a) and 50 μm in (b). c, Heat map displaying gene set enrichment analysis in WNT permissive and non-permissive tissues for the indicated HALLMARK MYC and Reactome translation signatures in the Apcfl/fl tissues compared to wild-type (see methods for more details on the signatures used). Enrichment level is based on each group average. d, Scatterplot showing the correlation between mean tumor-normal difference of GSVA score of the signature (WNT signature b) compared to mean tumor-normal difference of NPM1 expression across different tumor types in TCGA dataset. e, Scatterplot showing the correlation between NPM1 expression and the GSVA score of the signature (WNT signature b) among NPM1 copy neutral COAD/READ tumours (n = 255) in the TCGA dataset. f, Scatterplot showing the correlation between mean tumor-normal difference of MYC compared to mean tumor-normal difference of NPM1 expression across different tumor types in TCGA dataset. In (d-f) data were statistically assessed by two-sided Pearson correlation. Correlation coefficient (r) is displayed to indicate the degree of association. Statistically significant p-values are shown in red. g, Schematic of the floxing strategy used to generate a conditional Npm1 knockout allele in mice. See methods for more information.