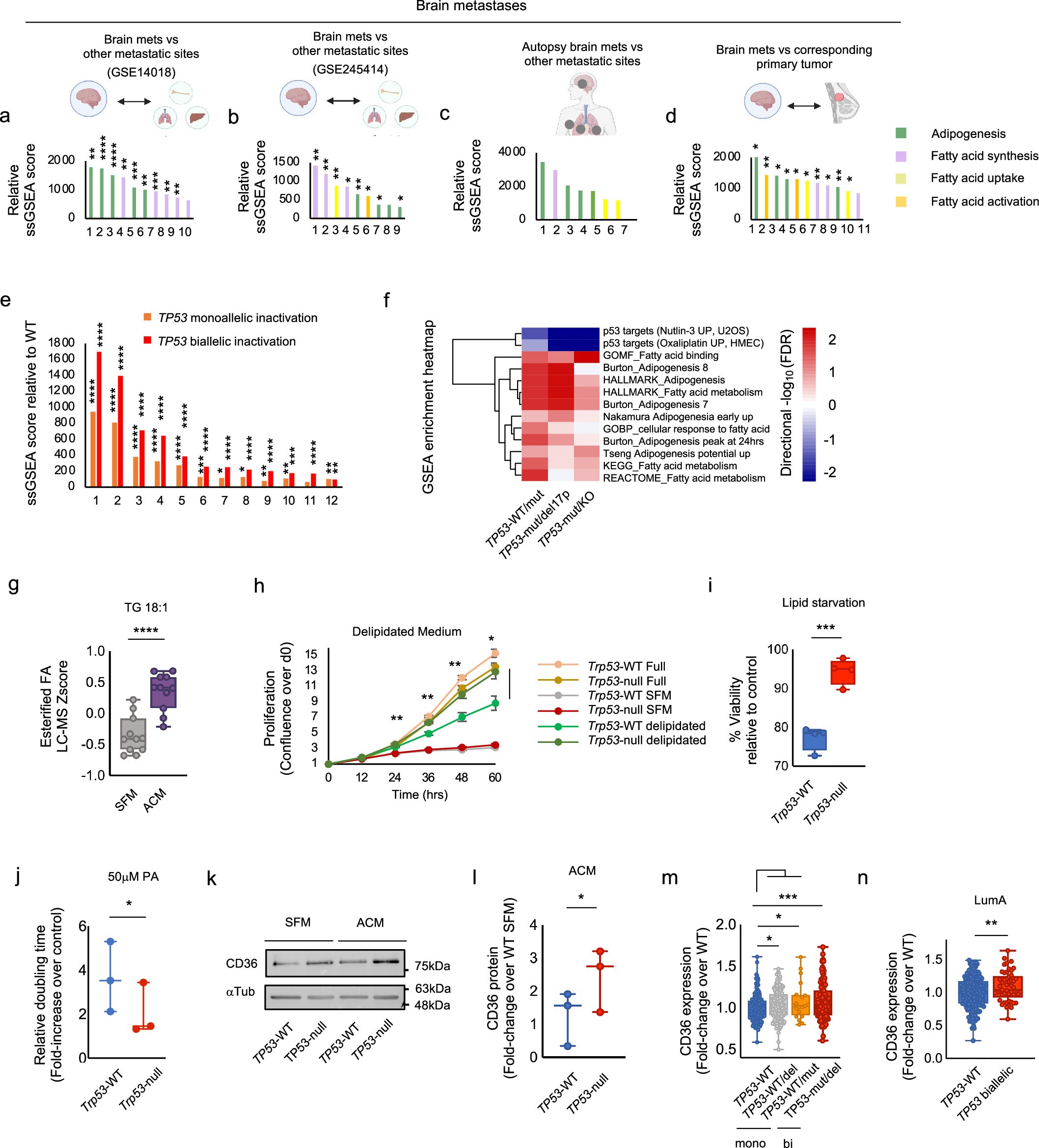
Extended Data Fig. 6: p53-dependent fatty acid metabolism in BC cells.

a–d, ssGSEA comparisons show upregulation of adipogenesis, FA synthesis, uptake, and activation in BMs vs. other metastatic sites in several cohorts: a, GSE14018; b, GSE245414; c, BROCADE patient 6071 autopsy data; and d, in BMs compared to their matched primary breast tumors (GSE125989)76. Significance is indicated as: *p < 0.05, ** p < 0.01, *** p < 0.001, ****<1 × 10−4. For the list of gene sets and exact p-values, see Supplementary Tables 7–9. Panels a–d were created with BioRender.com. e, ssGSEA comparisons show strong upregulation of FA synthesis/uptake in tumors with biallelic TP53 inactivation; tumors with monoallelic TP53 perturbation show weaker but significant effects (METABRIC cohort). Significance is indicated as: *p < 0.05, ** p < 0.01, *** p < 0.001, ****p <1 × 10−4. For the list of gene sets and exact p-values, see Supplementary Table 7. f, GSEA comparing gene expression signatures related to lipid metabolism in HMEC cells with monoallelic (TP53-WT/mut) or biallelic (TP53-mut/del17p and TP53-mut/KO) TP53 inactivation, in comparison to their parental TP53-WT cells. Shown as a heatmap, upregulated signatures in red and downregulated signatures in blue. TP53-WT/mut cells showed intermediate p53 pathway expression levels and elevated lipid metabolism expression levels. g, Metabolomics analysis of OA-containing triglycerides reveals enrichment in ACM vs. SFM (two-sided t-test ****p = 2.3 × 10−5). SFM n = 3, ACM n = 3. OA-containing triglycerides n = 11. See Supplementary Table 13. h, Live-imaging-based proliferation curves show that Trp53-null EMT6 cells grow better than their isogenic Trp53-WT controls when lipid levels are limited, in line with increased FA synthesis in Trp53-null cells. Two-sided t-test, Trp53-null vs. Trp53-WT cells (delipidated conditions): 24 h **p = 0.005, 36 h **p = 0.001, 48 h **p = 0.009, 60 h *p = 0.02. Trp53-WT n = 4, Trp53-null n = 4. Error bars, mean ± s.e.m. i, Viability quantification shows that Trp53-null cells survive better under lipid starvation conditions (two-sided t-test ***p = 3 × 10−4). Trp53-WT n = 4, Trp53-null n = 4. j, High PA (50 µM) was better tolerated by Trp53-null vs. -WT BC cells (doubling time relative to control). Paired one-sided t-test *p = 0.03). n = 3. k,l, CD36 protein quantification. k, Representative gel. l, Western blot quantification shows CD36 protein upregulation in TP53-null CAL51 cells, especially when cultured in ACM (one-sided t-test *p = 0.02, n = 3). CD36 protein levels are shown as fold change of ACM over WT SFM conditions. Bar = median; whiskers = range highest to lowest data points. m, Comparison of CD36 mRNA expression levels in primary BCs of the luminal B subtype, with monoallelic or biallelic TP53 inactivation vs. TP53-WT tumors, independent of inactivation mode (TCGA and METABRIC cohorts combined). Tumors with biallelic TP53 inactivation expressed lower levels of CD36, whereas tumors with monoallelic TP53 inactivation showed intermediate CD36 mRNA levels. One-sided t-test, monoallelic TP53 inactivation vs. TP53-WT *p = 0.02, biallelic TP53 inactivation vs. TP53-WT ***p = 3 × 10−4, TP53-WT/mut vs. TP53-WT *p = 0.03, TP53-WT/del vs. TP53-WT *p = 0.03, TP53-WT/mut vs. TP53-WT/del p = 0.33 ns. TP53-WT n = 159, TP53 monoallelic inactivation n = 179, TP53 biallelic inactivation n = 126, TP53-WT/mut: n = 20, TP53-WT/del: n = 159. n, Comparison of CD36 mRNA expression levels in human primary BCs with TP53 biallelic inactivation vs TP53-WT of the Luminal A molecular subtype (TCGA). TP53-null tumors exhibited higher CD36 mRNA expression levels. Shown as fold-increase CD36 expression relative to the average expression of TP53-WT tumors. One-sided t-test **p = 0.01, TP53-WT n = 212, TP53-null n = 49. Boxplots: bar = median; box = 25–75th percentile; whiskers = range. See Source Data.