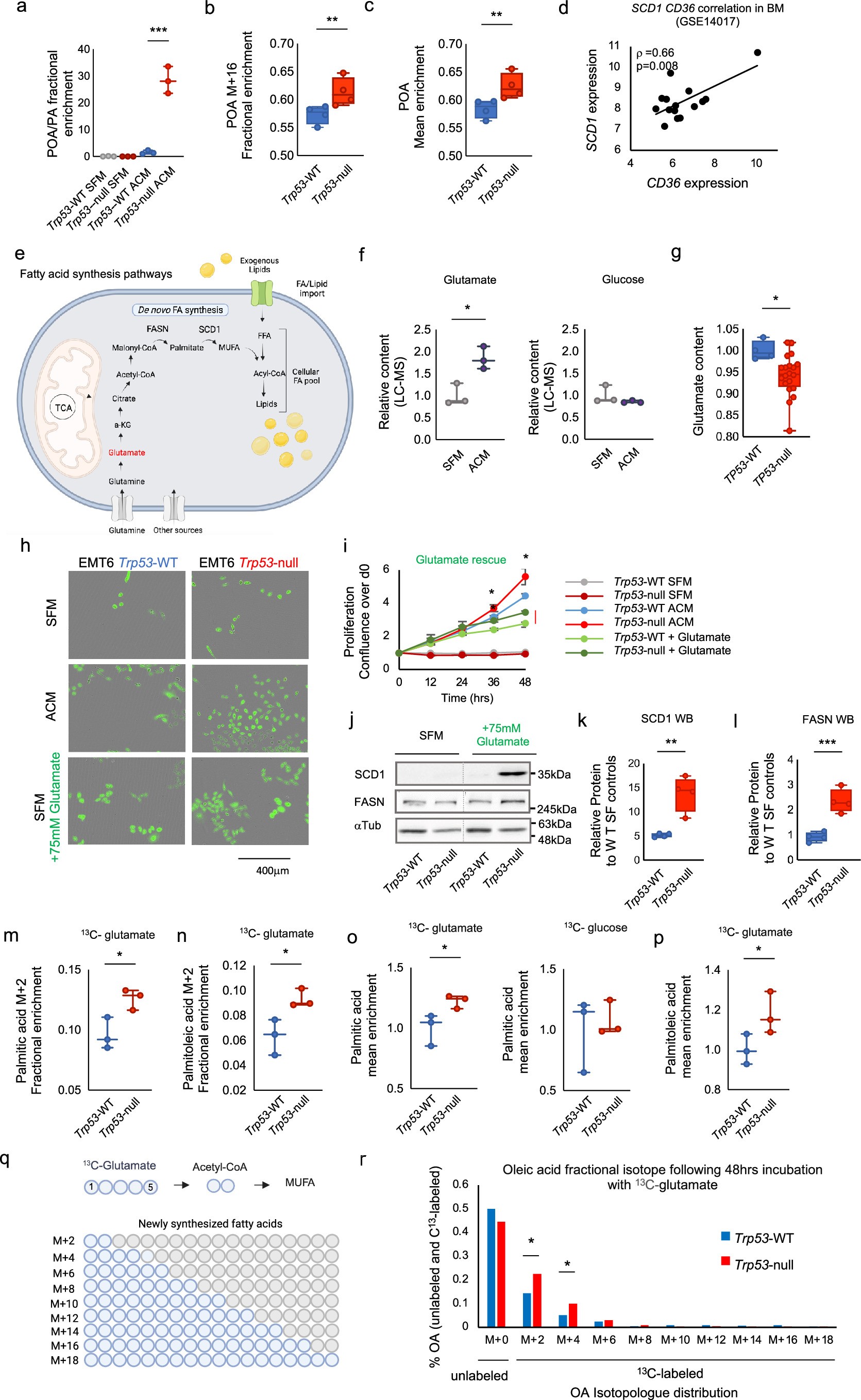
Extended Data Fig. 8: Astrocyte-derived metabolites increase SCD1 and contribute to FA synthesis.

a, Quantification of FA content using gas chromatography, assessing POA over PA enrichment in EMT6 Trp53-WT and Trp53-null cells after ACM exposure for 20 h. Two-sided t-test, ***p = 8 × 10−4, n = 3. Error bars, mean ± s.d. b, 13C-tracing shows higher POA M + 16 fractional enrichment in Trp53-null cells after 13C-PA incubation (20 µM, 25 h). One-sided t-test **p = 0.004, n = 4. c, 13C-PA tracing shows higher POA isotope mean enrichment in Trp53-null vs. WT after 13C-PA incubation. One-sided t-test **p = 0.002, n = 4. d, SCD1 and CD36 mRNA are positively correlated in BCBM (GSE14017). Two-sided Spearman’s ρ = 0.66, p = 0.008, n = 15. e, Schematic illustration of the FA synthesis pathway, with potential carbon sources. f, LC-MS analysis of polar metabolites in ACM shows elevated glutamate but unchanged glucose in ACM vs. SFM. Two-sided t-test, *p = 0.01. SFM: n = 3, ACM: n = 3. See Supplementary Table 13. g, Metabolic profiling55 of human BC cell lines reveals lower glutamate levels in TP53-null vs. TP53-WT BC cells. Two-sided t-test *p = 0.03. TP53-WT: n = 4, TP53-null: n = 20. h, Representative images of GFP+ Trp53-WT and Trp53-null cells after 48 h in SFM, ACM, or glutamate-supplemented SFM (75 mM). Glutamate improved proliferation, more strongly in Trp53-null. Scale bar = 400 µm. i, Live-cell imaging proliferation curves under the same conditions show that glutamate partially phenocopied ACM effect (two-sided t-test *p = 0.02 (36 h); *p = 0.04 (48 h); n = 3). Error bars, mean ± s.e.m. j–l, SCD1 and FASN protein levels in isogenic Trp53-WT and Trp53-null cells cultured in SFM with or without glutamate (75 mM). j, Representative gel. k,l, Western blot quantification shows that ACM exposure elevated SCD1 and FASN protein levels in Trp53-null cells. One-sided t-test SCD1 **p = 0.005 and FASN ***p = 5 × 10−4. Trp53-WT: n = 4, Trp53-null: n = 4. m, 13C-glutamate tracing (24 h) into PA (M + 2) shows higher enrichment in Trp53-null vs. WT. Two-sided t-test *p = 0.03, n = 3. Bar = median; whiskers = range highest to lowest data points. n, 13C-glutamate tracing (24 h) into POA (M + 2) shows higher enrichment in Trp53-null vs. WT. One-sided t-test *p = 0.02, n = 3. Bar = median; whiskers = range highest to lowest data points. o, PA mean enrichment from 13C-glutamate (left) or 13C-glucose (right) after 24-h incubation. Isotope-labeled PA was significantly enriched in Trp53-null cells in comparison to the Trp53-WT controls after 13C-glutamate incubation. One-sided t-test, Trp53-null vs. Trp53-WT, *p = 0.02, n = 3. No difference in PA mean enrichment in Trp53-null vs. Trp53-WT cells was observed after 13C-glucose incubation. Bar = median; whiskers = range highest to lowest data points. p, ¹³C-glutamate tracing (24 h) into POA showed higher enrichment in Trp53-null vs. Trp53-WT. One-sided t-test *p = 0.03, n = 3. Bar = median; whiskers = range highest to lowest data points. q, Schematic illustration of OA isotopologues after 13C-glutamate labeling. Panels a and q were created with BioRender.com. r, Quantification of OA isotopologue distribution after 13C-glutamate incubation (48 h) shows higher M + 2 and M + 4 fractions in Trp53-null vs. Trp53-WT. Two-sided t-test *p = 0.03 (M + 2), *p = 0.02 (M + 4). See Supplementary Table 15. Boxplots: bar = median; box = 25–75th percentile; whiskers = range.