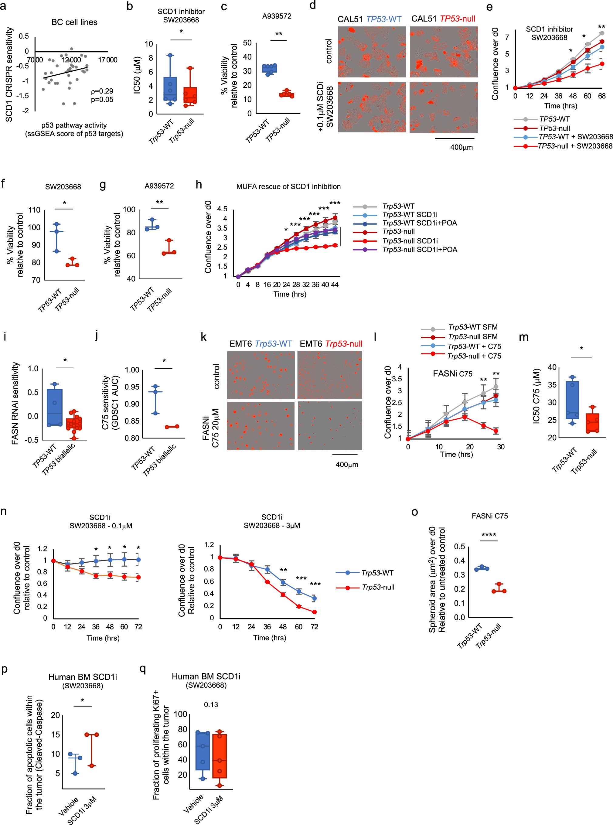
Extended Data Fig. 10: p53 inactivation increases sensitivity to FAS inhibition.

a, Correlation between p53 pathway activity (ssGSEA score for MSigDB signature ‘Kannan_p53_targets_dn’) and sensitivity of human BC cell lines to CRISPR/Cas9 knockout of SCD1 (negative values represent increased sensitivity). Two-sided Spearman’s rho = 0.29, p = 0.048. BC cell lines: n = 34. b, Comparison of drug sensitivity: Trp53-null vs. Trp53-WT EMT6 cells treated with the SCD1 inhibitor SW203668 (72 h, MTT viability readout). Trp53-null cells showed lower IC50. Paired one-sided t-test, *p = 0.02. Trp53-WT: n = 6, Trp53-null: n = 6. c, Relative viability of Trp53-WT and Trp53-null EMT6 cells treated with SCD1 inhibitor A939572 (75 nM, 72 h). Trp53-null cells were more sensitive to the drug. One-sided t-test, **p = 0.001. Trp53-WT: n = 3, Trp53-null: n = 3. d, Representative images of mCherry-labeled TP53-WT and TP53-null CAL51 cells following treatment with SW203668 (100 nM, 48 h) or vehicle control. TP53-null cells showed increased sensitivity to the drug. Scale bar = 400 µm. e, Proliferation curves of TP53-WT and TP53-null human CAL51 BC cells following treatment with SW203668 (100 nM, 72 h) or vehicle control. TP53-null cells were more sensitive to the drug. One-sided t-test: 48 h, *p = 0.03; 60 h *p = 0.02; 68 h **p = 0.01; 15 fields per experiment. Error bars, mean ± s.e.m. f,g, Relative viability of TP53-WT and TP53-null CAL51 cells treated with the SCD1 inhibitors SW203668 (100 nM, 72 h; f) or A939572 (75 nM, 72 h; g). TP53-null cells were more sensitive to the drug. One-sided t-test, *p = 0.02, **p = 0.005. TP53-WT: n = 3, TP53-null: n = 3. h, Proliferation curves of Trp53-WT and Trp53-null EMT6 cells treated with SW203668 (1 µM) with or without POA (20 µM). POA rescued SCD1i-induced growth reduction (two-sided t-test, Trp53-null SCD1i vs. Trp53-null SCD1i+POA (20 µM): 24 h *p = 0.02; 28 h ***p = 3 × 10−4; 32 h ***p = 3 × 10−4; 36 h ***p = 4 × 10−4; 40 h ***p = 6.5 × 10−4; 44 h ***p = 5 × 10−4, n = 4). Error bars, mean ± s.e.m. i, Sensitivity of TP53-WT and TP53-null BC lines to RNAi-mediated knockdown of FASN. TP53-null cells are more sensitive to FASN knockdown. One-sided t-test *p = 0.02. BC cell lines: TP53-WT: n = 4, TP53-null: n = 14. j, Comparison of drug sensitivity between TP53-WT and TP53-null BC lines treated with the FASN inhibitor C75 (AUC values, GDSC102). TP53-null cells were more sensitive to the drug. One-sided t-test *p = 0.03. BC cell lines, TP53-WT: n = 3, TP53-null: n = 2. k,l, Representative images (k) and proliferation curves (l) of mCherry-labeled Trp53-WT and Trp53-null EMT6 cells treated with C75 (20 µM, 28 h). Trp53-null cells were more sensitive to the drug. One-sided t-test **p = 0.01 at 24 h, **p = 0.005 at 28 h. Error bars, mean ± s.e.m. m, Comparison of drug sensitivity between TP53-WT and TP53-null EMT6 cells treated with C75 (72 h, MTT viability readout). Trp53-null cells were more sensitive to the drug. Paired one-sided t-test, *p = 0.02, n = 6. n, Proliferation curves of Trp53-WT and Trp53-null EMT6 cells cultured as 3D spheroids and treated with SW203668 (0.1 µM or 3 µM) or vehicle control. Trp53-null spheroids were more sensitive to the drug. One-sided t-test 0.1 µM: 36 h *p = 0.02; 48 h *p = 0.03; 60 h and 72 h *p = 0.02; 3 µM: 48 h **p = 0.005; 60 h ***p = 9 × 10−4; 72 h ***p = 9 × 10−4. Trp53-WT: n = 3, Trp53-null: n = 3. Error bars, mean ± s.e.m. o, Quantification of spheroid area of Trp53-WT and Trp53-null EMT6 cells treated with C75 (20 µM, 48 h) or vehicle control. Trp53-null spheroids were smaller following drug treatment. One-sided t-test, ****p = 2 × 10−4. Trp53-WT: n = 3, Trp53-null: n = 3. p, Fraction of apoptotic cells, measured by staining for cleaved-caspase-3, in human BCBM organotypic cultures treated with the SCD1i SW203668 (3 µM) or vehicle control. Treated organotypic cultures showed a higher fraction of apoptotic cells. Paired one-sided t-test, *p = 0.02, n = 3 BCBM samples. q. Fraction of Ki67+ cells in human BM slices treated with the SCD1i SW203668 (3 µM) or vehicle control. Trend towards reduced proliferation was observed (17% decrease, paired one-sided t-test, p = 0.13, n = 5). Boxplots: bar = median; box = 25–75th percentile; whiskers = range.