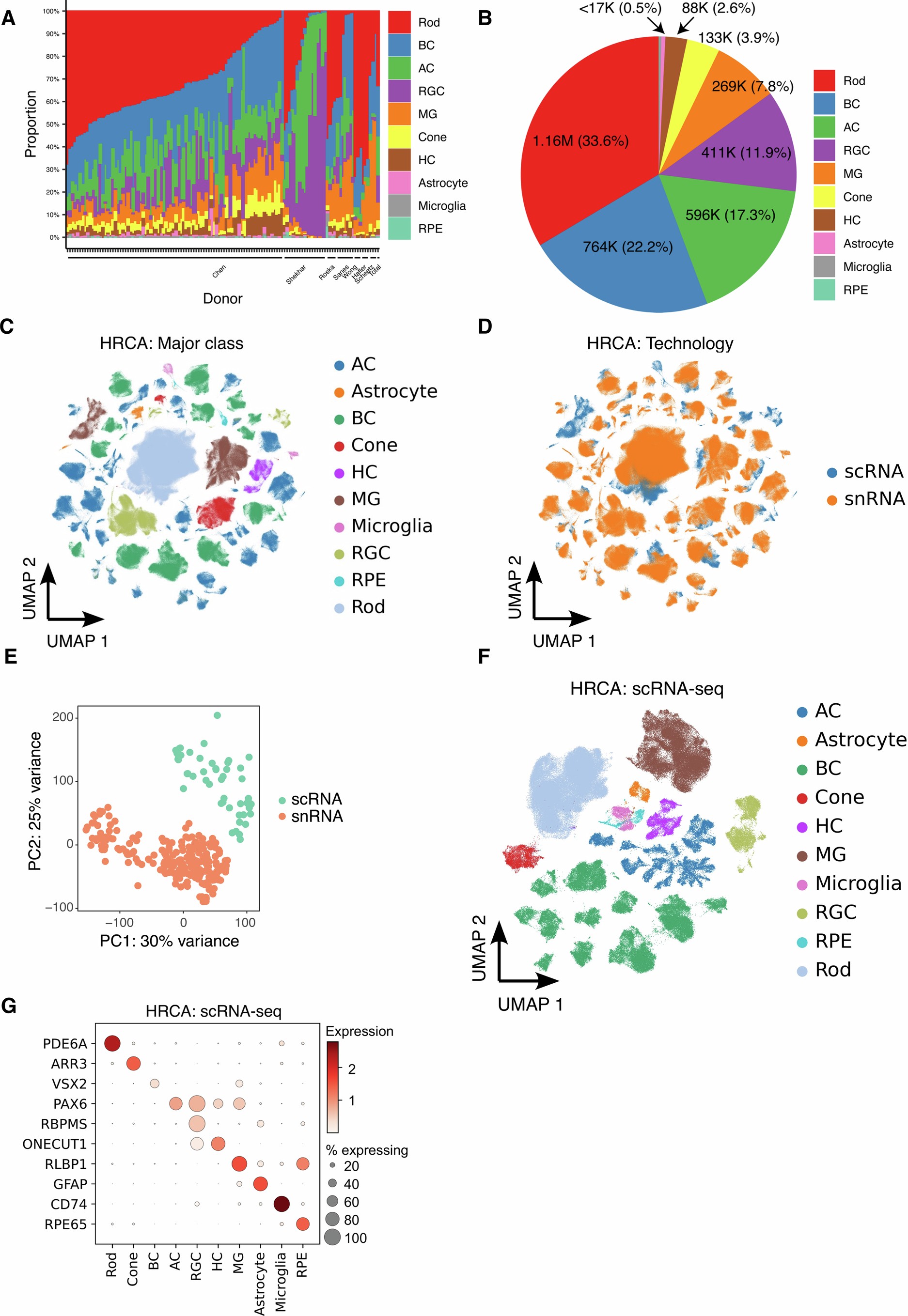
Extended Data Fig. 1: Overview of the HRCA.
From: Single-cell atlas of the transcriptome and chromatin accessibility in the human retina

a, Cell proportion distribution of major classes among donors. The x-axis corresponds to each donor, and the y-axis is the cell proportion of major classes. The last bar is the cell proportion across total cells. b, A pie chart illustrating the number of cells for major classes and their proportions. c, Integration of datasets from snRNA-seq and scRNA-seq datasets. The cells are colored by major classes. d, The atlas is colored by the two technologies: snRNA-seq (in coral) and scRNA-seq (in blue). e, The distribution of transcriptomic data for 280 samples obtained from snRNA-seq and scRNA-seq technologies. Each sample is colored by the technology used. f, The atlas of scRNA-seq data, with major classes represented using different colors. g, Dot plot illustrating the distribution of expression levels of marker genes for major cell classes in scRNA-seq data.