Abstract
Single-cell sequencing has revolutionized the scale and resolution of molecular profiling of tissues and organs. Here we present an integrated dual-modal reference atlas of the most accessible portion of the mammalian central nervous system, the retina. We compiled around 3.9 million cells from 125 donors of diverse ancestral backgrounds, including 8 published studies and 2.7 million unpublished data points, to create a comprehensive human retina cell atlas (HRCA) with more than 130 cell types identified. We annotated each cluster, identified marker genes and characterized cis-regulatory elements and gene regulatory networks. Our analysis uncovered differences in transcriptome, chromatin and gene regulatory networks across cell types. We modeled changes in gene expression and chromatin accessibility across age, ancestry and tissue region. This integrated atlas enhanced the fine-mapping of genome-wide association study and expression quantitative trait loci variants. Accessible through interactive browsers, this multimodal multidonor and multilab HRCA can facilitate a better understanding of retinal function and pathology.
This is a preview of subscription content, access via your institution
Access options
Access Nature and 54 other Nature Portfolio journals
Get Nature+, our best-value online-access subscription
$32.99 / 30 days
cancel any time
Subscribe to this journal
Receive 12 print issues and online access
$259.00 per year
only $21.58 per issue
Buy this article
- Purchase on SpringerLink
- Instant access to the full article PDF.
USD 39.95
Prices may be subject to local taxes which are calculated during checkout








Similar content being viewed by others
Data availability
The landing page of the HRCA data resources is accessible at https://rchenlab.github.io/resources/human-atlas.html. Raw sequencing data files, processed Cell Ranger data files and sample metadata information files of HRCA have been deposited in the HCA Data Portal (https://data.humancellatlas.org/hca-bio-networks/eye). The datasets used in HRCA are summarized in Supplementary Table 1. The raw sequencing reads of the newly generated data have been deposited in GEO under accessions GSE265774 and GSE281526, and are included in the SuperSeries GSE265801, which contains all the human eye data produced in our lab. Additionally, raw and normalized count matrices, cell-type annotations and embeddings are also publicly available through the CELLxGENE collection (https://cellxgene.cziscience.com/collections/4c6eaf5c-6d57-4c76-b1e9-60df8c655f1e). HRCA is also accessible at the UCSC Cell Browser (https://retina.cells.ucsc.edu) and the Single Cell Portal (SCP2805-SCP2808).
Code availability
All code used for the HRCA project can be found in the HRCA reproducibility Zenodo repository (https://doi.org/10.5281/zenodo.17265527 (ref. 99)). The pipeline to process the unpublished and collected public datasets is accessible at https://doi.org/10.5281/zenodo.8137510 (ref. 100). Scripts related to the benchmark study are available at https://doi.org/10.5281/zenodo.17412073 (ref. 101). A tutorial on training the HRCA reference model using scArches and performing label transfer with the trained model is available at https://doi.org/10.5281/zenodo.17265527 (ref. 99). The reference model can be downloaded from https://doi.org/10.5281/zenodo.14014720 (ref. 102).
References
Regev, A. et al. The Human Cell Atlas. eLife 6, e27041 (2017).
Rozenblatt-Rosen, O., Stubbington, M. J. T., Regev, A. & Teichmann, S. A. The Human Cell Atlas: from vision to reality. Nature 550, 451–453 (2017).
Sikkema, L. et al. An integrated cell atlas of the lung in health and disease. Nat. Med. 29, 1563–1577 (2023).
Kumar, T. et al. A spatially resolved single-cell genomic atlas of the adult human breast. Nature 620, 181–191 (2023).
Siletti, K. et al. Transcriptomic diversity of cell types across the adult human brain. Science 382, eadd7046 (2023).
Jorstad, N. L. et al. Transcriptomic cytoarchitecture reveals principles of human neocortex organization. Science 382, eadf6812 (2023).
He, Z. et al. An integrated transcriptomic cell atlas of human neural organoids. Nature 635, 690–698 (2024).
Xu, Q. et al. An integrated transcriptomic cell atlas of human endoderm-derived organoids. Nat. Genet. 57, 1201–1212 (2025).
Van Zyl, T. et al. Cell atlas of the human ocular anterior segment: tissue-specific and shared cell types. Proc. Natl Acad. Sci. USA 119, e2200914119 (2022).
Monavarfeshani, A. et al. Transcriptomic analysis of the ocular posterior segment completes a cell atlas of the human eye. Proc. Natl Acad. Sci. USA 120, e2306153120 (2023).
Liang, Q. et al. A multi-omics atlas of the human retina at single-cell resolution. Cell Genom. 3, 100298 (2023).
Hahn, J. et al. Evolution of neuronal cell classes and types in the vertebrate retina. Nature 624, 415–424 (2023).
Peng, Y. R. et al. Molecular classification and comparative taxonomics of foveal and peripheral cells in primate retina. Cell 176, 1222–1237 (2019).
Yamagata, M., Yan, W. & Sanes, J. R. A cell atlas of the chick retina based on single-cell transcriptomics. eLife 10, e63907 (2021).
Macosko, E. Z. et al. Highly parallel genome-wide expression profiling of individual cells using nanoliter droplets. Cell 161, 1202–1214 (2015).
Shekhar, K. et al. Comprehensive classification of retinal bipolar neurons by single-cell transcriptomics. Cell 166, 1308–1323 (2016).
Tran, N. M. et al. Single-cell profiles of retinal ganglion cells differing in resilience to injury reveal neuroprotective genes. Neuron 104, 1039–1055 (2019).
Yan, W. et al. Mouse retinal cell atlas: molecular identification of over sixty amacrine cell types. J. Neurosci. 40, 5177–5195 (2020).
Yan, W. et al. Cell atlas of the human fovea and peripheral retina. Sci. Rep. 10, 9802 (2020).
Buenrostro, J. D. et al. Single-cell chromatin accessibility reveals principles of regulatory variation. Nature 523, 486–490 (2015).
Wang, J. et al. Single-cell multiomics of the human retina reveals hierarchical transcription factor collaboration in mediating cell type-specific effects of genetic variants on gene regulation. Genome Biol. 24, 269 (2023).
Luecken, M. D. et al. Benchmarking atlas-level data integration in single-cell genomics. Nat. Methods 19, 41–50 (2022).
Luecken, M. D. et al. A sandbox for prediction and integration of DNA, RNA, and proteins in single cells. In Proc. 35th Conference on Neural Information Processing Systems Datasets and Benchmarks Track (Round 2) (NeurIPS, 2021).
Cowan, C. S. et al. Cell types of the human retina and its organoids at single-cell resolution. Cell 182, 1623–1640 (2020).
Orozco, L. D. et al. Integration of eQTL and a single-cell atlas in the human eye identifies causal genes for age-related macular degeneration. Cell Rep. 30, 1246–1259 (2020).
Lukowski, S. W. et al. A single-cell transcriptome atlas of the adult human retina. EMBO J. 38, e100811 (2019).
Menon, M. et al. Single-cell transcriptomic atlas of the human retina identifies cell types associated with age-related macular degeneration. Nat. Commun. 10, 4902 (2019).
Voigt, A. P. et al. Molecular characterization of foveal versus peripheral human retina by single-cell RNA sequencing. Exp. Eye Res. 184, 234–242 (2019).
Lopez, R., Regier, J., Cole, M. B., Jordan, M. I. & Yosef, N. Deep generative modeling for single-cell transcriptomics. Nat. Methods 15, 1053–1058 (2018).
Santiago, C. P. et al. Comparative analysis of single-cell and single-nucleus RNA-sequencing in a rabbit model of retinal detachment-related proliferative vitreoretinopathy. Ophthalmol. Sci. 3, 100335 (2023).
Rosen, Y. et al. Toward universal cell embeddings: integrating single-cell RNA-seq datasets across species with SATURN. Nat. Methods 21, 1492–1500 (2024).
Bakken, T. E. et al. Single-cell and single-nucleus RNA-seq uncovers shared and distinct axes of variation in dorsal LGN neurons in mice, non-human primates, and humans. eLife 10, e64875 (2021).
Kolb, H., Fernandez, E. & Nelson, R. Webvision: The Organization of the Retina and Visual System (University of Utah Health Sciences Center, 1995).
Liu, A. et al. Discovery of optimal cell type classification marker genes from single cell RNA sequencing data. BMC Methods 1, 15 (2024).
Cherry, T. J. et al. Mapping the cis-regulatory architecture of the human retina reveals noncoding genetic variation in disease. Proc. Natl Acad. Sci. USA 117, 9001–9012 (2020).
Hughes, A. E. O., Myers, C. A. & Corbo, J. C. A massively parallel reporter assay reveals context-dependent activity of homeodomain binding sites in vivo. Genome Res. 28, 1520–1531 (2018).
Shepherdson, J. L. et al. Pathogenic variants in CRX have distinct cis-regulatory effects on enhancers and silencers in photoreceptors. Genome Res. 34, 243–255 (2024).
Bravo Gonzalez-Blas, C. et al. SCENIC+: single-cell multiomic inference of enhancers and gene regulatory networks. Nat. Methods 20, 1355–1367 (2023).
De Melo, J. et al. Lhx2 is an essential factor for retinal gliogenesis and notch signaling. J. Neurosci. 36, 2391–2405 (2016).
Sapkota, D. et al. Onecut1 and Onecut2 redundantly regulate early retinal cell fates during development. Proc. Natl Acad. Sci. USA 111, E4086–E4095 (2014).
Clark, B. S. et al. Single-cell RNA-seq analysis of retinal development identifies NFI factors as regulating mitotic exit and late-born cell specification. Neuron 102, 1111–1126 (2019).
Yamamoto, H., Kon, T., Omori, Y. & Furukawa, T. Functional and evolutionary diversification of Otx2 and Crx in vertebrate retinal photoreceptor and bipolar cell development. Cell Rep. 30, 658–671 (2020).
Remez, L. A. et al. Pax6 is essential for the generation of late-born retinal neurons and for inhibition of photoreceptor-fate during late stages of retinogenesis. Dev. Biol. 432, 140–150 (2017).
Cheng, H. et al. Photoreceptor-specific nuclear receptor NR2E3 functions as a transcriptional activator in rod photoreceptors. Hum. Mol. Genet. 13, 1563–1575 (2004).
Kaewkhaw, R. et al. Transcriptome dynamics of developing photoreceptors in three-dimensional retina cultures recapitulates temporal sequence of human cone and rod differentiation revealing cell surface markers and gene networks. Stem Cells 33, 3504–3518 (2015).
Cao, Z. J. & Gao, G. Multi-omics single-cell data integration and regulatory inference with graph-linked embedding. Nat. Biotechnol. 40, 1458–1466 (2022).
Campello, L. et al. Aging of the retina: molecular and metabolic turbulences and potential interventions. Annu. Rev. Vis. Sci. 7, 633–664 (2021).
Aninye, I. O. et al. The roles of sex and gender in women’s eye health disparities in the United States. Biol. Sex Differ. 12, 57 (2021).
Urbut, S. M., Wang, G., Carbonetto, P. & Stephens, M. Flexible statistical methods for estimating and testing effects in genomic studies with multiple conditions. Nat. Genet. 51, 187–195 (2019).
Nagai, T. et al. The expression of the mouse Zic1, Zic2, and Zic3 gene suggests an essential role for Zic genes in body pattern formation. Dev. Biol. 182, 299–313 (1997).
Dorgau, B. et al. Deciphering the spatiotemporal transcriptional and chromatin accessibility of human retinal organoid development at the single-cell level. iScience 27, 109397 (2024).
Finucane, H. K. et al. Partitioning heritability by functional annotation using genome-wide association summary statistics. Nat. Genet. 47, 1228–1235 (2015).
De Leeuw, C. A., Mooij, J. M., Heskes, T. & Posthuma, D. MAGMA: generalized gene-set analysis of GWAS data. PLoS Comput. Biol. 11, e1004219 (2015).
Fritsche, L. G. et al. A large genome-wide association study of age-related macular degeneration highlights contributions of rare and common variants. Nat. Genet. 48, 134–143 (2016).
Currant, H. et al. Sub-cellular level resolution of common genetic variation in the photoreceptor layer identifies continuum between rare disease and common variation. PLoS Genet. 19, e1010587 (2023).
Gharahkhani, P. et al. Genome-wide meta-analysis identifies 127 open-angle glaucoma loci with consistent effect across ancestries. Nat. Commun. 12, 1258 (2021).
Khawaja, A. P. et al. Genome-wide analyses identify 68 new loci associated with intraocular pressure and improve risk prediction for primary open-angle glaucoma. Nat. Genet. 50, 778–782 (2018).
Springelkamp, H. et al. New insights into the genetics of primary open-angle glaucoma based on meta-analyses of intraocular pressure and optic disc characteristics. Hum. Mol. Genet. 26, 438–453 (2017).
Hysi, P. G. et al. Meta-analysis of 542,934 subjects of European ancestry identifies new genes and mechanisms predisposing to refractive error and myopia. Nat. Genet. 52, 401–407 (2020).
Jiang, L., Zheng, Z., Fang, H. & Yang, J. A generalized linear mixed model association tool for biobank-scale data. Nat. Genet. 53, 1616–1621 (2021).
Wang, G., Sarkar, A., Carbonetto, P. & Stephens, M. A simple new approach to variable selection in regression, with application to genetic fine mapping. J. R. Stat. Soc. Series B Stat. Methodol. 82, 1273–1300 (2020).
Zou, Y., Carbonetto, P., Wang, G. & Stephens, M. Fine-mapping from summary data with the ‘Sum of Single Effects’ model. PLoS Genet. 18, e1010299 (2022).
Marchal, C. et al. High-resolution genome topology of human retina uncovers super enhancer-promoter interactions at tissue-specific and multifactorial disease loci. Nat. Commun. 13, 5827 (2022).
Ratnapriya, R. et al. Retinal transcriptome and eQTL analyses identify genes associated with age-related macular degeneration. Nat. Genet. 51, 606–610 (2019).
Giambartolomei, C. et al. Bayesian test for colocalisation between pairs of genetic association studies using summary statistics. PLoS Genet. 10, e1004383 (2014).
Megill, C. et al. cellxgene: a performant, scalable exploration platform for high dimensional sparse matrices. Preprint at bioRxiv https://doi.org/10.1101/2021.04.05.438318 (2021).
Speir, M. L. et al. UCSC Cell Browser: visualize your single-cell data. Bioinformatics 37, 4578–4580 (2021).
Tarhan, L. et al. Single cell portal: an interactive home for single-cell genomics data. Preprint at bioRxiv https://doi.org/10.1101/2023.07.13.548886 (2023).
Friedman, R. Z. et al. Information content differentiates enhancers from silencers in mouse photoreceptors. eLife 10, e67403 (2021).
Nedelec, Y. et al. Genetic ancestry and natural selection drive population differences in immune responses to pathogens. Cell 167, 657–669 (2016).
Lotfollahi, M. et al. Mapping single-cell data to reference atlases by transfer learning. Nat. Biotechnol. 40, 121–130 (2022).
Owen, L. A. et al. The Utah protocol for postmortem eye phenotyping and molecular biochemical analysis. Invest. Ophthalmol. Vis. Sci. 60, 1204–1212 (2019).
Li, J. et al. Comprehensive single-cell atlas of the mouse retina. iScience 27, 109916 (2024).
Zheng, G. X. et al. Massively parallel digital transcriptional profiling of single cells. Nat. Commun. 8, 14049 (2017).
Lun, A. T. L. et al. EmptyDrops: distinguishing cells from empty droplets in droplet-based single-cell RNA sequencing data. Genome Biol. 20, 63 (2019).
Heiser, C. N., Wang, V. M., Chen, B., Hughey, J. J. & Lau, K. S. Automated quality control and cell identification of droplet-based single-cell data using dropkick. Genome Res. 31, 1742–1752 (2021).
Young, M. D. & Behjati, S. SoupX removes ambient RNA contamination from droplet-based single-cell RNA sequencing data. GigaScience 9, giaa151 (2020).
McGinnis, C. S., Murrow, L. M. & Gartner, Z. J. DoubletFinder: doublet detection in single-cell RNA sequencing data using artificial nearest neighbors. Cell Syst. 8, 329–337 (2019).
Alquicira-Hernandez, J., Sathe, A., Ji, H. P., Nguyen, Q. & Powell, J. E. scPred: accurate supervised method for cell-type classification from single-cell RNA-seq data. Genome Biol. 20, 264 (2019).
Stuart, T. et al. Comprehensive integration of single-cell data. Cell 177, 1888–1902 (2019).
Hao, Y. et al. Integrated analysis of multimodal single-cell data. Cell 184, 3573–3587 (2021).
Wolf, F. A., Angerer, P. & Theis, F. J. SCANPY: large-scale single-cell gene expression data analysis. Genome Biol. 19, 15 (2018).
Traag, V. A., Waltman, L. & van Eck, N. J. From Louvain to Leiden: guaranteeing well-connected communities. Sci. Rep. 9, 5233 (2019).
McInnes, L., Healy, J. & Melville, J. UMAP: Uniform Manifold Approximation and Projection for dimension reduction. Preprint at https://arxiv.org/abs/1802.03426 (2018).
Miao, Z. et al. Putative cell type discovery from single-cell gene expression data. Nat. Methods 17, 621–628 (2020).
Suzuki, R. & Shimodaira, H. Pvclust: an R package for assessing the uncertainty in hierarchical clustering. Bioinformatics 22, 1540–1542 (2006).
Granja, J. M. et al. ArchR is a scalable software package for integrative single-cell chromatin accessibility analysis. Nat. Genet. 53, 403–411 (2021).
Zhang, Y. et al. Model-based analysis of ChIP–seq (MACS). Genome Biol. 9, R137 (2008).
Stuart, T., Srivastava, A., Madad, S., Lareau, C. A. & Satija, R. Single-cell chromatin state analysis with signac. Nat. Methods 18, 1333–1341 (2021).
Robinson, M. D., McCarthy, D. J. & Smyth, G. K. edgeR: a Bioconductor package for differential expression analysis of digital gene expression data. Bioinformatics 26, 139–140 (2010).
Hoffman, G. E. & Schadt, E. E. variancePartition: interpreting drivers of variation in complex gene expression studies. BMC Bioinformatics 17, 483 (2016).
Alexander, D. H., Novembre, J. & Lange, K. Fast model-based estimation of ancestry in unrelated individuals. Genome Res. 19, 1655–1664 (2009).
Zhou, H., Alexander, D. & Lange, K. A quasi-Newton acceleration for high-dimensional optimization algorithms. Stat. Comput. 21, 261–273 (2011).
Benjamin, K. J. M. et al. Analysis of gene expression in the postmortem brain of neurotypical Black Americans reveals contributions of genetic ancestry. Nat. Neurosci. 27, 1064–1074 (2024).
Murphy, A. E., Schilder, B. M. & Skene, N. G. MungeSumstats: a Bioconductor package for the standardization and quality control of many GWAS summary statistics. Bioinformatics 37, 4593–4596 (2021).
Skene, N. G. & Grant, S. G. Identification of vulnerable cell types in major brain disorders using single cell transcriptomes and expression weighted cell type enrichment. Front. Neurosci. 10, 16 (2016).
Coetzee, S. G., Coetzee, G. A. & Hazelett, D. J. motifbreakR: an R/Bioconductor package for predicting variant effects at transcription factor binding sites. Bioinformatics 31, 3847–3849 (2015).
Wallace, C. A more accurate method for colocalisation analysis allowing for multiple causal variants. PLoS Genet. 17, e1009440 (2021).
Li, J. & Wang, J. RCHENLAB/HRCA_reproducibility: manuscript release. Zenodo https://doi.org/10.5281/zenodo.17265527 (2025).
Li, J. lijinbio/cellqc: initial release. Zenodo https://doi.org/10.5281/zenodo.8137510 (2023).
Ibarra, I. theislab/HRCA-reproducibility: manuscript release. Zenodo https://doi.org/10.5281/zenodo.17412073 (2025).
Li, J., & Chen, R. Human Retina Cell Atlas reference model. Zenodo https://doi.org/10.5281/zenodo.14014720 (2024).
Acknowledgements
This project was supported by the Chan Zuckerberg Initiative (CZI; 2019-002425 and 2021-239847 to R.C. and 2021-237885 to J.T.S.). Additionally, next-generation sequencing was performed on instrument supported by the National Institutes of Health (NIH) and shared instrument grant S10OD023469 (to R.C.). This work was also supported by NIH (grants EY028633 to J.R.S. and U01 MH105960 to J.R.S.), CZI award (CZF-2019-002459 to J.R.S.), NIH/NEI (EY012543 to S.C. and EY002687 to WU-DOVS), NIMH BRAIN (RF1MH132662 to M.H.) and CIRM (DISC0-14514 to M.H.). The authors acknowledge support from the Gavin Herbert Eye Institute at the University of California, Irvine, from an unrestricted grant from Research to Prevent Blindness and from NIH (core grant P30 EY034070). The authors thank J. Zamanian (Department of Biomedical Data Science, Stanford University) and the Lattice team at Stanford for their support with data dissemination. This publication is part of the HCA (http://www.humancellatlas.org/publications/). The authors would also like to acknowledge the feedback and discussions from the members of the HCA Eye Biological Network.
Author information
Authors and Affiliations
Contributions
J. Li, J.W. and R.C. conceptualized and designed the study. R.C. supervised the work. S.L.Z.C., B.S.C., L.A.O., X.B., M.M.D. and J.T.S. collected the samples. X.C. and Y.L. generated the snRNA-seq and snATAC–seq data in this study. I.L.I. performed the benchmark study for data integration of RNA-seq datasets in this study and label transfer analyses. J. Li and J.W. compiled the dataset collection for public snRNA-seq/scRNA-seq and snATAC–seq datasets. J. Li performed the data integration for RNA-seq datasets. J.W. performed the data integration for ATAC–seq datasets. J. Li performed the construction, annotation and data dissemination of the atlas. J.W. and Z.Z. conducted the multi-omics analysis. J.W. conducted the gene expression across covariates and genetic variant analysis. I.L.I., M.D.L. and F.J.T. provided input to various analysis methods. N.M.T. and K.S. provided input for various annotations. A.M., W.Y. and J.R.S. collected, analyzed and provided the processed data from an unpublished dataset. J. Lu, Y.Z. and S.C. advised and performed the MPRAs in mouse retina. B.W. and M.H. hosted the HRCA on the UCSC Cell Browser. J. Li and J.W. wrote the first draft of the paper. All authors edited the paper and contributed to the critical revisions of the paper.
Corresponding authors
Ethics declarations
Competing interests
F.J.T. consults for Immunai, CytoReason, Cellarity and Omniscope, and owns interests in Dermagnostix GmbH and Cellarity. M.D.L. has received research contracts from the CZI and speaker fees from Pfizer and Janssen Pharmaceuticals. The other authors declare no competing interests.
Peer review
Peer review information
Nature Genetics thanks Anand Swaroop and the other, anonymous, reviewer(s) for their contribution to the peer review of this work. Peer reviewer reports are available.
Additional information
Publisher’s note Springer Nature remains neutral with regard to jurisdictional claims in published maps and institutional affiliations.
Extended data
Extended Data Fig. 1 Overview of the HRCA.
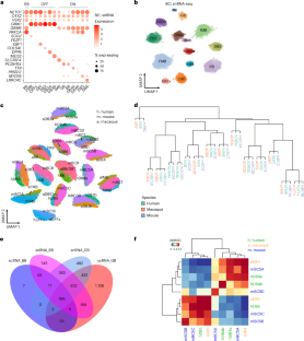
a, Cell proportion distribution of major classes among donors. The x-axis corresponds to each donor, and the y-axis is the cell proportion of major classes. The last bar is the cell proportion across total cells. b, A pie chart illustrating the number of cells for major classes and their proportions. c, Integration of datasets from snRNA-seq and scRNA-seq datasets. The cells are colored by major classes. d, The atlas is colored by the two technologies: snRNA-seq (in coral) and scRNA-seq (in blue). e, The distribution of transcriptomic data for 280 samples obtained from snRNA-seq and scRNA-seq technologies. Each sample is colored by the technology used. f, The atlas of scRNA-seq data, with major classes represented using different colors. g, Dot plot illustrating the distribution of expression levels of marker genes for major cell classes in scRNA-seq data.
Extended Data Fig. 2 Comparison between single-nuclei and single-cell technologies.
a, Cell proportion of major class of samples between snRNA-seq and scRNA-seq in fovea, macular, and periphery tissue regions. The red bar represents cell proportions of major classes in snRNA-seq samples, and the blue bar represents cell proportions of scRNA-seq samples. b, Enriched GO BPs of 1,815 overexpressed genes in snRNA-seq data. c, Enriched GO BPs of 5,473 overexpressed genes in scRNA-seq data. Statistical significance for b and c was calculated using a one-sided Fisher’s exact test and adjusted for FDR using the clusterProfiler package.
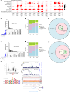
Extended Data Fig. 3 Transcriptomic signature of bipolar cells.
a, UMAP visualization of BC cells based on single-cell transcriptome data. b, Dot plot of the distribution of marker gene expression by the single-cell measurements. c, Co-embedding between snRNA-seq and scRNA-seq cells. The label names are prefixed by ‘n’ for snRNA and ‘c’ for scRNA. d, Volcano plot of differentially expressed genes between GB and BB of the snRNA-seq datasets. Differentially expressed genes were identified under |log2 fold change| > 1 and q-value < 0.05. e, Predicted markers per BC type by the binary classification analysis using snRNA-seq datasets. Rows are BC types, and columns represent new markers.
Extended Data Fig. 4 Annotation of amacrine cells.
a, Dot plot of AC cell clusters by markers to identify AC subclasses for GABAergic, glycinergic, and both. PAX6 and TFAP2B were used as AC pan-markers. GAD1/GAD2 were used for GABAergic ACs, and SLC6A9 was used for the glycinergic ACs. MEIS2, TCF4, and EBF1 were also included in the dot plot. b, Dot plot of predicted markers for AC types.
Extended Data Fig. 5 Cross-mapping for human amacrine cells.
a, SATURN co-embedding visualization of AC types between snRNA-seq and scRNA-seq. ACs are colored by the two technologies. b, The same SATURN co-embedding with AC type labels color-coded on top of clusters. Labels are prefixed with ‘n’ for snRNA-seq datasets and ‘c’ for scRNA-seq data. c, SATURN co-embedding visualization of AC types across human, macaque and mouse species. AC labels for the three species are overlaid on clusters. Labels are prefixed with ‘h’ for human, ‘a’ for macaque, and ‘m’ for mouse.
Extended Data Fig. 6 Annotation of retinal ganglion cells.
a, UMAP visualization of RGC clusters, excluding two midget types MG_OFF and MG_ON. b, Dot plot of RGC clusters with existing markers. c, The proportion of parasol RGCs within the RGC population in the samples. Samples enriched by NeuN experiments are highlighted in green. d, Sankey diagram depicting the relationship between RGC clusters from snRNA-seq datasets and the public labeling of RGC types from scRNA-seq datasets. The width of the lines is proportional to the number of cells in the mapping. e, Sankey diagram illustrating RGC types alignment between humans (top row) and mice (bottom row).
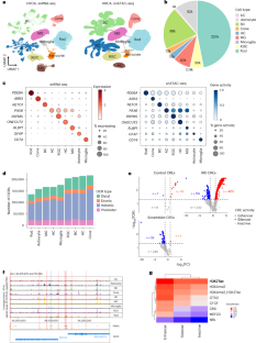
Extended Data Fig. 7 A high-resolution snATAC-seq cell atlas of the human retina.
a, Venn diagram showing the overlapped OCRs detected by retinal snATAC-seq and bulk ATAC-seq. b, Pie chart showing cell type specificity of OCRs identified from retinal snATAC-seq (left) and bulk ATAC-seq (right). The color codes the number of cell types where the OCRs were observed. c, Heatmap showing the chromatin accessibility of differential accessible regions (DARs) identified in major retinal cell classes. Rows represented chromatin regions and columns corresponded to cell classes. d, Genome track of the RHO locus showing the cell class-specific chromatin accessibility in the promoter and linked cis-regulatory elements of this gene. e, Heatmap showing chromatin accessibility (left) and gene expression (right) of 129,636 significantly linked CRE–gene pairs identified by the correlation between gene expression and OCR accessibility. Rows represent cis-regulatory element (CRE)–gene pairs, which are clustered into 25 groups using k-means clustering. Columns represent cell groups that were grouped using the K nearest neighbor (KNN) method. f, Density plot showing the activity (log2(FC) value of comparison of the activities between a tested sequence and a basal CRX promoter) distribution of the tested sequences by MPRAs. IRD CREs, n = 1,714 (green); control CREs with a variety of activities, n = 20 (red); scrambled CREs, n = 300 (blue). g, Box plots showing phastCons20way score distribution of validated enhancers, silencers and inactive elements. P-values were calculated using a one-sided Wilcoxon rank-sum test to assess differences among groups (n = 1,714 CREs) without adjustment for multiple comparisons. Centerline represents the median phastCons20way score, upper and lower hinges represent the upper and lower quartiles, respectively, and whiskers represent 1.5× IQR. h, Box plots showing phyloP20way score distribution of validated enhancers, silencers and inactive elements. P-values were calculated using a one-sided Wilcoxon rank-sum test to assess differences among groups (n = 1,714 CREs) without adjustment for multiple comparisons. Centerline represents the median phyloP20way score, upper and lower hinges represent the upper and lower quartiles, respectively, and whiskers represent 1.5× IQR. i, Scatterplot showing eRegulon specificity score of each transcription factor (TF) regulon across cell classes. The top five TFs are highlighted in red.
Extended Data Fig. 8 Multi-omics atlas of the human retinal cell subclasses and cell types.
a, Dot plot showing marker gene expression measured by snRNA-seq and their activity score derived from snATAC-seq in the corresponding bipolar cell types. b, UMAP showing the co-embedding of amacrine cells (AC) from snRNA-seq and snATAC-seq were clustered into AC types. c, Dot plot showing marker gene expression measured by snRNA-seq and their activity score derived from snATAC-seq in the corresponding AC subclasses. d, UMAP showing the co-embedding of horizontal cells (HC) from snRNA-seq and snATAC-seq were clustered into HC types. e, Dot plot showing marker gene expression measured by snRNA-seq and their activity score derived from snATAC-seq in the corresponding HC types. f, UMAP showing the co-embedding of cone cells from snRNA-seq and snATAC-seq were clustered into cone subclasses. g, Dot plot showing marker gene expression measured by snRNA-seq and their activity score derived from snATAC-seq in the corresponding cone subclasses. h, Heatmap showing the identified regulons where TF expression highly correlated with cell type identity. Color scale indicates gene expression level of TF. Dot size indicates enrichment of TF target regions. The rows represent BC cell types, and the columns represent the identified regulons.
Extended Data Fig. 9 Regulon of the human retinal cell subclasses and cell types.
a, Heatmap showing the gene expression and the target site enrichment of transcription factors that regulate cone subclasses. b, Heatmap showing the gene expression and the target site enrichment of transcription factors that regulate AC subclasses. c, Heatmap showing the gene expression and the target site enrichment of transcription factors that regulate HC types. d, Box plot showing the AUC value distribution of the regulon modules identified in bipolar cell (BC) types. For each regulon module, the BC types with the average AUC value higher than 0.2 were labeled. Centerline represents the median AUC value, upper and lower hinges represent the upper and lower quartiles, respectively, and whiskers represent 1.5× the IQR.
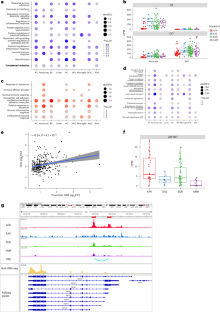
Extended Data Fig. 10 Cell type enrichment analysis of GWAS traits.
a, Cell class enrichment analysis of GWAS loci based on open chromatin regions across different cell classes, using LDSC. b, Cell class enrichment analysis of GWAS loci based on differentially accessible regions across different cell classes, using LDSC. c, Cell class enrichment analysis of GWAS loci based on open chromatin regions across different cell classes and ancestral backgrounds, using LDSC. d, Cell class enrichment analysis of GWAS loci based on gene expression across different cell classes. The dot size indicates −log10P. Significant results (FDR < 0.05) are shown in blue in Fig. 10a–c and in red in Fig. 10d. Non-significant results (FDR ≥ 0.05) are shown in grey.
Supplementary information
Supplementary Information
Supplementary Figs. 1–15, Note and Methods.
Supplementary Tables
Supplementary Tables 1–22.
Rights and permissions
Springer Nature or its licensor (e.g. a society or other partner) holds exclusive rights to this article under a publishing agreement with the author(s) or other rightsholder(s); author self-archiving of the accepted manuscript version of this article is solely governed by the terms of such publishing agreement and applicable law.
About this article
Cite this article
Li, J., Wang, J., Ibarra, I.L. et al. Single-cell atlas of the transcriptome and chromatin accessibility in the human retina. Nat Genet (2026). https://doi.org/10.1038/s41588-025-02454-1
Received:
Accepted:
Published:
Version of record:
DOI: https://doi.org/10.1038/s41588-025-02454-1


