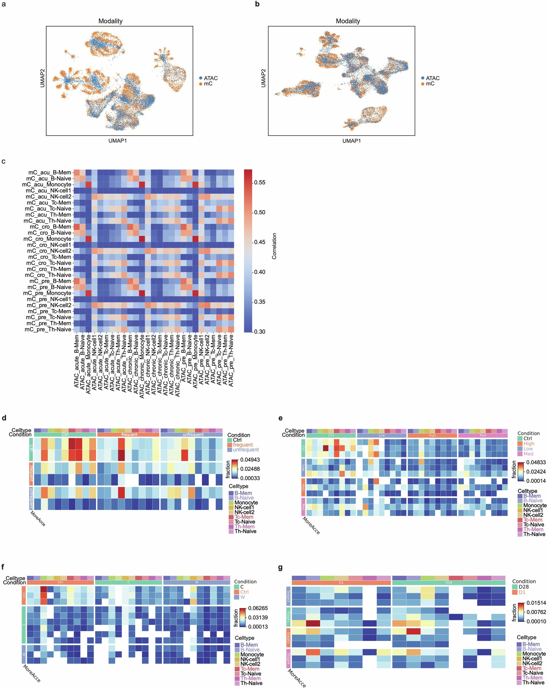
Extended Data Fig. 7: Integration of snATAC-seq and snmC-seq2.
From: Genetics and environment distinctively shape the human immune cell epigenome

a, UMAP shows the joint embedding of snATAC-seq and snmC-seq2 data from one sample before harmony integration. b, UMAP shows the joint embedding after harmony integration. c, Global correlation of DNA methylation and chromatin accessibility using 5 kb bins across the genome. d, Heatmap shows the corresponding changes in both DNA methylation and chromatin accessibility in anthrax vaccine exposure. e, Heatmap shows the corresponding changes in both DNA methylation and chromatin accessibility in OP exposure. f, Heatmap shows the corresponding changes in both DNA methylation and chromatin accessibility in SARS-CoV-2 exposure. g, Heatmap shows the corresponding changes in both DNA methylation and chromatin accessibility in IAV exposure.