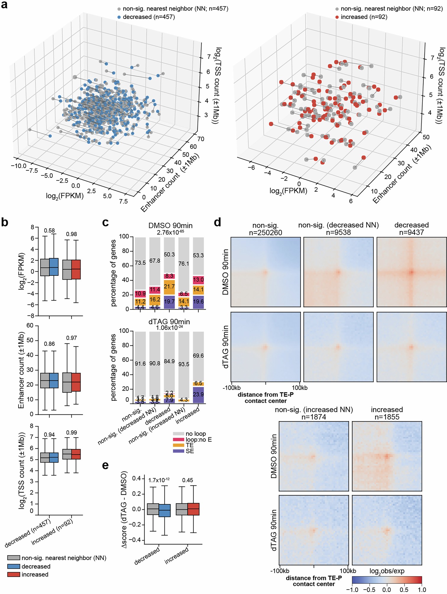
Extended Data Fig. 8: Connectivity with enhancer neighborhood is sensitive to NIPBL depletion.

a, For each of the significantly decreased (left) and increased (right) genes, nearest neighbor analysis was used to identify the closest non-significantly changed gene based on FPKM and the number of enhancers and TSSs within 1 Mb up- or down-stream. A grey line connects each significantly changed gene with its identified nearest neighbor. b, Comparison of FPKM, enhancer count, and gene count metrics between significantly changed genes and the non-significant nearest neighbors. P-values were determined using a two-sided Wilcoxon rank-sum test. The center line marks the median, the box shows the IQR, and the whiskers extend to 1.5xIQR. c, Stacked bar plot showing the percentage of non-significant, decreased, and significantly increased genes whose promoter-proximal regions (TSS −1 kb/+500 bp) intersect a chromatin loop anchor and whereby the distal loop anchor intersects with a super-enhancer (SE; purple), typical enhancer (TE; yellow), or no enhancer (loop:no E; magenta). Because promoter-proximal regions may intersect with multiple chromatin loop anchors, each gene is represented only once, with chromatin loops for a given gene preferentially selected based on intersection of the distal loop anchor with a super-enhancer, then typical enhancer, then no enhancer. P-values for chromatin loops called from the DMSO- and dTAGV-1-treated conditions were determined using a chi-squared test. d, As in Fig. 4a, but for the typical-enhancer neighborhood. e, Quantification of the difference in contact scores for enhancers within 500 kb of a TSS from Fig. 4b. P-values were determined using a two-sided Wilcoxon rank-sum test (non-sig. (decreased NN) n = 5276, decreased n = 5735, non-sig. (increased NN) n = 1037, increased n = 1012). NN = Nearest Neighbors. The center line marks the median, the box shows the IQR, and the whiskers extend to 1.5xIQR.