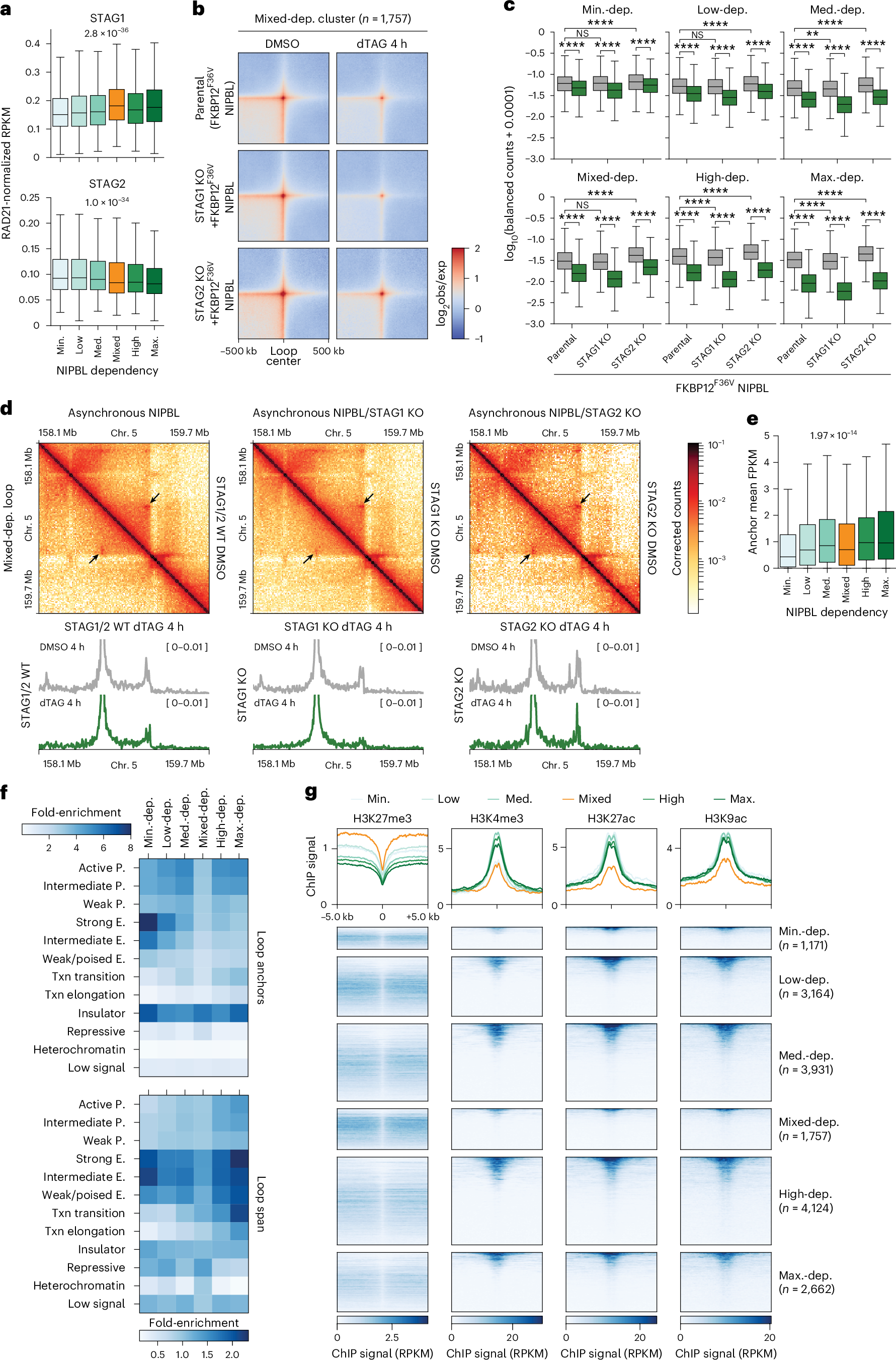
Fig. 2: Persistent loops are stabilized by STAG1 and associated with repressive chromatin.

a, Boxplot showing the RAD21-normalized RPKM for STAG1 and STAG2 ChIP–seq at the different clusters from Fig. 1d. For each chromatin loop, the mean RPKM was taken from all RAD21 ChIP–seq peaks across both anchors and normalized to the mean RPKM of RAD21 at the same anchors to account for differences in RAD21 ChIP–seq signal. Differences in chromatin binding at the clusters were tested using a Kruskal–Wallis test (min.-dep. n = 1,037, low-dep. n = 2,780, med.-dep. n = 3,533, mixed-dep. n = 1,678, high-dep. n = 3,820, max.-dep. n = 2,523). The center line marks the median, the box shows the IQR and the whiskers extend to 1.5 × IQR. b, Observed/expected pile-up analysis at a 10-kb resolution of the mixed-dep. cluster in cells depleted of NIPBL, with either wild-type STAG1/2, STAG1 knockout or STAG2 knockout. c, Quantification of loop strength across the different clusters and how this is affected by NIPBL depletion, STAG1 knockout and STAG2 knockout. P values were determined using two-sided Wilcoxon rank-sum tests (see Supplementary Table 6 for exact values; min.-dep. n = 1,171, low-dep. n = 3,164, med.-dep. n = 3,931, mixed-dep. n = 1,757, high-dep. n = 4,124, max.-dep. n = 2,662). **P ≤ 0.01, ****P ≤ 0.0001. The center line marks the median, the box shows the IQR and the whiskers extend to 1.5 × IQR. d, Example mixed-dep. chromatin loop, showing effects of STAG1 and STAG2 knockout. Below the heatmaps are Virtual 4C tracks using the left loop anchor as ‘bait’. e, Mean FPKM of nascent transcripts whose promoter-proximal regions (TSS −1 kb/+0.5 kb) intersect chromatin loop anchors from the different clusters. Nascent transcript levels are from SLAM-seq performed on DMSO-treated NIPBL-D7 cells. P value shown is from a Kruskal–Wallis test (min.-dep. n = 284, low-dep. n = 932, med.-dep. n = 1,264, mixed-dep. n = 519, high-dep. n = 1,350, max.-dep. n = 737). The center line marks the median, the box shows the IQR and the whiskers extend to 1.5 × IQR. f, Enrichment of ChromHMM chromatin states in cluster loop anchors and loop spans. For loop anchors, both anchors were included in analysis. Fold-enrichment is calculated by ChromHMM based on the proportions of bases in the chromatin loop anchors/spans that fall into each state compared with the proportion of bases in the whole genome that fall into that state. g, RPKM-normalized ChIP signal for example histone marks used in identifying ChromHMM chromatin states centered at RAD21 ChIP–seq peaks that overlap anchors of chromatin loops in each of the clusters. E., enhancer; KO, knockout; NS, nonsignificant; P., promoter; RPKM, reads per kilobase million; txn, transcriptional; WT, wild type.