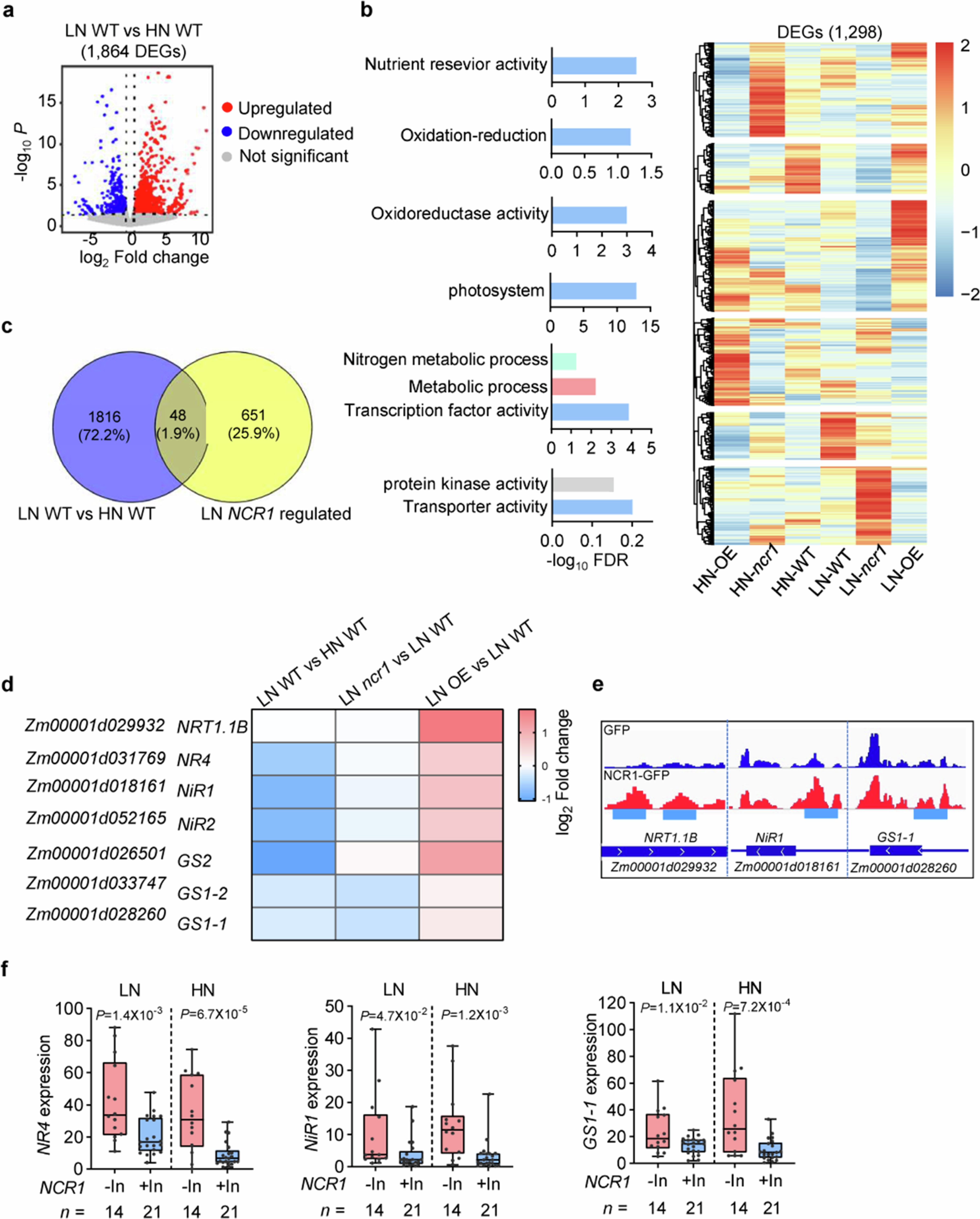
Extended Data Fig. 2: RNA-seq analysis of NCR1-regulated genes in root.

(a) Volcano plots showing the differentially expressed genes (DEGs) in root regulated by NCR1 in response to LN treatment. Red and blue dots represent upregulated and downregulated genes, respectively (absolute fold change >1.5, P < 0.05). Three biological replicates were performed. (b) Hierarchical clustering and heatmap of 1,298 NCR1-regulated DEGs and key GO terms. DEGs show segregation into nine co-expressed clusters. GO enrichment analysis of heatmap DEG clusters is shown in Supplementary Table 7. (c) Venn diagram showing the overlap between NCR1-regulated genes under LN conditions and LN-responsive genes. (d) A heat map of DEGs involved in nitrate absorption and nitrogen metabolism. The color key (blue to red) represents gene expression (FPKM) as fold changes. (e) Distributions of NCR1 binding sites at the NRT1.1B, NiR1, and GS1-1 genes shown as Integrated Genome Browser windows. Notable peaks were calculated by MACS2. The bottom track indicates genes with transcription direction on the chromosome. Blue bars indicate NCR1 binding peaks in the promoter regions. (f) Transcript levels of NR4, NiR1, and GS1-1 genes in the NCR1−In (n = 14 accessions) and NCR1+In (n = 21 accessions) maize inbred lines after HN and LN treatment for 15 days. Statistical significance was determined by a two-sided t-test. The horizontal bars of boxes represent minima, 25th percentiles, medians, 75th percentiles, and maxima.