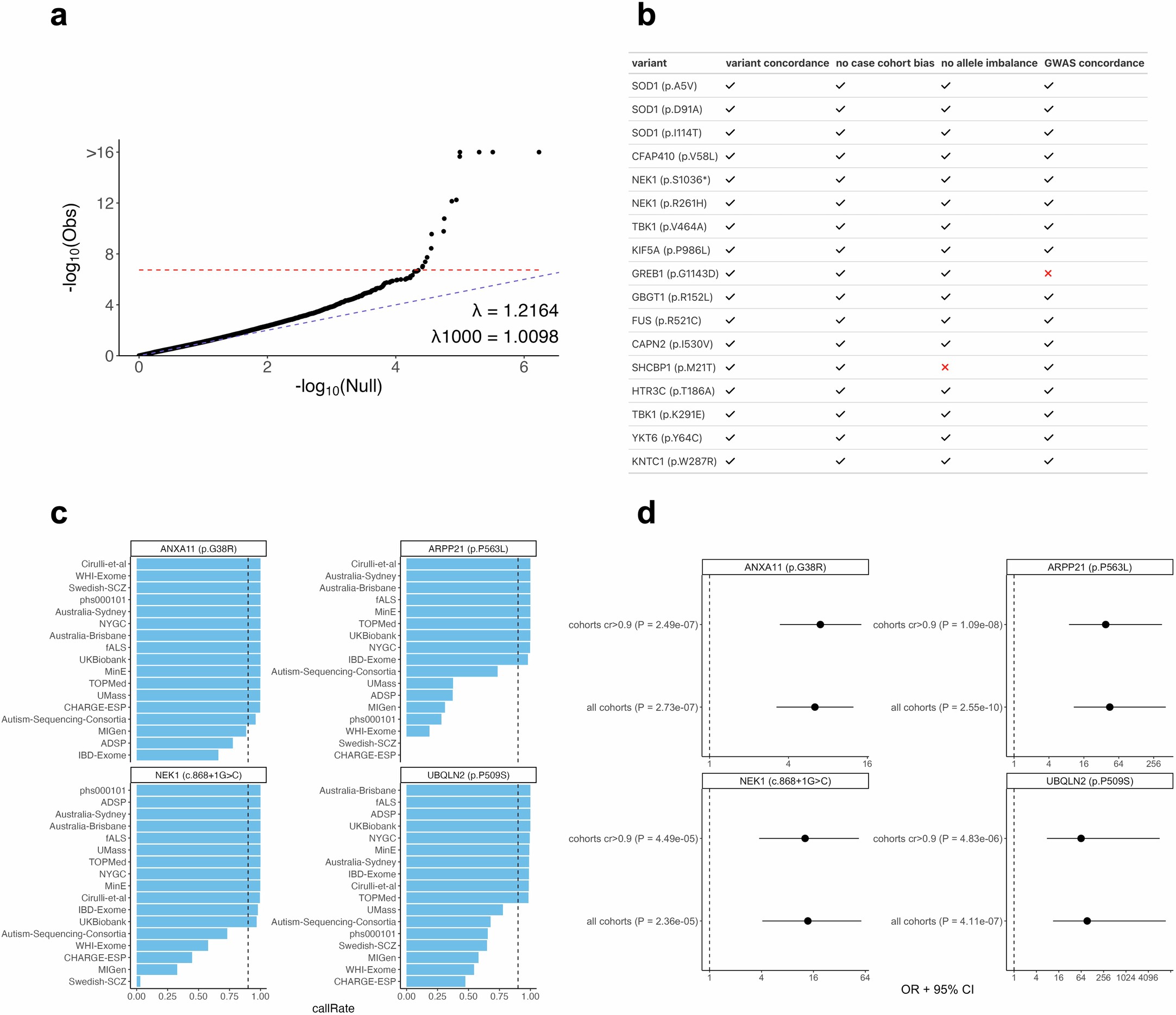
Extended Data Fig. 1: Rare single variant quantile-quantile plot and post-hoc analyses.
From: Large-scale exome analyses reveal new rare variant contributions in amyotrophic lateral sclerosis

a, Quantile-quantile (qq) plot of observed single variant association −log10 (P-values) versus expected −log10 (P-values) under the null model. The red dotted line indicates the exome-wide significance threshold (P = 1.83 × 10−7). λ indicates the observed genomic inflation factor. λ1000 indicates the genomic inflation factor for an equivalent study of 1,000 cases and 1,000 controls. b, Candidate single variant associations were screened for potential technical biases by assessing (i) variant concordance across 678 duplicates between cohorts present in the unfiltered dataset, (ii) biases among case cohorts using the same procedure as used in the control-control analyses, (iii) whether the minor allele was supported a low number of reads, and (iv) significant heterogeneity (Phet < 0.001) between this study and the most recent ALS common variant GWAS by van Rheenen et al.20 (for variants that overlap between both studies). c, Call-rates per cohort for the four variants in the targeted GCEP analysis that exhibited subpar call-rates. d, Forest plots comparing odds ratios (OR; center) with 95% confidence intervals (CI; error bars) for the variants shown in c. Results are displayed for analyses including all cohorts versus analyses restricted to cohorts meeting a call-rate threshold of 0.9. Association statistics were estimated using Firth’s logistic regression with profile penalized likelihood confidence intervals. P-values are two-tailed and presented uncorrected for multiple testing.