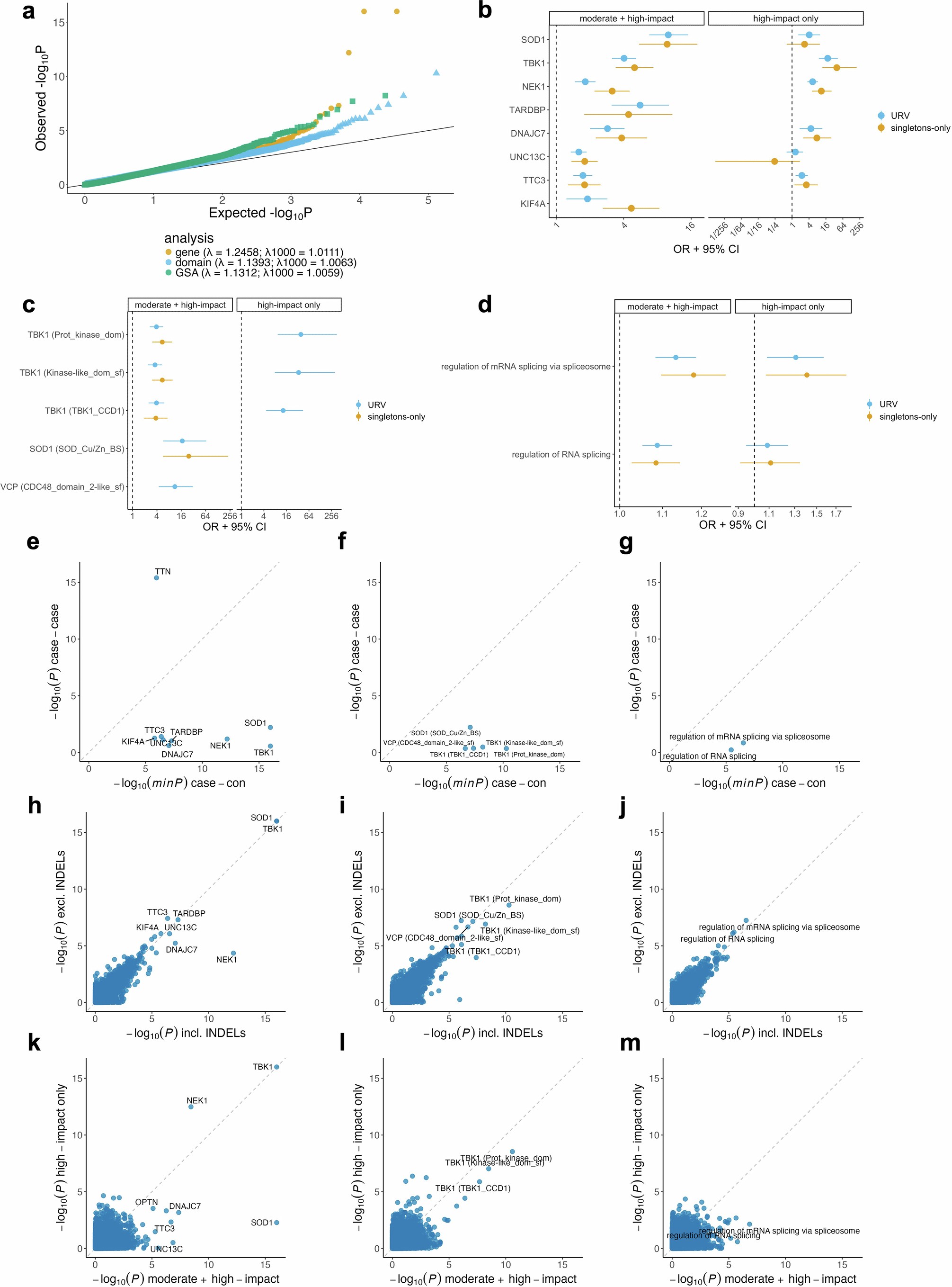
Extended Data Fig. 3: Ultra-rare variant burden analyses.
From: Large-scale exome analyses reveal new rare variant contributions in amyotrophic lateral sclerosis

a, Quantile-quantile (qq) plot of observed association −log10 (P-values) versus expected −log10 (P-values) under the null model for gene, domain and gene set analyses. b–d, Forest plots depicting odds-ratios (center) and 95% confidence intervals (error bars) of the exome-wide significant genes (b), domains (c) and gene sets (d). e–g, Significant associations were screened for technical biases arising from the inclusion of multiple case cohorts by testing for an association with cohort among ALS cases (e, gene-based analyses; f, domain-based analyses, g, gene-set analyses). h–j, Comparison of association P-values of ultra-rare gene burden analyses excluding INDELs (y-axis) compared to the main analysis including INDELs (x-axis) (h, gene-based analyses; i, domain-based analyses; j, gene-set analyses). k–m, Comparison of association P-values of ultra-rare gene burden analyses including high-impact variants only (y-axis) compared to including both moderate-impact and high-impact variants (x-axis) (k, gene-based analyses; l, domain-based analyses; m, gene-set analyses). Association statistics were estimated using Firth’s logistic regression with profile penalized likelihood confidence intervals. P-values for the gene-based, domain-based and gene set analyses are from the ACAT omnibus test combining the four variant filtering strategies (see Methods). P-values are two-tailed and are presented uncorrected for multiple testing.