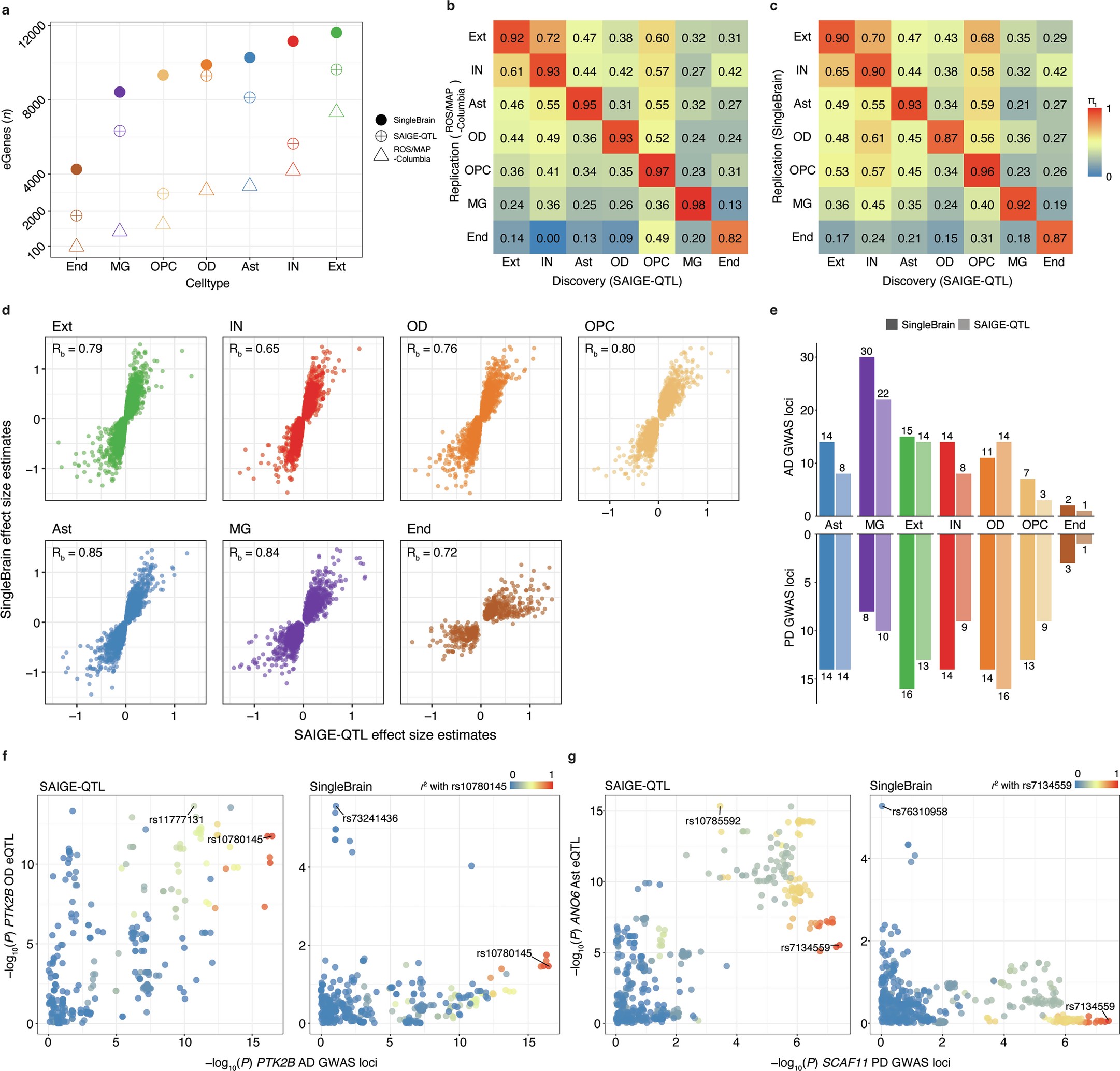
Extended Data Fig. 1: SAIGE-QTL and colocalization compared to SingleBrain.

a, Comparison of the number of eGenes (q-value < 0.05) identified in this study (SingleBrain, n = 983), SAIGE-QTL of ROS/MAP-Columbia (n = 397), and eQTL summary statistics11. b,c, Pairwise sharing of genes with significant cis-eQTLs across major cell types. The numbers shown are Storey’s π1 for each cell type pair. π1 is an estimate of the proportion of true alternative hypotheses in the replication cell type, derived from the distribution of P-values. The columns are used for brain major eQTL lead single-nucleotide polymorphisms (SNPs) identified in SAIGE-QTL, and the replication rates were obtained from (b) ROS/MAP-Columbia11 and (c) this study. d, Scatterplots of effect size estimates from SAIGE-QTL (x-axis) and this study (y-axis) are shown for each of the seven cell types. Top variants in eGenes identified in SAIGE-QTL and eQTL variants of eGenes in SingleBrain were included. The Rb statistic20 indicates the correlation of the effect size estimates between matched SNP–gene pairs. e, Number of AD and PD GWAS loci with a PP4 > 0.8. The dark bars represent SingleBrain, and the light bars represent SAIGE-QTL. f,g, The SCAF11 PD GWAS locus and PTK2B AD GWAS locus at astrocytes ANO6 eQTL and oligodendrocytes PTK2B eQTL in SAIGE-QTL and this study. Reported P values are two-sided and not corrected for multiple testing. The x-axis and the y-axis represent the −log10(P value) for the association of variants with AD and PD, and gene expression, respectively. Single-nucleotide polymorphisms (SNPs) are colored by linkage disequilibrium (LD) with the lead GWAS SNP. MG, microglia; Ext, excitatory neuron; IN, inhibitory neuron; OD, oligodendrocyte; Ast, astrocyte; OPC, oligodendrocyte progenitor cell; End, endothelial cell.