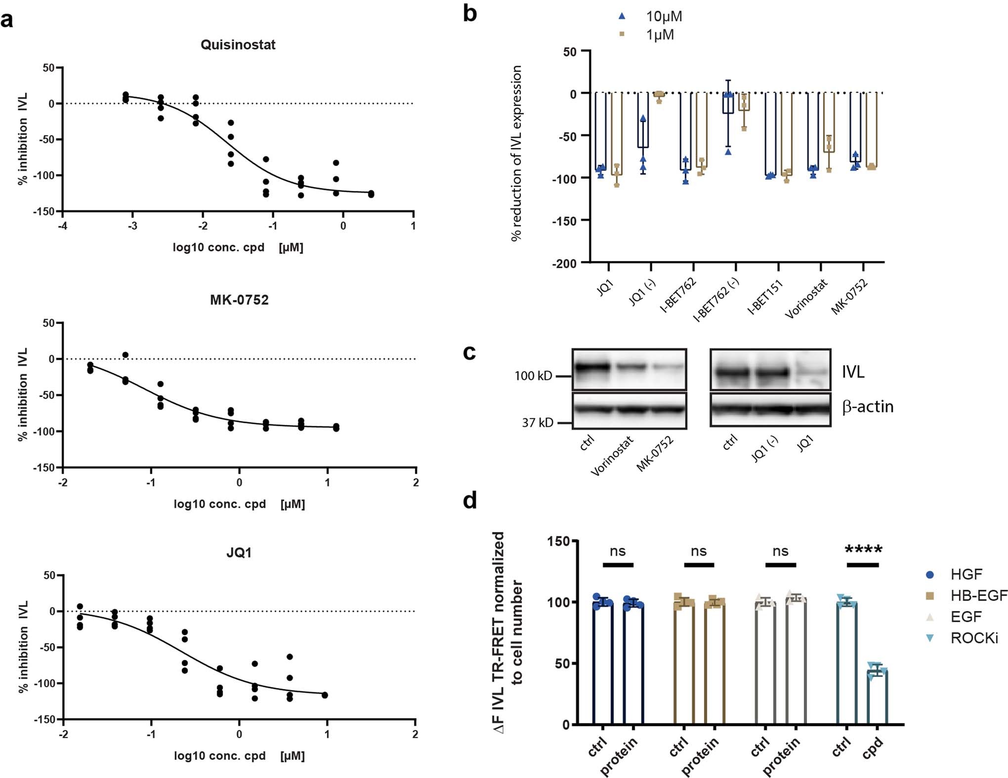
Extended Data Fig. 2: HDAC inhibitors, Gamma-secretase inhibitors and BET bromodomain inhibitors block human keratinocyte differentiation.
From: BET bromodomain inhibitors regulate keratinocyte plasticity

(a) TR-FRET measurement of involucrin protein levels in human neonatal keratinocytes in the presence of increasing concentrations of Quisinostat (HDAC inhibitor), MK-0752 (Gamma secretase inhibitor; GSI), JQ1 (BET bromodomain inhibitor) and (b) TR-FRET for involucrin in human neonatal keratinocytes after 24 h treatment with 1.2 mM CaCl2 in the presence of either 10 or 1 µM JQ1 or its inactive enantiomer JQ1(-), I-BET762 or its inactive enantiomer I-BET762(-), I-BET151, Vorinostat (HDAC inhibitor), or MK-0752 (GSI) (mean ±  s.d., n = 3) (c) Involucrin protein expression by Western blot in adult keratinocytes in the presence of 1 µM Vorinostat, 1 µM MK-0752 (GSI), 0.5 µM JQ1 (BETi) or 0.5 µM JQ1(-) (n = 2) (d) TR-FRET measurement of involucrin in neonatal keratinocytes after 24 h of treatment with 1.2 mM CaCl2 in the presence of EGF (100 ng/ml), HGF (100 ng/ml), HB-EGF (100 ng/ml) or ROCK-Inhibitor (Y-27632; 10 µM) (Mean ± S.D. n = 4, Two-way ANOVA with Sidak’s multiple comparisons test: ****p < 0.0001).