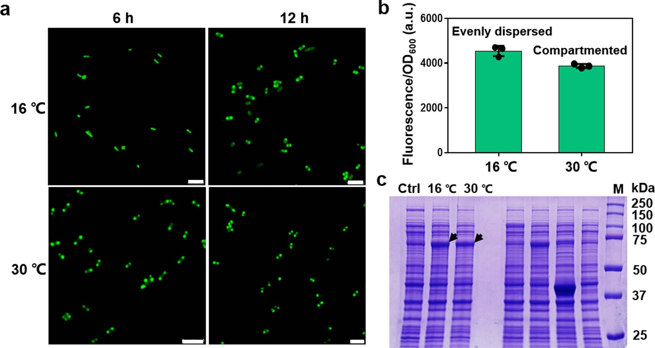
Extended Data Fig. 2: Formation of compartments was adjustable by modulating the induction temperature and duration of post-induction.
From: Formation and functionalization of membraneless compartments in Escherichia coli

a, Confocal images of the cellular compartments in E. coli cells expressing silk I16-GFP at diverse temperatures. Cell samples were taken 6 or 12 h after inducing protein expression. Scale bar in the upper left panel, 8 µm; scale bars in the other panels, 5 µm. Note that clear compartmentalization was observed for the cells induced at 16 °C for 12 h, but not at 6 h. The condensates do not form as rapidly as at higher temperatures, which might be due to that lower temperature leads to the lower rate of protein expression. Data are representative of n = 3 independent experiments. b, Specific fluorescence per OD600 (arbitrary units, a.u.) of the cells with evenly dispersed or compartmented I16-GFP at the indicated induction temperature for 6 h. Data are presented as mean ± s.d. of n = 3 biologically independent samples, with individual data points shown as black dots. c, SDS-PAGE analysis of the cellular protein extracts from the cells described in b. The uninduced cells were included as a control, and uncropped gel is displayed in Source Data. Data in b and c are representative of n = 2 independent experiments.