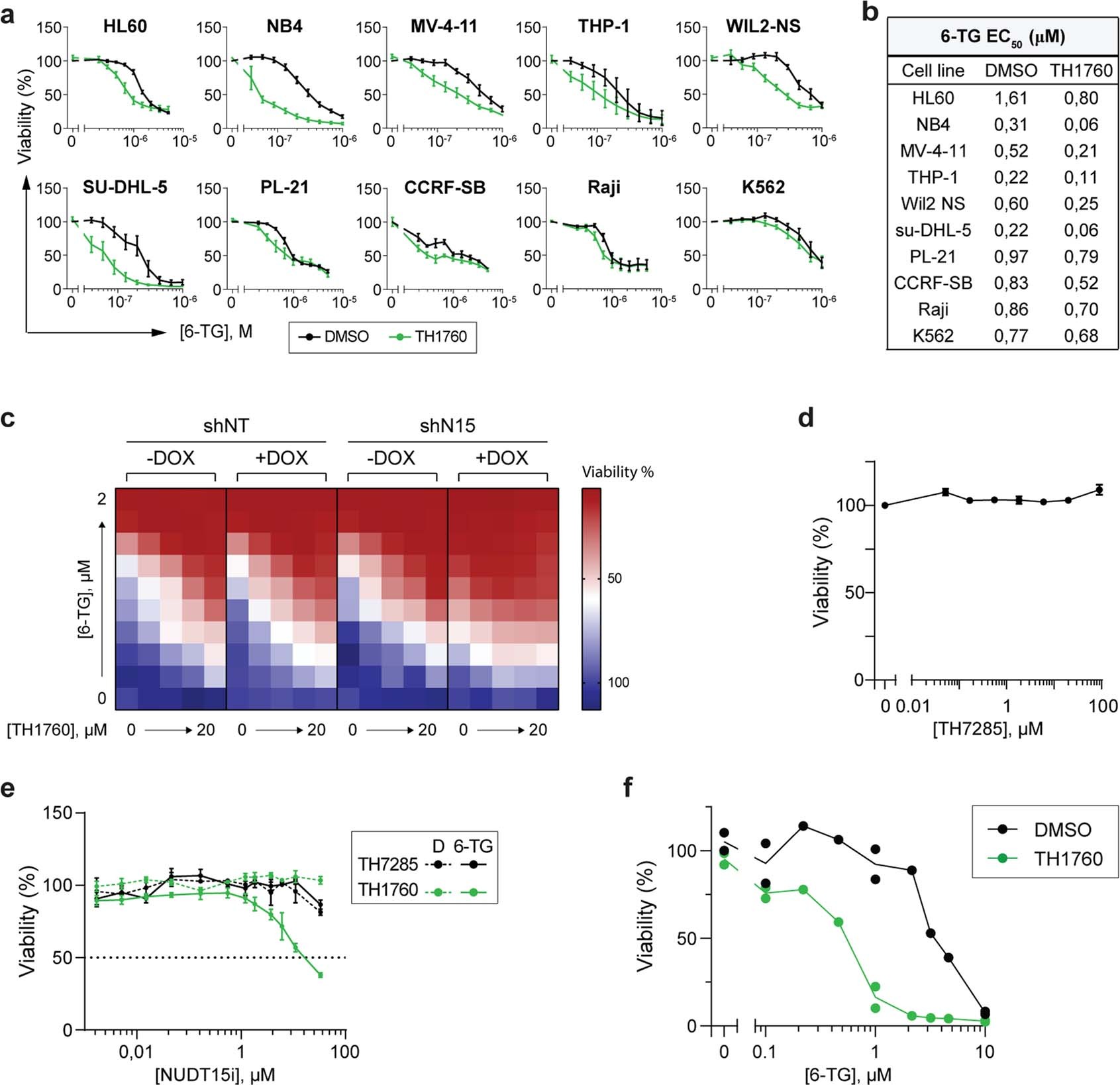
Extended Data Fig. 4: TH1760 treatment sensitized cancer cell lines to thiopurine.

a, TH1760 sensitized a panel of hematological cell lines to 6-TG. Cells were treated with increasing concentrations of 6-TG alone or in combination with 10 µM TH1760 for 96 h, before viabilities were determined using resazurin viability assay. Viability % was calculated by normalizing to DMSO-treated controls and mean ± SEM of n = 3 experiments shown. b, 6-TG cytotoxic EC50 values in the cell lines shown in a, determined by curve-fitting cell viabilities via nonlinear regression model (Graphpad prism, [Inhibitor] vs. response – variable slope model). c, TH1760 sensitized NB4 cells to 6-TG in a NUDT15-dependent manner. NB4 cells stably expressing shNT or shN15 shRNA were treated with a dose–response concentration matrix of 6-TG and TH1760 for 96 h, before viabilities determined by resazurin assay. Viability % was calculated by normalizing to DMSO-treated controls and mean viabilities of n = 2 experiments shown in heat map. d, TH7285 was not cytotoxic in HL-60 cells up to 100 µM. Viabilities of HL-60 cells treated with TH7285 for 96 h were assessed by resazurin viability assay. Viability % was calculated by normalizing to DMSO-treated controls, and mean ± SEM of n = 4 experiments performed in duplicates shown. e, TH7285 did not potentiate 6-TG in HL-60 cells. HL-60 cells were treated with 10 µM compounds alone or combined with 320 nM 6-TG (EC10) for 96 h, before resazurin viability assay. Viability % was calculated by normalizing to DMSO-treated controls and mean ± SEM of n = 4 independent experiments shown. f, TH1760 (10 µM) substantially reduced the 6-TG EC50 in 697 cells by approximately 10-fold, upon co-treatment for 96 h. Viabilities determined by resazurin assay and normalized to DMSO-treated control. Viabilities of n = 2 experiments performed in duplicates shown.