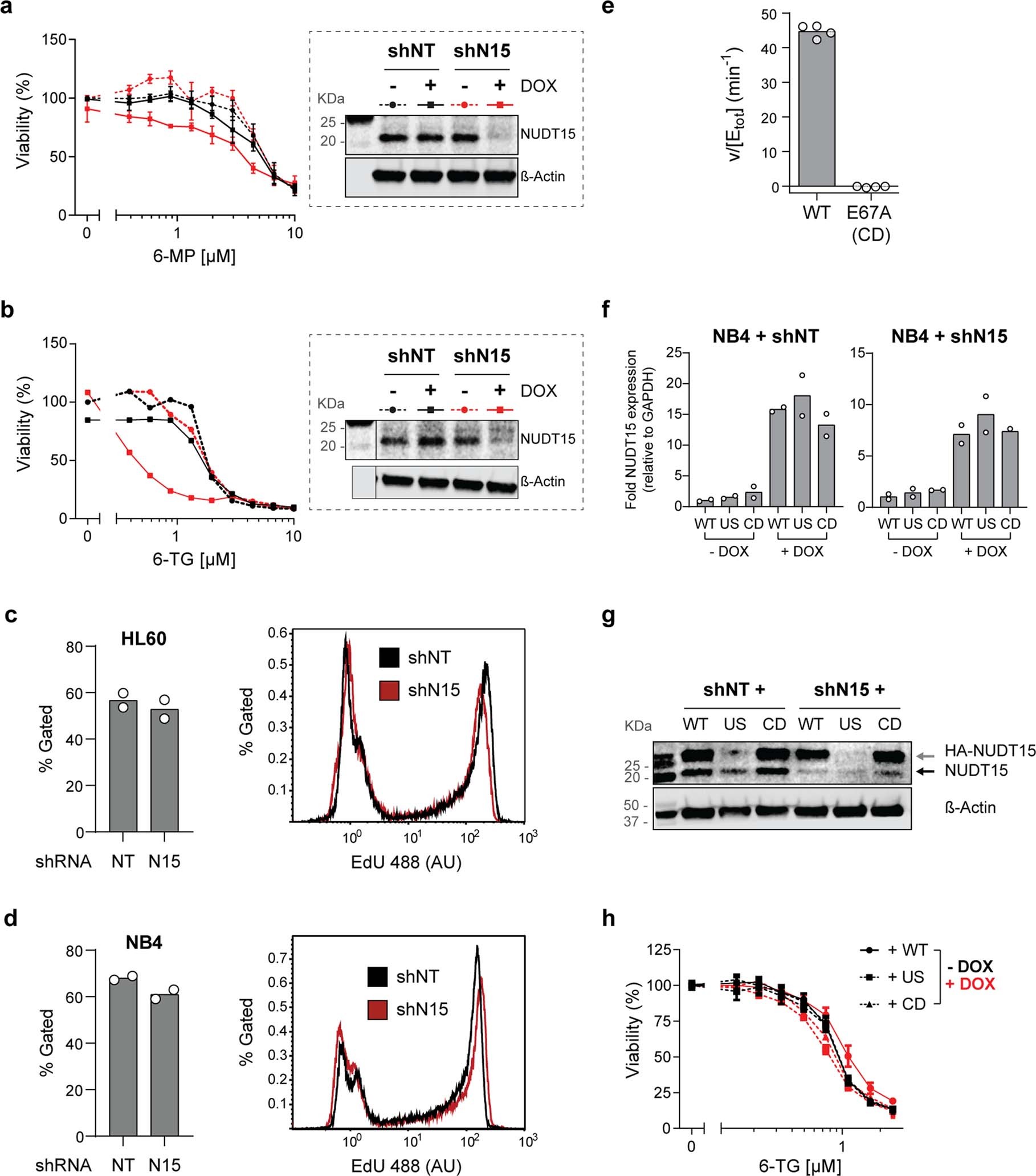
Extended Data Fig. 3: Depletion of NUDT15 in HL-60 and NB4 cells potentiated thiopurine efficacy.

a, b, NUDT15 depletion sensitized NB4 cells to 6-MP (a), and HL-60 cells to 6-TG (b). Cell viabilities assessed using resazurin viability assay after 96 (a) or 72 (b) h of treatment and calculated by normalizing to no DOX, DMSO-treated controls. Mean ± SEM of n = 3 (a) or mean of n = 2 (b)experiments performed in triplicates shown. Left panels: resazurin viability curve; right panels: Western blot demonstrating DOX-induced NUDT15 knockdown. c, d, Depletion of NUDT15 in HL-60 (c) or NB4 (d) did not affect DNA replication, evidenced by EdU incorporation. Cells expressing DOX-inducible NUDT15-specific (N15) or non-targeting (NT) shRNA were treated with DOX for 48 h, before EdU labeling. Left panels: Mean EdU+ve population% of n = 2 experiments shown. Right panels: representative FACS histogram showing EdU signal intensity. e, E67A variant of NUDT15, compared to the wild-type (WT) construct, is catalytically inactive against 6-thio-dGTP (tested at 50 μM), shown using enzyme-coupled MG assay. Mean activity of a representative experiment shown with individual repeat values. f, RT-qPCR analysis of NUDT15 mRNA levels in NB4 cells co-expressing DOX-inducible shRNA, and shRNA-resistant, HA-tagged NUDT15 constructs (wild type, WT; unstable, US; or catalytically dead, CD), with GAPHD as the housekeeping gene. NUDT15 mRNA levels were normalized to cells expressing WT NUDT15 construct. Mean of n = 2 experiments performed in triplicate shown. g, Doxycycline treatment induced the co-expression of shRNA (shNT and shN15) and shN15-resistant, HA-tagged NUDT15 overexpression constructs (WT, CD, or US) in NB4 cells. h, NB4 cells co-expressing DOX-inducible shNT shRNA and shRNA-resistant, HA-tagged NUDT15 overexpression constructs (WT, CD, or US) were assayed for viabilities under 6-TG treatment. Overexpression of WT NUDT15 conferred marginal resistance to 6-TG. Mean ± SEM of n = 3 independent experiments performed in duplicates shown.