Extended Data Fig. 10: NADP modulates RNA m6A methylation in vivo through FTO.
From: NADP modulates RNA m6A methylation and adipogenesis via enhancing FTO activity

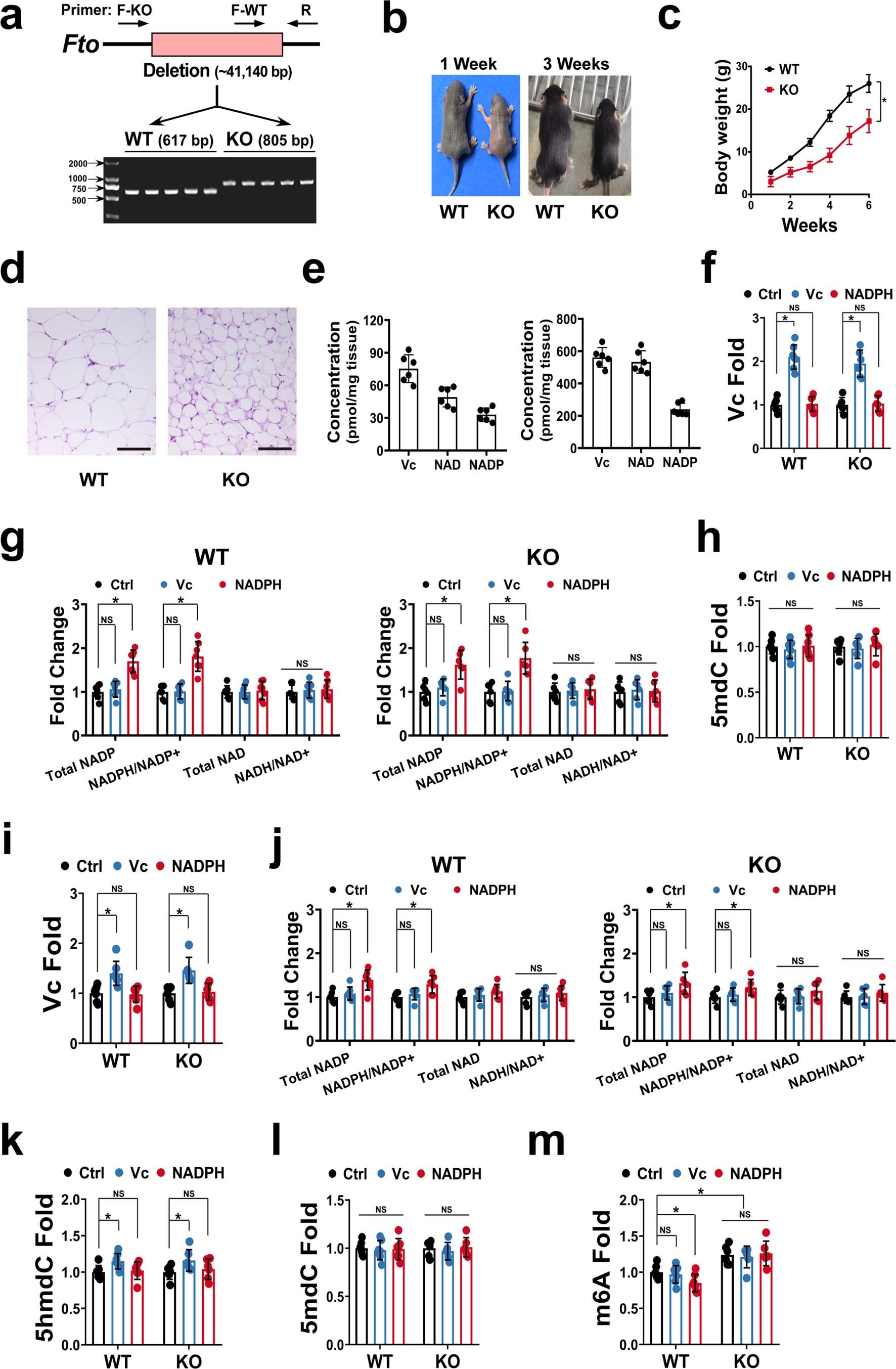
a, PCR analyses of the genomic DNA samples from WT and KO mice using the primers as described in Supplementary Table 1. b, Representative images of WT and KO mice at different ages. c, Body weights of male WT and KO mice at different ages. WT mice, n = 14; KO mice, n = 11. d, Haematoxylin and eosin staining of white adipose tissue (WAT) of WT and KO mice treated with HFD for 12 weeks. e, The total concentrations of Vc, NAD and NADP in the livers and fourth fat pads of mice. n = 6 mice. f-h, The Vc (f), NAD(P) (g) and 5mdC (h) levels in the fat pads described in Fig. 5g. i-m, The Vc (i), NAD(P) (j), 5hmdC (k), 5mdC (l) and m6A (m) levels in the liver as described in Fig. 5g.