Extended Data Fig. 3: NADP was not stoichiometrically consumed in the reaction catalyzed by FTO.
From: NADP modulates RNA m6A methylation and adipogenesis via enhancing FTO activity

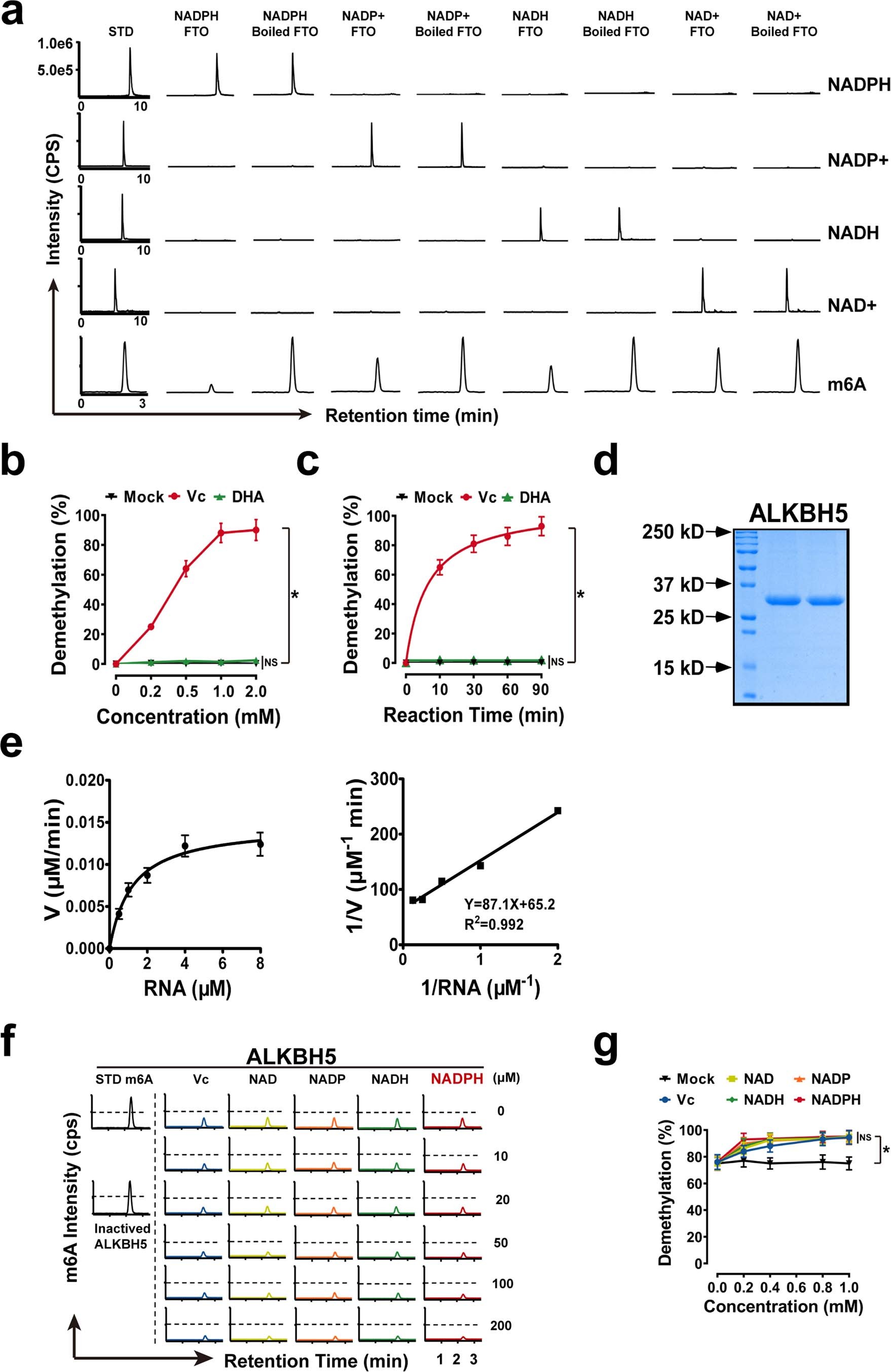
a, MS analyses of the compounds as noted in the post-reaction mixtures containing compound as noted. NADPH, NADP, NADH, NAD or Vc at 10 µM was separately added into the mixtures (10 µM ssRNA, 0.5 µM FTO, 300 µM Fe2+ and 300 µM 2KG). Boiled FTO was used as the negative control. Resultant mixtures were incubated at 37 °C for 90 min without heatin. b, Demethylation of m6A in the FTO reaction mixtures containing varied concentration of Vc or DHA for 10 min. c, Demethylation of m6A in the FTO reaction mixtures incubated for varied times in the presence of 0.5 mM of Vc or DHA. d, Coomassie staining of in vitro purified ALKBH5 protein. e, Kinetic curves of m6A ssRNA for ALKBH5 in the presence of 2 mM Vc. f, MS analyses of m6A in the ALKBH5 post-reaction mixtures described in Fig. 2c. g, Demethylation of m6A in the ALKBH5 reaction mixtures containing high concentrations of the cofactor as noted.