Extended Data Fig. 8: mTOR and protein synthesis regulate ferroptosis.
From: A compendium of kinetic modulatory profiles identifies ferroptosis regulators

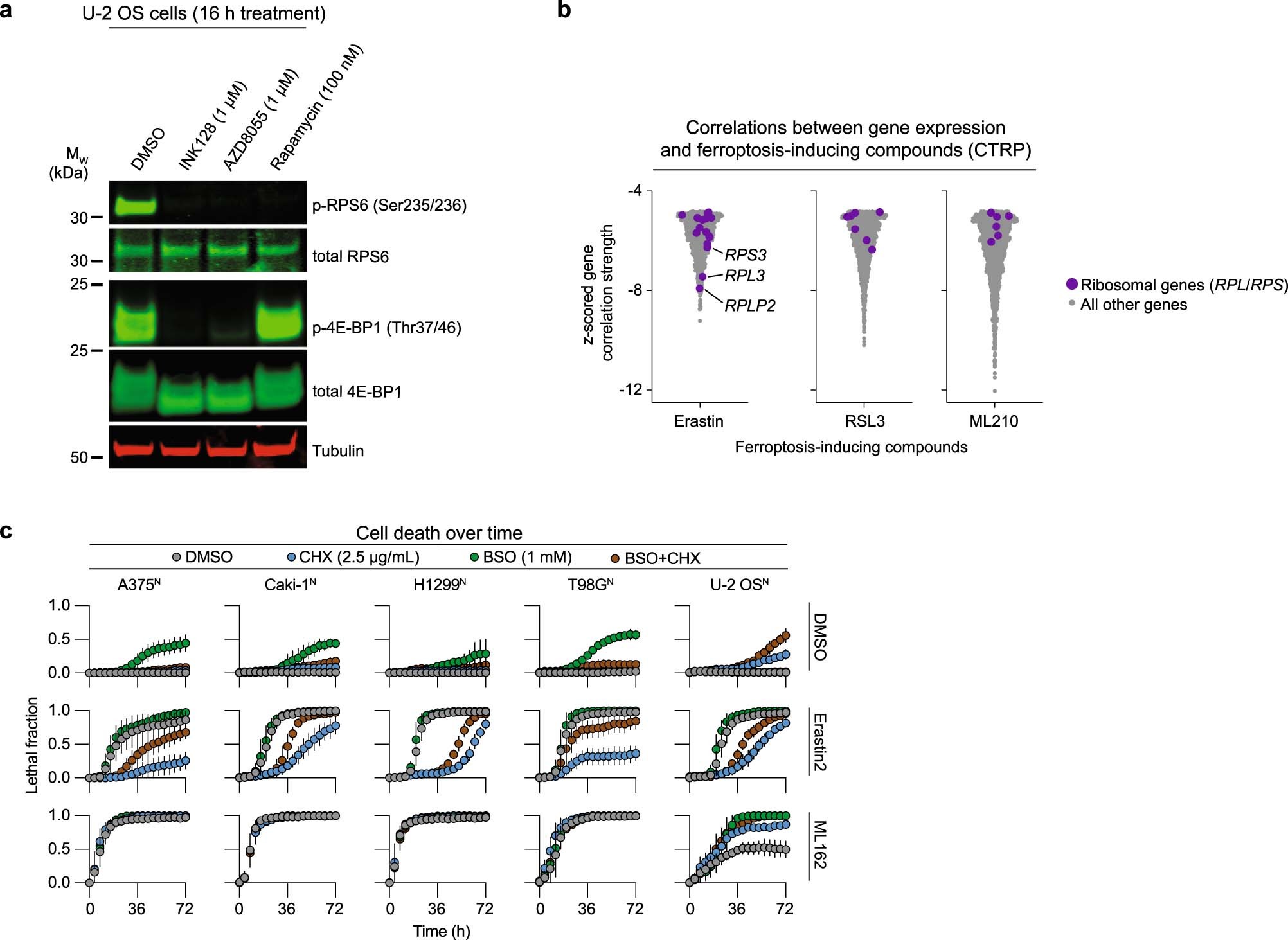
a, Phosphorylation and levels of mTOR pathway effectors in U-2 OS cells. Blot is representative of three independent experiments. b, Analysis of Cancer Therapeutics Response Portal (CTRP) dataset for ferroptosis-inducing compounds. c, Cell death determined using STACK. Erastin2 was used at 2 µM in all cell lines except Caki-1N (1 µM), ML162 was used at 4 µM in all cell lines except Caki-1N (2 µM). CHX: cycloheximide, BSO: buthionine sulfoximine. Results are mean ± SD from three independent experiments.