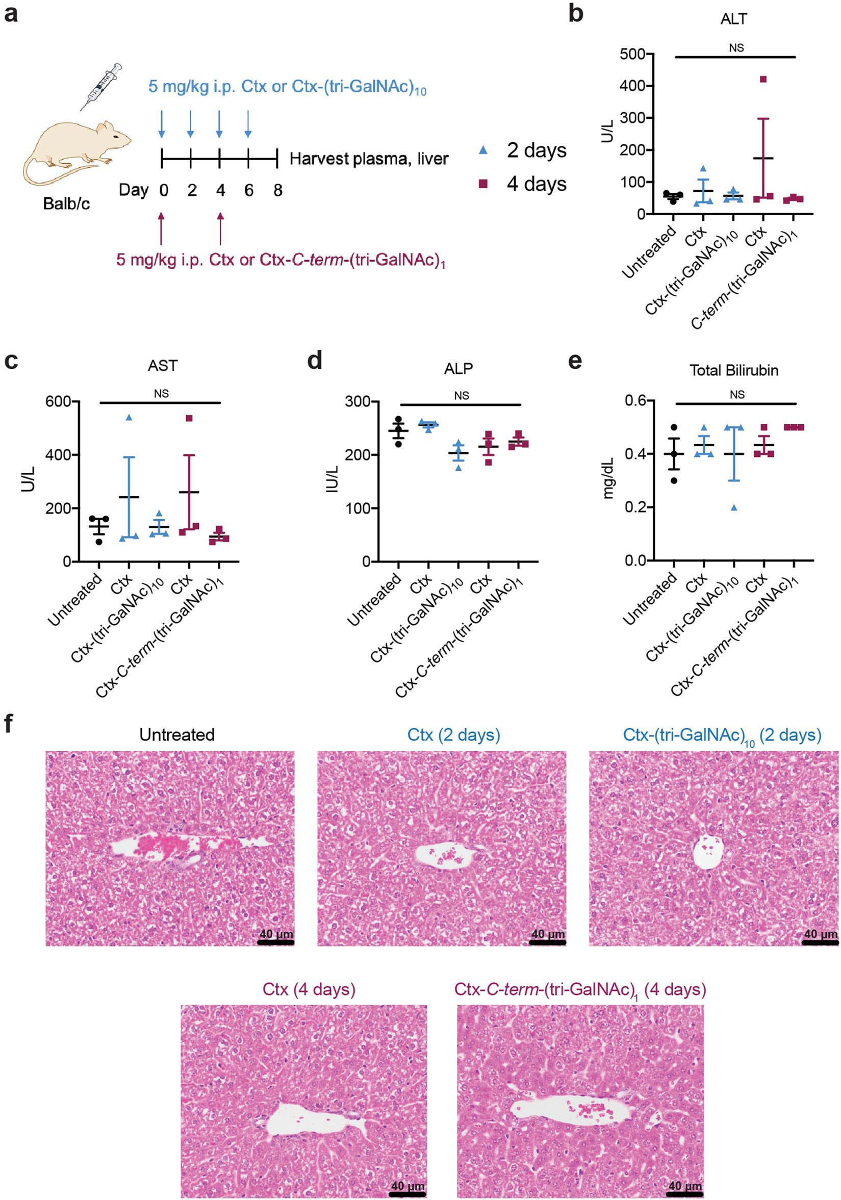
Extended Data Fig. 10: GalNAc-LYTACs do not cause hepatic toxicity in mice.
From: LYTACs that engage the asialoglycoprotein receptor for targeted protein degradation

a, Balb/c mice were intraperitoneally injected with 5 mg/kg of Ctx or Ctx-(tri-GalNAc)10 every 2 days or 5 mg/kg Ctx or Ctx-C-term-(tri-GalNAc)1 every 4 days for a week. Plasma and liver were harvested on day 8, and levels of liver enzymes (b – alanine transaminase (ALT); c – aspartate transaminase (AST), d, alkaline phosphatase (ALP), e – total bilirubin) from plasma were measured. Values in b-e are the average of three independent mice ± SEM and were evaluated using Ordinary one-way ANOVA with Tukey’s multiple comparisons. f, Representative H&E staining of the liver from three independent experiments. Scale bar, 40 µm.