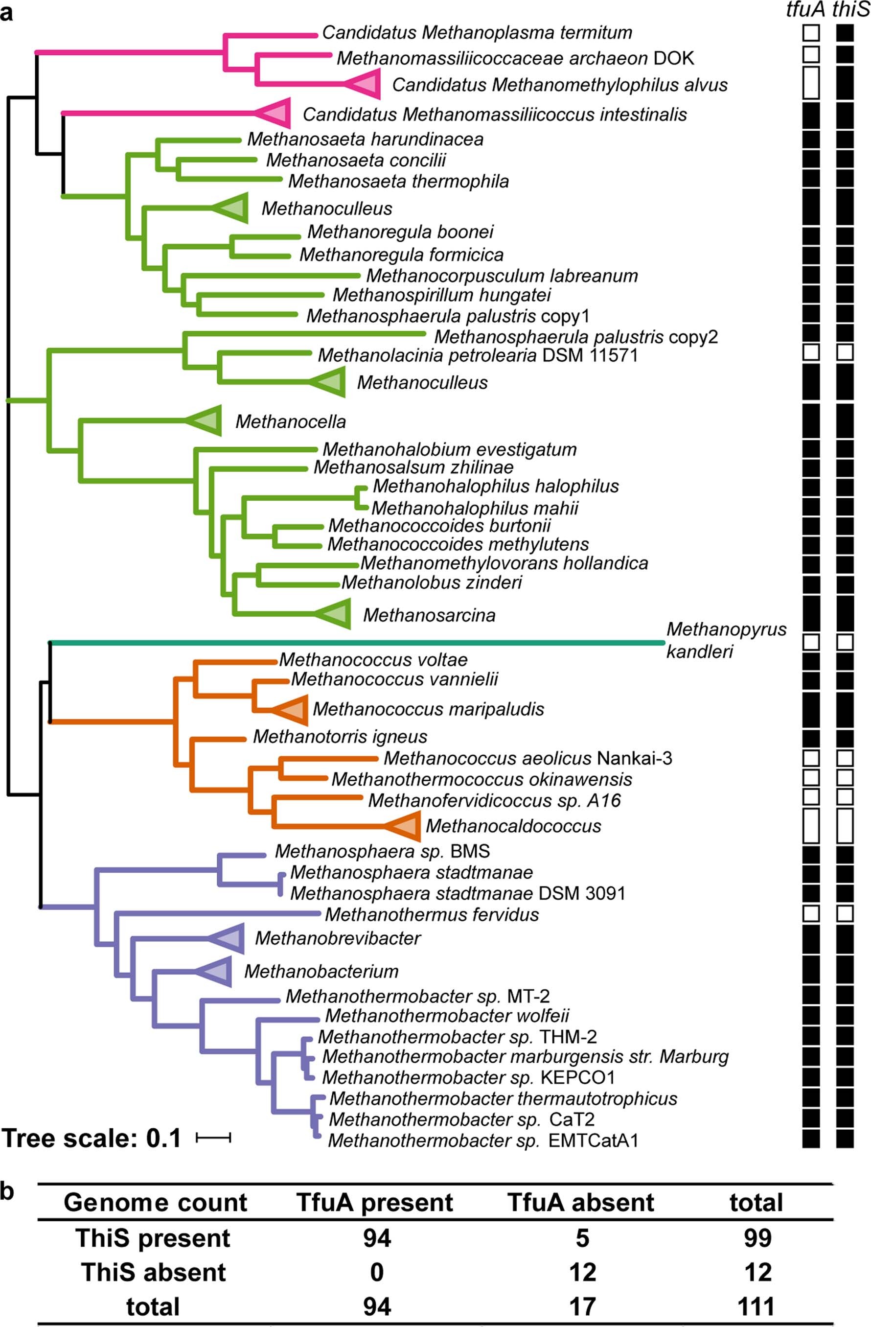
Extended Data Fig. 2: Correlation analysis of TfuA and ThiS from methanogens with complete genomes.
From: Functional elucidation of TfuA in peptide backbone thioamidation

a, Maximum-likelihood tree of YcaO proteins from methanogens (n = 111 sequences) with clades colored based on taxonomic group: Methanobacteria (purple), Methanococci (orange), Methanopyri (teal), Methanomicrobia (green), and Methanomassiliicoccales (magenta). The absence (open square) or presence (filled square) of tfuA and thiS within each genome is denoted. b, The cooccurrence table calculated for the correlation analysis between TfuA and ThiS. The P-value calculated using Fisher’s exact test is 1.6 × 10-12.