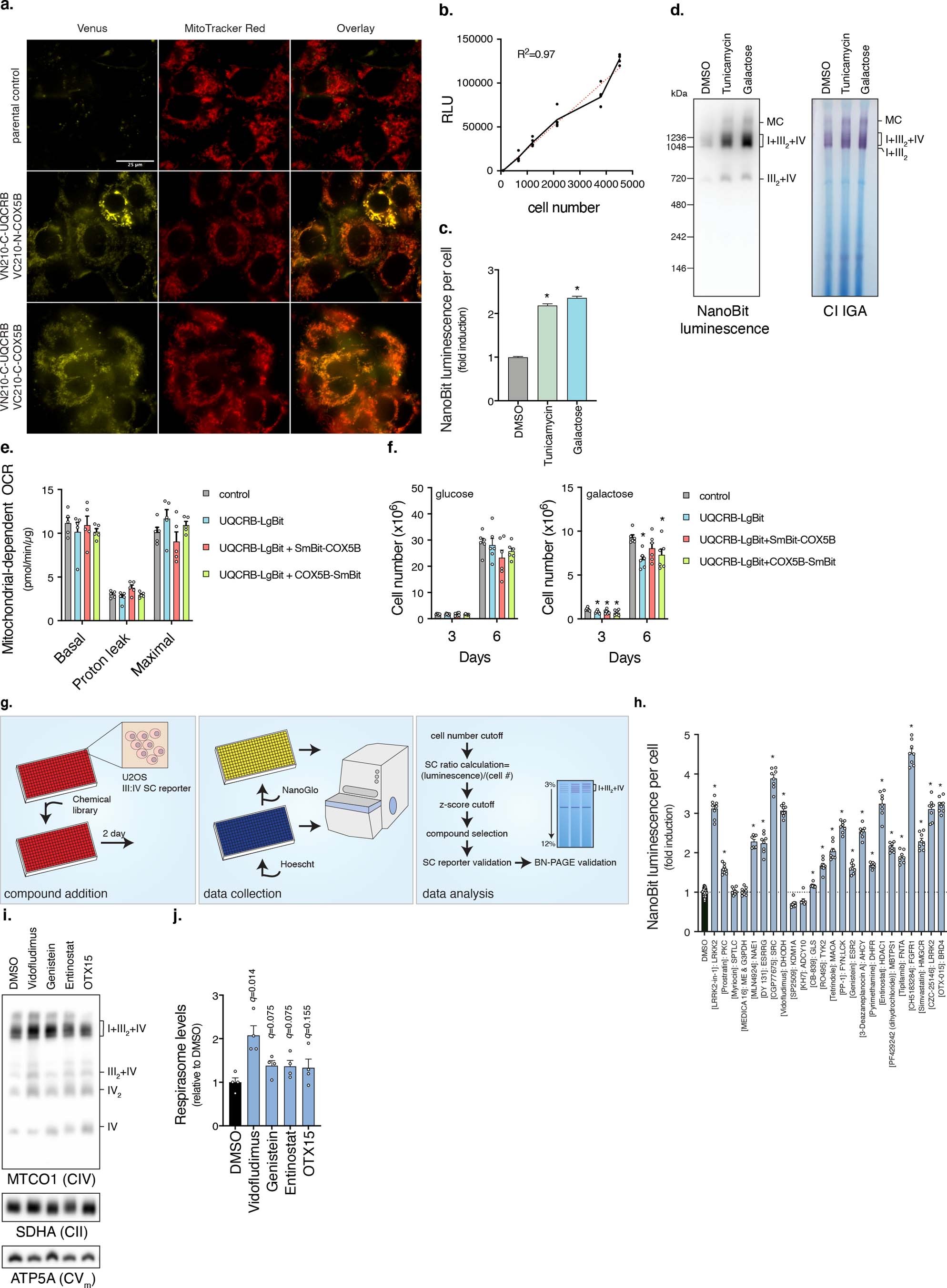
Extended Data Fig. 1: A high-throughput chemical screen for respirasome assembly using an in vivo NanoBiT reporter.
From: Peroxisomal-derived ether phospholipids link nucleotides to respirasome assembly

a, BiFC SC reporter fluorescence co-localizes with MitoTracker Red. Scale bar, 25 µm (n = 1 experiment). b, NanoBiT SC reporter luminescence is proportional to cell number. Cells expressing UQCRB-LgBit and COX5B-SmBit were grown for 24 hours after seeding at different densities (n = 3 biologically independent samples). c, Luminescent measurements of NanoBiT reporter cells (n = 128 biologically independent samples, * left to right q < 0.0001, <0.0001) and d, In-gel Nanoluciferase activity of mitochondria fractions treated with tunicamycin or galactose media for 48 hours (n = 3 experiments). e, Mitochondrial respiration of cells expressing NanoBiT reporter (n = 5 biologically independent samples). f, Cell proliferation in glucose (n = 6 biologically independent samples over 2 independent experiments) or galactose media (n = 6 biologically independent samples over 3 independent experiments, * left to right q = 0.0214, 0.0292, 0.0278, 0.0013, 0.0214) of NanoBiT reporter cells. g, Overview of high-throughput chemical screen. NanoBiT SC reporter cells are plated in 384-well plates with compound libraries, grown for 48 hours, and measured for luminescence and cell number. Compounds that increased the NanoBiT/cell number ratio were scored positive and a subset were validated by BN-PAGE. h, Luminescent measurements of NanoBiT reporter cells treated with lowest dose effective compound concentration from primary screen, see Supplementary Table 2 (DMSO, n = 60; drug treatments, n = 8 biologically independent samples, * q < 0.0001). i, BN-PAGE and j, Quantification of respirasome abundance (MTCO1/ATP5A intensity) of mitochondrial fractions isolated from cells treated with Vidofludimus (10 µM), Genistein (10 µM), Entinostat (2 µM), or OTX15 (0.4 µM) for 48 hours (n = 4 independent experiments). Data are presented as mean values + /- s.e.m., Student’s t-test with a two-stage linear step-up procedure of Benjamini, Krieger and Yekutieli, with Q = 5%.