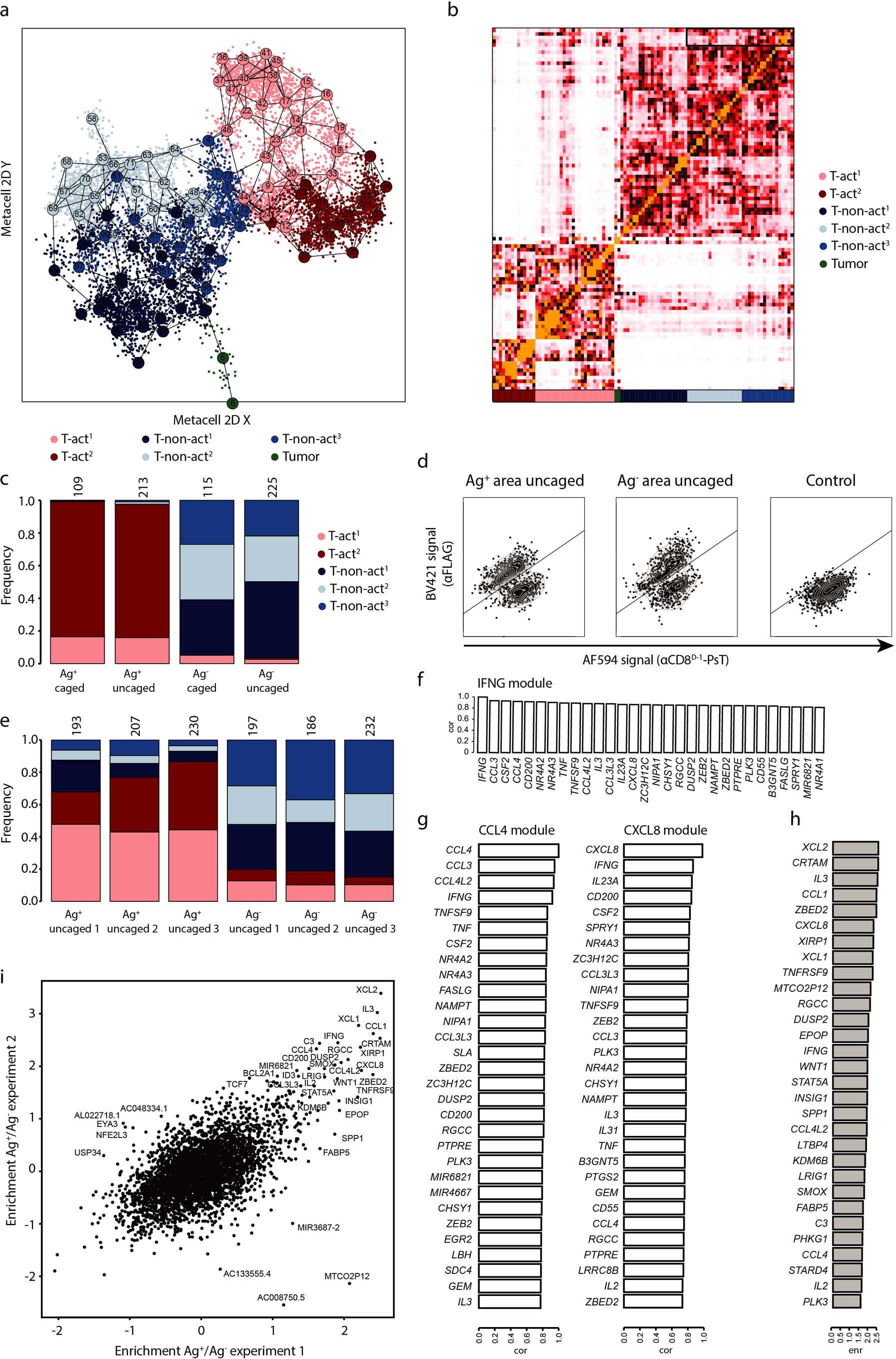
Extended Data Fig. 7: Single cell mRNA sequencing of locally activated CD8+ T cells.
From: Single-cell analysis of regions of interest (SCARI) using a photosensitive tag

(a) 2D projection of the 9,237 cells as shown in Fig. 4a divided into 99 metacells. Single cells are depicted as dots. Metacells are uniquely numbered and depicted as circles. Lines indicate relatedness between metacells. (b) Confusion matrix of all metacells. Clusters indicate groups of related metacells and are defined as main cell groups as shown by the color code below the confusion matrix that corresponds to the color code used in Fig. 4a and Extended data Fig. 7a. (c) Quantification of T cell states of uncaged (AF594low αFLAGhigh) CD8+ T cell populations from control samples that only contained either Ag+ or Ag− tumor cells, and in which an area was uncaged that is comparable to the areas uncaged in the tumor island conditions. Tumor cells are excluded from the analysis. Data are representative of 2 independent experiments. (d) αFLAG and αCD8D−1-PsT signals, as acquired during index sorting. αFLAG and αCD8D−1-PsT signals are depicted for those cells in the gene expression dataset that are derived from tumor island cultures in which either CD8+ T cells in an Ag+ area (left panel) or in an Ag− area (middle panel) were uncaged, or from the control condition (right panel) in which no cells were uncaged. Line depicts the cut-off between caged and uncaged CD8+ T cells. (e) Quantification of T cell states for all technical replicates of uncaged (AF594low αFLAGhigh) CD8+ T cells from antigen positive (Ag+, 193–230 cells) and antigen negative (Ag−, 186–232 cells) tumor cell areas. The three replicates jointly underlie the data in Fig. 4c. Tumor cells are excluded from the analysis. Representative data of 2 independent experiments. (f) Bar plots depicting the top 30 genes of which expression correlates most strongly with IFNG expression, together defining the IFNG module. (g) Bar plots depicting the top 30 genes of which expression correlates most strongly with the two alternative anchor genes CCL4 (left) and CXCL8 (right). (h) Gene expression enrichment in uncaged (AF594low αFLAGhigh) CD8+ T cells from Ag+ versus Ag− areas. Bar plot depicts the top 30 genes showing increased expression in uncaged CD8+ T cells from an Ag+ area as compared to uncaged CD8+ T cells from an Ag− area. Gene enrichments are based on data from a single experiment. (i) Correlation of variable genes between uncaged CD8+ T cells from Ag+ versus Ag− areas in independent experiments. Scatterplot shows the gene enrichment scores in AF594low αFLAGhigh CD8+ T cells from samples in which Ag+ versus Ag− areas were uncaged for 2 independent experiments.