Extended Data Fig. 1: CphA1 distribution.
From: Structures and function of the amino acid polymerase cyanophycin synthetase

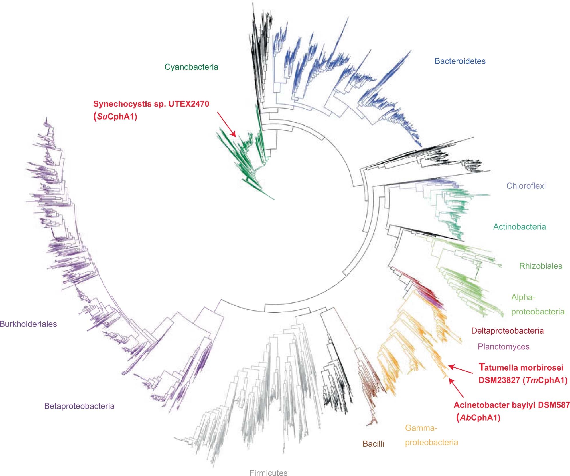
Phylogenetic tree of CphA1 sequences. A BLAST search found over 4000 CphA1-encoding gene sequences. Analysis of these sequences revealed that they are spread across most major bacterial phyla. Specific clades of particular interest were manually annotated and colored. The homologs used in this study are labeled in red. Gammaproteobacterial TmCphA1 and AbCphA1 share ~41% identity with cyanobacterial SuCphA1. There is evidence for both ancient horizontal gene transfer (alpha-, delta- and gammaproteobacterial CphA1s cluster together, but apart from betaproteobacteria1) and more recent transfer in the unlabeled, black clusters of CphA1s that are from several different bacterial groups.