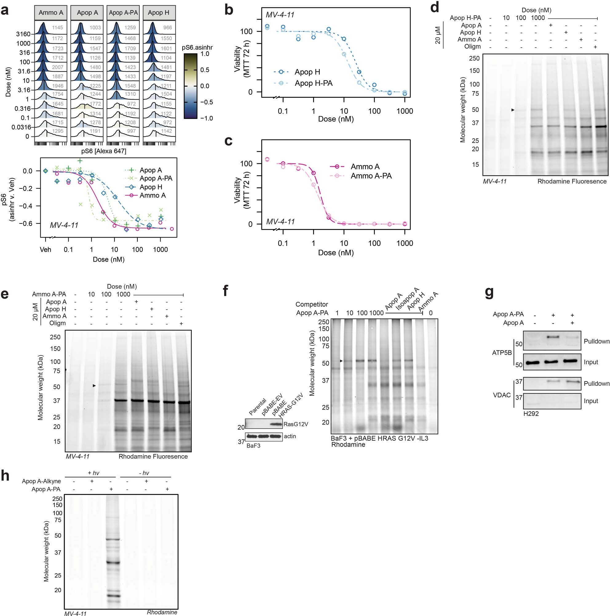
Extended Data Fig. 1: Extended validation of glycomacrolide photoaffinity probes for target identification.
From: Apoptolidin family glycomacrolides target leukemia through inhibition of ATP synthase

a, Analysis of pS6 phosphorylation using FCB barcoded flow cytometry of MV-4-11 cells treated for 16 h with glycomacrolides or probes; b, Concentrations response curves in MV-4-11 cells treated for 72 h with Apop H/Apop H-PA and c, Ammo A/Ammo A-PA; d, Gel-based profiling of Apop H-PA or e, Ammo A-PA adducts in MV-4-11 cells; f, Gel-based profiling of Apop A-PA targets in BaF3 cells transformed with HRas-G12V; g Immunoblot showing specific enrichment of ATP5B in H292 cells treated with Apop A-PA; h; Gel-based analysis of diazirine and UV light dependent labeling of Apop A-PA at 1 μM.