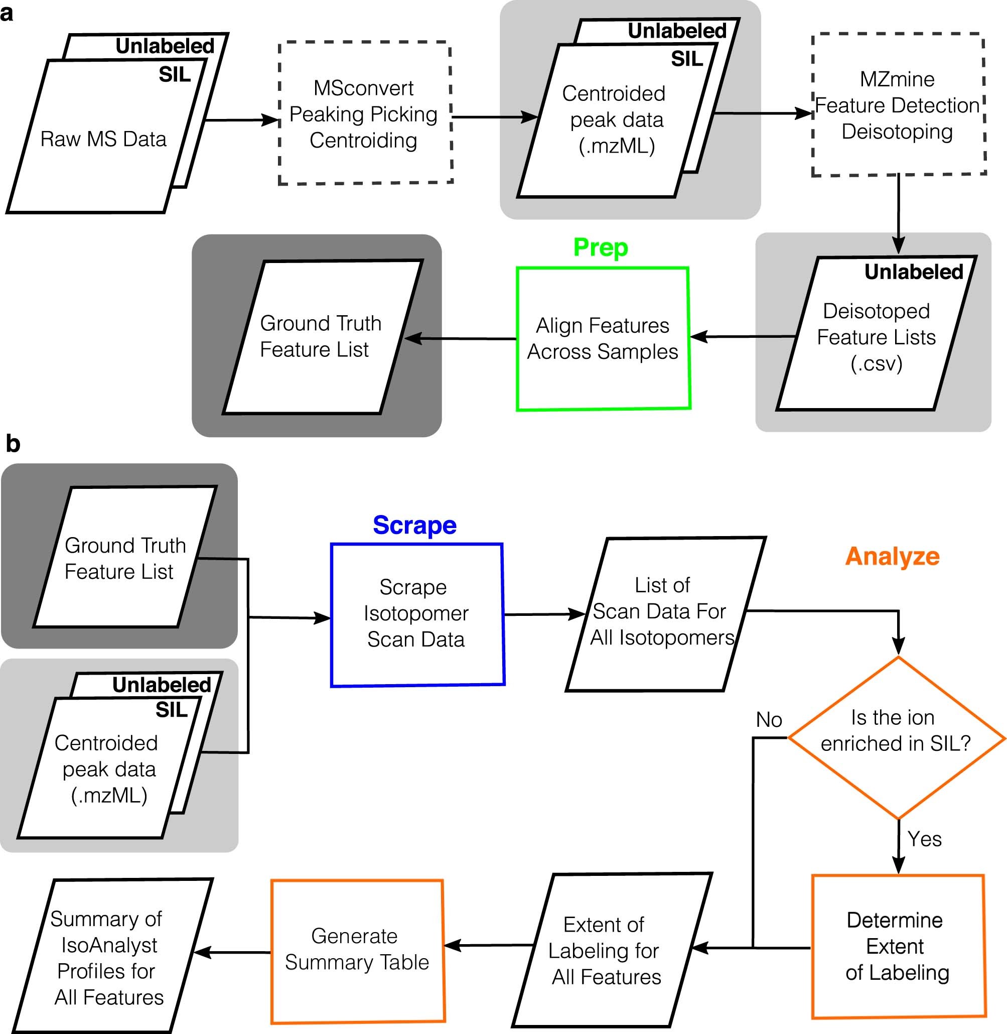
Extended Data Fig. 2: IsoAnalyst MS data processing workflow.
From: An isotopic labeling approach linking natural products with biosynthetic gene clusters

(a) Required data pre-processing steps to generate input files for IsoAnalyst. Files (indicated as parallelograms) highlighted with a light gray box are required input files generated by third party tools that can perform the processes shown in dashed rectangles. We recommend MSconvert and MZmine for these processes however other programs may be used as long as the.csv input meets the requirements described in the software documentation available in the GitHub repository. The ground truth feature list of features aligned across samples is highlighted in a dark gray box and may be generated by the ‘Prep’ step of the IsoAnalyst program (highlighted in green) or by third party tools (for example, MZmine). (b) IsoAnalyst performs the following steps: all isotopologue peak information for every feature is first scraped from the.mzML data files in the ‘Scrape’ step (highlighted in blue). In the ‘Analyze’ step (highlighted in orange), the isotopologue ratios are compared for every feature in each SIL condition to determine the extent of labeling. Finally, a summary file is generated containing all of the SIL incorporation profiles for every feature that contains labeling in two or more conditions.