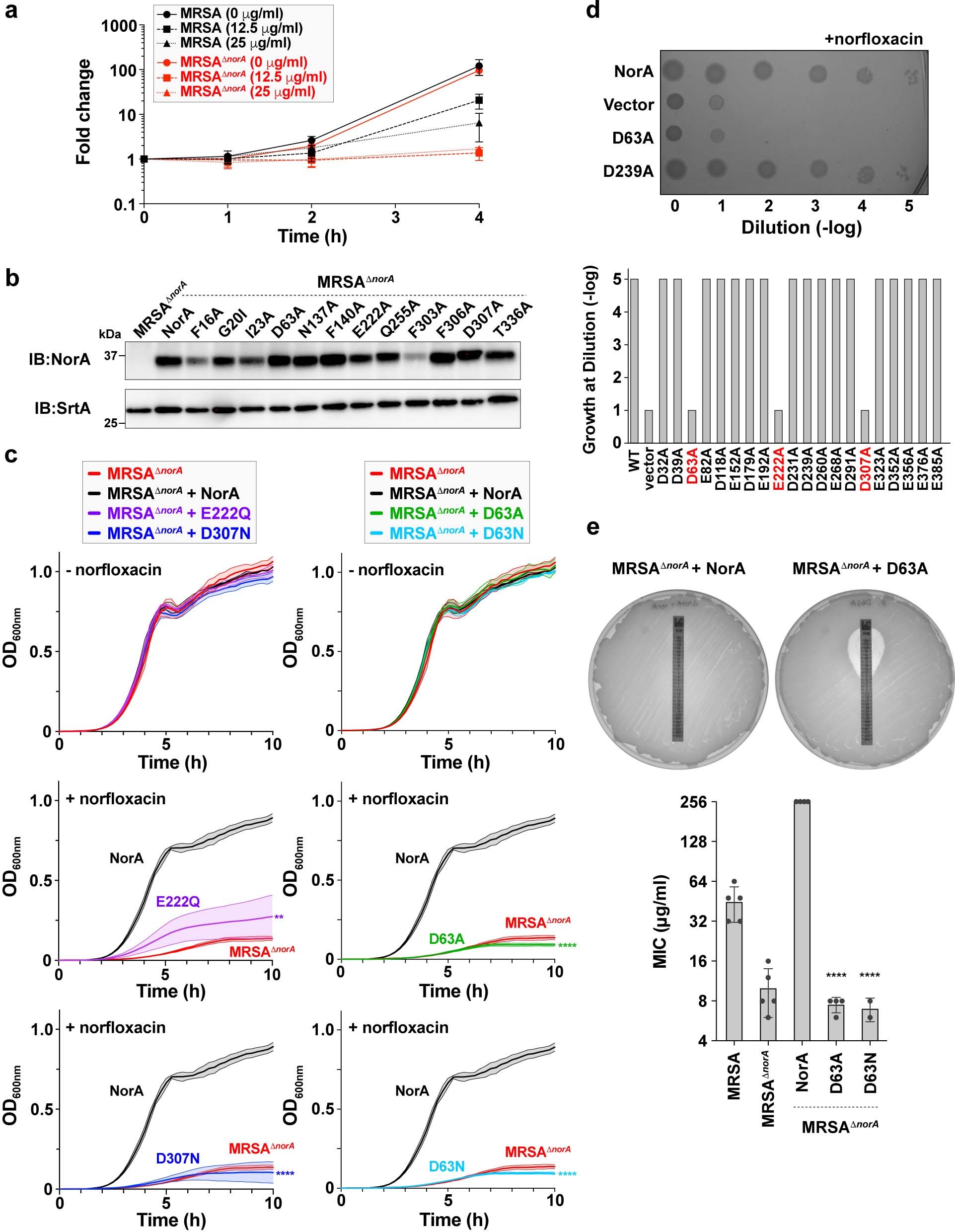
Extended Data Fig. 7: Expression and function of NorA mutants in MRSA and E. coli.
From: Structural basis for inhibition of the drug efflux pump NorA from Staphylococcus aureus

a. Dilution experiment in MRSA and MRSAΔnorA strains to test bacteriostatic or bactericidal effect of norfloxacin. Cells were grown overnight to saturation, diluted 1,000-fold into fresh media containing norfloxacin at 0, 12.5, or 25 μg/ml, grown in liquid culture for 1, 2, or 4-h, and plated on solid media for determination of colony forming units (CFUs). The fold change refers to CFUs at the 1, 2, and 4-h time points relative to Time = 0-h, which did not contain norfloxacin. Data are presented as mean values ± s.d. among three replicates. b. Immunoblot analysis of the membrane fraction after induction of MRSAΔnorA or MRSAΔnorA transformed with a hemin-inducible plasmid encoding wild-type NorA and NorA mutants. The samples were immunoblotted for NorA and SrtA (control membrane protein). Similar results were obtained in two immunoblots. c. Growth inhibition experiments using the MRSAΔnorA strain transformed with a hemin-inducible plasmid encoding NorA or NorA mutants. NorA expression was induced with 1 μM hemin and carried out in the presence or absence of 12.5 μg/mL norfloxacin. Solid lines and shading in the same color correspond to the average and standard deviation of four technical replicates from one representative experiment, respectively. Similar results were verified in at least two independent experiments. P-values were calculated using an unpaired, two-tailed t-test for each single-site mutant relative to MRSAΔnorA + NorA at the 10-h timepoint: ****P < 0.0001, ** P = 0.0045. d. Top: Representative serial dilution experiment on LB agar using E. coli transformed with a plasmid encoding NorA, NorA mutants, or no construct (vector) in the presence of norfloxacin (15 nM). Bottom: Results of serial dilution experiments for 20 single-site NorA mutants at aspartate and glutamate positions. Three mutants showed ablated resistance phenotypes toward norfloxacin (D63A, E222A, and D307A). The serial dilution screen was performed one time; loss-of-function mutants identified from the screen were confirmed in independent E. coli serial dilution experiments and in MRSA∆norA using MIC and growth inhibition experiments. e. Top: Representative images from norfloxacin MIC experiments using MRSAΔnorA strains transformed with a hemin-inducible plasmid encoding NorA (left) or D63A (right). NorA expression was induced with 1 μM hemin. The MIC values were read at the intersection of the inhibition eclipse and the strip (units of μg/ml). Bottom: Plot of norfloxacin MIC values for MRSA or MRSAΔnorA transformed with plasmids encoding wild-type NorA or NorA mutants. The MIC upper limit of detection was 256 μg/ml. P-values were calculated using an unpaired, two-tailed t-test for each single-site mutant relative to MRSAΔnorA + NorA: **** P < 0.0001. The number of independent MIC experiments (n = 2-5) correspond to the number of black circles superimposed on the bar graph for each sample; data are presented as mean values ± s.d. among the independent experiments.