Extended Data Fig. 1: Identification of resistance-associated transcript.
From: Systematic identification of biomarker-driven drug combinations to overcome resistance

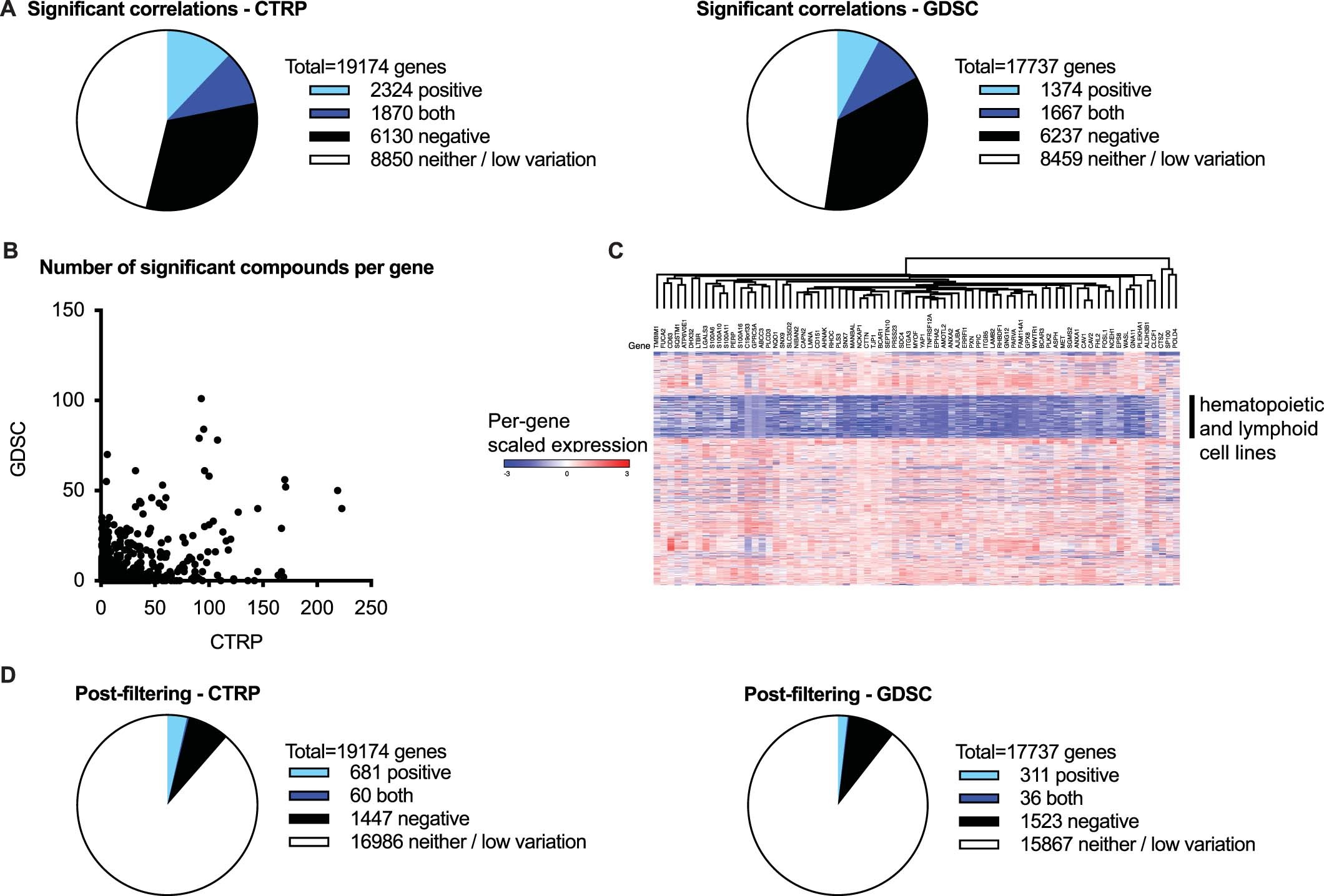
(a) Number of transcripts (of 19,174) passing a Bonferroni-adjusted- and z-score significance cutoff for at least one small molecule in at least one of 43 cellular sub-contexts (lineage, histology, growth mode, mutation) in the CTRP dataset and number of transcripts (of 17,737) passing a Bonferroni-adjusted- and z-score significance cutoff for at least one small molecule in at least one of 51 cellular sub-contexts (lineage, histology, growth mode, mutation) in the GDSC dataset. Low variation: transcripts with a range < 3 TPM (or RMA-normalized, for GDSC) units. (b) Number of compounds associated with each gene showing a significant correlation in both the CTRP and GDSC datasets. (c) Heatmap showing scaled relative expression across cell lines of most frequently associated genes from Fig. 1b. Heatmaps were generated using Morpheus (https://software.broadinstitute.org/morpheus), with columns clustered (metric: one minus Pearson correlation; linkage method: average). (d) Results from (a) after filtering for potential confounding factors such as gene co-expression and non-specific associations.