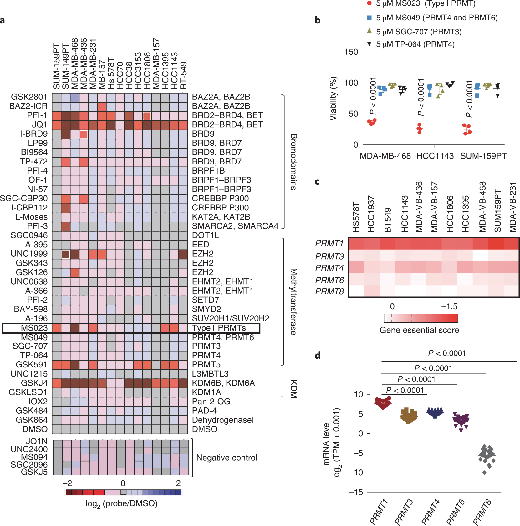
Fig. 1: Chemical screen of 36 epigenetic probes identifies type I PRMTs as therapeutic targets in TNBC.
From: PRMT inhibition induces a viral mimicry response in triple-negative breast cancer

a, Heat map showing the average cell proliferation values of the indicated epigenetic chemical probes at 6 d in 15 TNBC cell lines (data are shown as mean ± s.d. of n = 4); KDM, lysine demethylase. b, Viable cell counts of three TNBC cell lines treated with the indicated chemical probes for 7 d (data are shown as mean ± s.d. of n = 4); data were analyzed by one-way analysis of variance (ANOVA) with Dunnett’s test for multiple comparisons. c, Essential score of type I PRMTs across TNBC cell lines from the Cancer Dependency Map dataset (https://depmap.org/portal/). d, Type I PRMT mRNA expression in TNBC cell lines (n = 28 TNBC cell lines per group, each dot as an individual line); data were analyzed by one-way ANOVA with Dunnett’s test for multiple comparisons; TPM, transcripts per million.