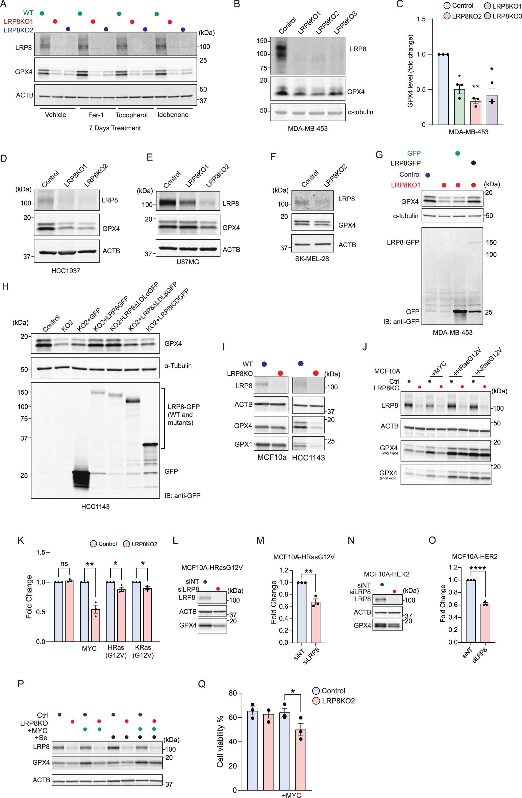
Extended Data Fig. 8: LRP8 is essential for maintenance of GPX4 and suppression of ferroptosis in cancer cells.
From: Ribosome stalling during selenoprotein translation exposes a ferroptosis vulnerability

a. Representative western blot of HCC1143 cell lysates subjected to various antioxidants for seven days. b, Representative western blot of GPX4 in MDA-MB-453 cell lysates from multiple clonal LRP8KO lines. c, Quantification of GPX4 levels from b (three independent replicates). d-f, Representative western blot of GPX4 in HCC1937 (d), U87-MG (e), SKMEL38 (f) LRP8KO cells. g,h, Western blot of GPX4 in MDA-MB-453 (g) and HCC1143 (h) LRP8KO cells stably expressing LRP8 wildtype or various truncation mutants. i, Representative western blot of cell lysates from MCF10A and HCC1143 cultured in Human Plasma-Like Medium (n = 3 independent experiments). j, Representative western blot of lysates from MCF10A control and LRP8KO cells stably expressing MYC, HRasG12V and KRasG12V (n = 3 independent experiments). k, Quantification of protein levels from panel h. The level of GPX4 was normalized to the levels of ACTB from the same lysate sample and subsequently normalized to that of control expressing the same oncogene. l, Representative Western blot analysis of cell lysates from MCF10A-HRasG12V subjected to siNT or siLRP8. m, Quantification of protein levels from l (n = 3 independent experiments). n, Representative Western blot analysis of cell lysates from MCF10A-HER2 treated with siNT or siLRP8 for 7 days. o, Quantification of protein levels from l (n = 3 independent experiments).p, Representative immunoblotting of GPX4 in MCF10A-MYC control and LRP8KO cells. Cell lysates were collected under basal conditions or pre-treated with 200 nM Se for 48 hr. q, Cell viability of MCF10A-MYC control and LRP8KO cells upon treatment with 9 µM RSL3 24 hr. Data in c,k,m,o,q represent mean ± S.E.M. of three biological replicates by two-tailed, unpaired t-test. ****P < 0.0001, **P < 0.01, *P < 0.05.