Extended Data Fig. 4: Mucin glycans downregulate virulence traits and alter fungal-bacterial dynamics.
From: Mucin O-glycans are natural inhibitors of Candida albicans pathogenicity

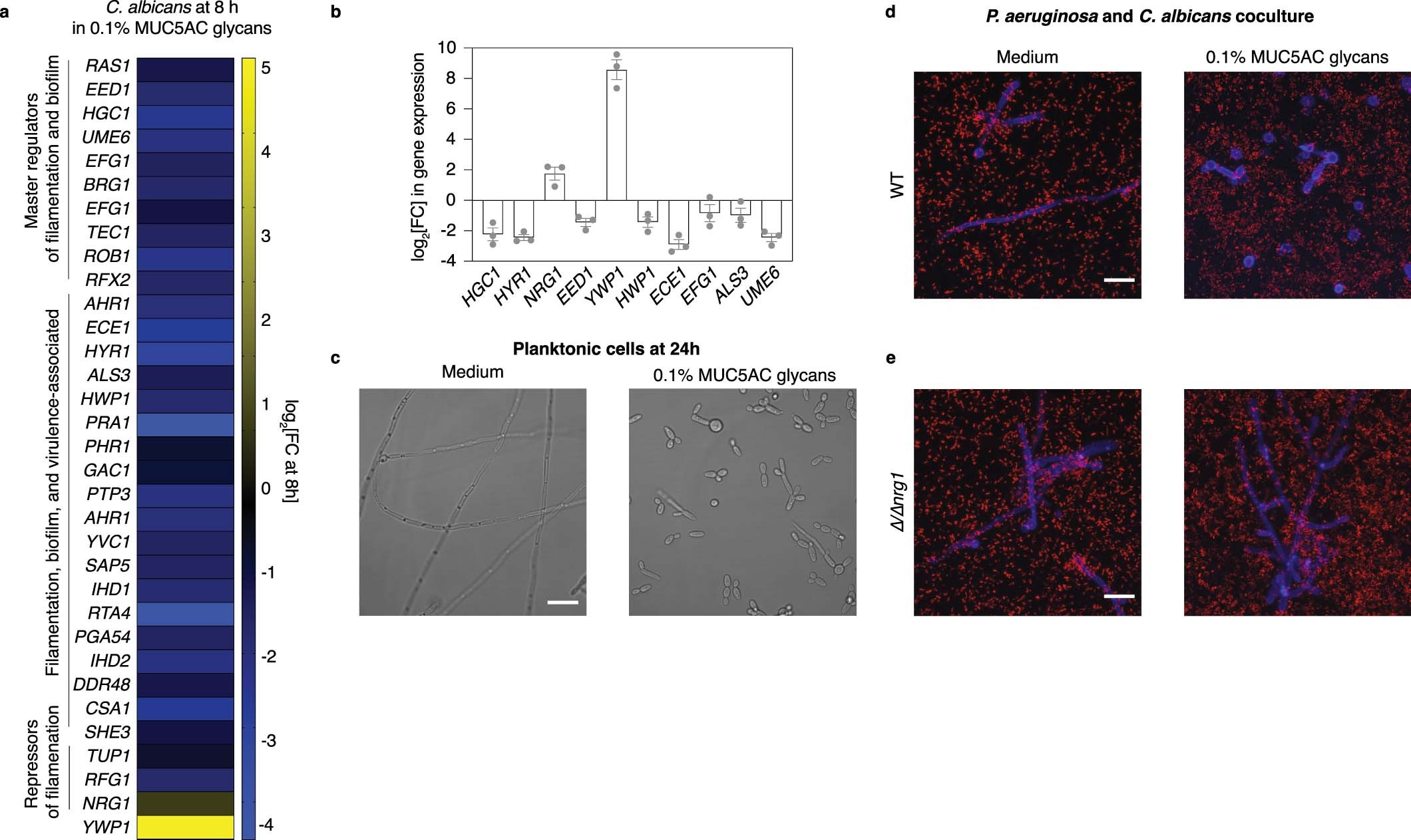
a) RNA sequencing data for selected genes belonging to the filamentation pathway that are differentially regulated in the presence of MUC5AC glycans. A complete list of fold-change (FC) values and false discovery rate (FDR)-adjusted P values is provided in Supplementary Table 3. FC data are mean measurements from n = 3 biologically independent replicates. FDR-adjusted P-values were determined using the Benjamini–Hochberg P-value adjustment method. b) qRT-PCR confirms that mucin glycans downregulate the expression of key virulence genes. Exposure to 0.1% MUC5AC glycans decreases the expression of filamentation genes and increases the expression of YWP1 and NRG1 at 8 h. Data are log2-transformed qPCR measurements of relative gene expression normalized to a control gene (ACT1). Data are mean ± s.e.m. from n = 3 biologically independent replicates. c) Phase-contrast images of planktonic cells from biofilms grown in the presence or absence of 0.1% MUC5AC glycans imaged at 24 h. Scale bar, 20 μm. d) Confocal microscopy of C. albicans stained with calcofluor white stain (blue) and P. aeruginosa-mCherry (red) cocultured with or without 0.1% MUC5AC glycans at 24 h. Scale bar, 20 μm. e) Confocal microscopy of Δ/Δnrg1 mutant strain cells stained with calcofluor white stain (blue) and P. aeruginosa-mCherry (red) cocultured with or without 0.1% MUC5AC glycans at 24 h. Scale bar, 20 μm. For c,d,e, similar results were observed in different fields of view across three biologically independent replicates.