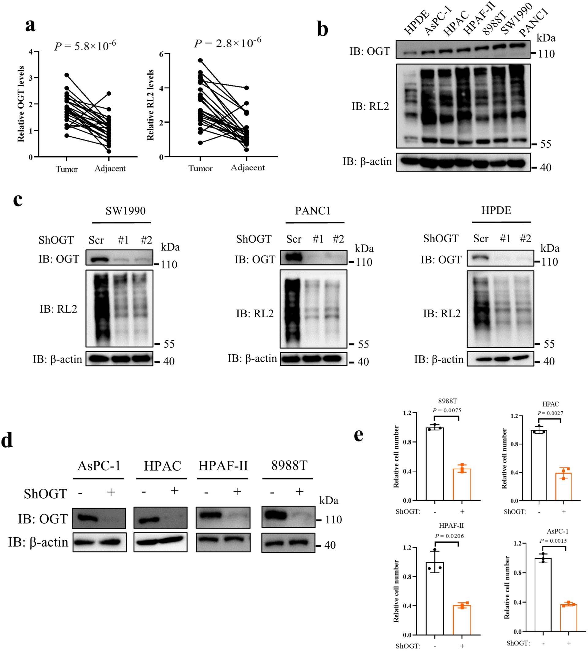
Extended Data Fig. 1: OGT depletion inhibits cell proliferation in PDAC cells.
From: O-GlcNAcylation promotes pancreatic tumor growth by regulating malate dehydrogenase 1

a, Quantification and statistical analysis of OGT and O-GlcNAcylation levels from 24 pairs of human pancreatic tumor (T) and adjacent peritumoral (N) tissue samples. b, Immunoblotting analysis of OGT and O-GlcNAcylation levels in pancreas ductal epithelial cells (HPDE) and PDAC cells (AsPC-1, HPAC, HPAF-II, 8988 T, SW1990 and PANC1). c and d, Immunoblotting of OGT levels in HPDE and PDAC cells stably transfected with scramble or shOGT. e, Relative cell proliferation rate of PDAC cells stably transfected with scramble or shOGT (n = 3 independent assays). Immunoblots are representative of three independent experiments. Error bars of data in e denote the means ± SD. Statistical analyses were performed by two-tailed Student’s t-test.