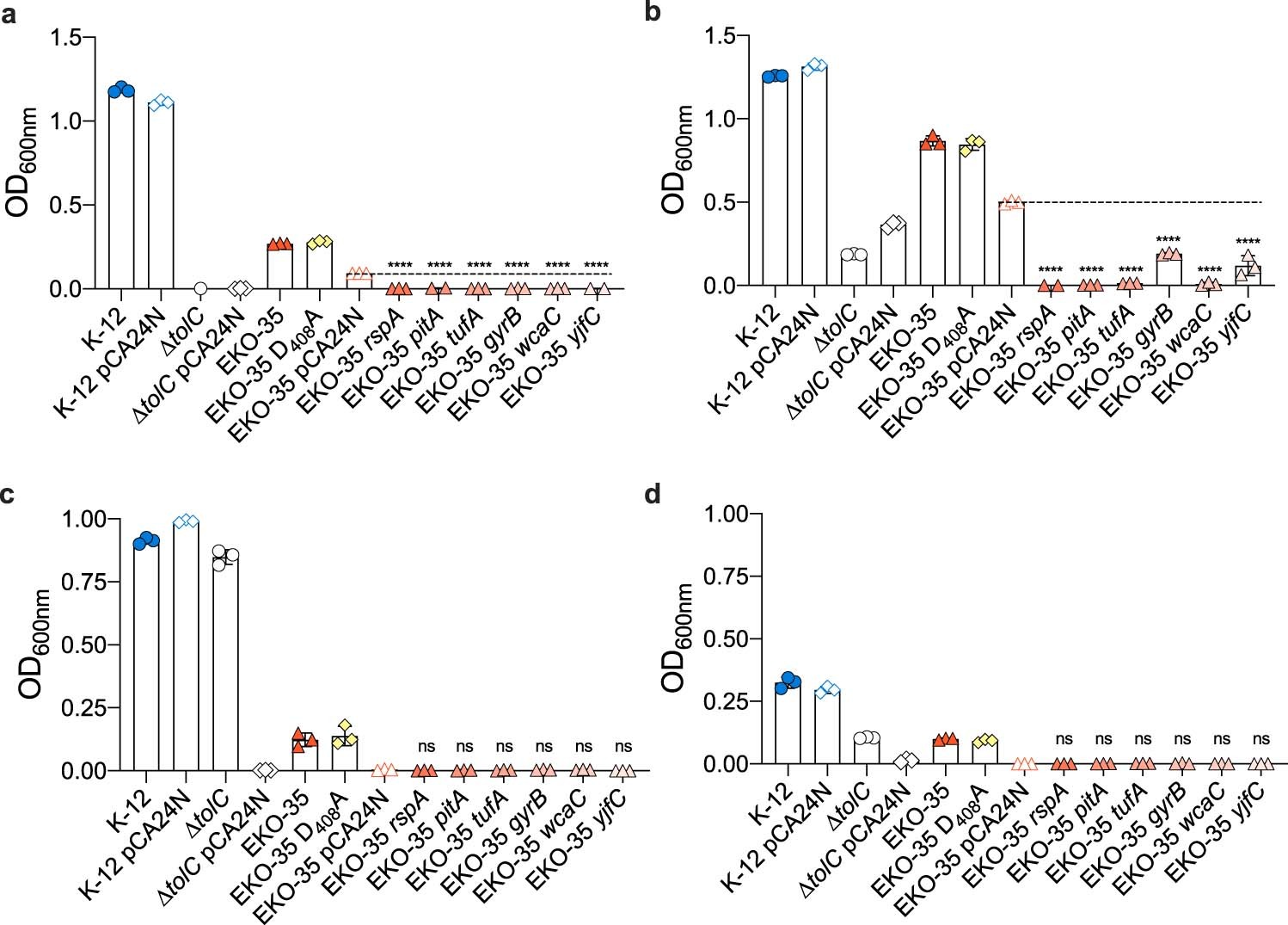
Extended Data Fig. 2: The growth of EKO-35 at acidic and alkaline pH is not restored through plasmid-based complementation of genes in EKO-35 harboring nonsynonymous genomic mutations.
From: A genetic platform to investigate the functions of bacterial drug efflux pumps

EKO-35 growth is significantly reduced at a, pH 5.0 and is not restored through expression of rspA, pitA, tufa, gyrB, wcaC, and yjfC (P = 6.53 × 10−8, 5.34 × 10−7, 2.52 × 10−8, 3.16 × 10-7, 6.75 × 10−8, 4.80 × 10-8 respectively). Likewise, growth was not restored at b, pH 5.5 (P = 1.00 × 10−7, 1.03 × 10−7, 1.18 × 10−7, 1.45 × 10−6, 4.05 × 10−7, 4.02 × 10−4 respectively). EKO-35 expressing ASKA constructs did not grow at c, 8.5 and d, 9.0. Gene expression was induced with 0.1 mM IPTG and plasmid selection for EKO-35 was achieved using 1 µg/mL chloramphenicol. Data points represent mean values ± s.d. of n = 3 biological end-point readings after 18 h of growth. P-values were calculated by a two-tailed Student’s t-test (****P < 0.0001, ns = not significant) relative to EKO-35 pCA24N.