Fig. 1: SNOC increases S-nitrosylation of ACE2 and inhibits binding of SARS-CoV-2 spike protein.
From: Targeted protein S-nitrosylation of ACE2 inhibits SARS-CoV-2 infection

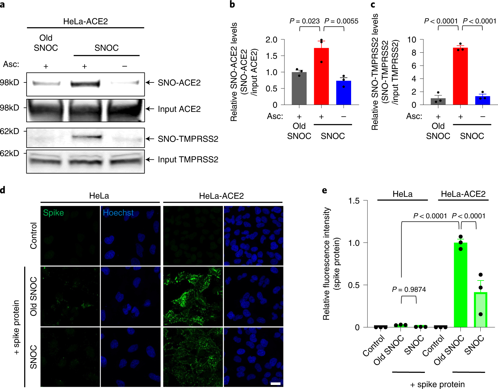
a, Assay for SNO-ACE2 and SNO-TMPRSS2 in HeLa-ACE2 cells. Cells were exposed to 100 μM SNOC or, as a control, ‘old’ SNOC (from which NO had been dissipated). After 20 minutes, cell lysates were subjected to biotin switch assay to assess SNO and input (total) proteins detected by immunoblotting with cognate antibody. The ascorbate minus (Asc−) sample served as a negative control. b,c, Ratio of SNO-ACE2/input ACE2 protein and SNO-TMPRSS2/input TMPRSS2 protein. Data are mean + s.e.m. by one-way ANOVA with Tukey’s multiple comparisons. n = 3 biological replicates. d, HeLa and HeLa-ACE2 cells were pre-exposed to 100 μM SNOC or old SNOC. After 30 minutes, 10 μg ml−1 of purified recombinant SARS-CoV-2 spike (S1 + S2) protein was incubated with the cells. After 1 hour, cells were fixed with 4% PFA for 15 minutes, and bound spike protein was detected by anti-spike protein antibody; nuclei were stained with Hoechst. Scale bar, 20 μm. e, Quantification of relative fluorescence intensity. Data are mean + s.e.m. by two-way ANOVA with Tukey’s multiple comparisons. n = 3 biological replicates.